
核心问题
人才流失:企业培育的人才变成竞争对手
费用高攀:企业规模越大越不赚钱
老板太累:压力风险全压在自己身上
发展停滞:没有完备外部人才引用机制
转型不顺:没有产融互动资本运作经营理念
机制陈旧:没有迭代更新的人才稳定机制
01
传统解决机制误区
设立所谓“金手铐”,满足自己安全感诉求,却以牺牲企业经营效率为代价
鼓励大比例分红,人才短时间激励动力很强,却难以解决长期持续激励
激励不配合战略方向,激励将会加速企业步入衰亡或导致战略目标难以实现
容易将激励变成绑架,造成人才反弹或流失,极易出现股权纠纷
不考虑个体差异,易出现不公平。稀缺股权资源并未激励最佳人员
激励比例都是老板凭感觉,不考虑行业力度和人才预期,易造成激励过度或激励不足问题
02
和君将咨询案落地体系导入课程

独家公开咨询案全套落地咨询模型及落地工具获得已有落地咨询客户的全面好评
03
和君将咨询案落地体系导入课程

定向机制
把握激励方向 避免方向错误 越激励陷越深

激励机制
增强人才动力 确保合适的人 使用合适的量

管控机制
顶层底层风控 避免股权纠纷 企业失控制权

协同机制
提升整体效率 避免只分利益 不管责权体系
04
和君股权合伙机制实施效果
01

一级效果
企业内部动力明显提升,管理优化,效率倍增,行业竞争力明显提升
02

二级效果
迅速吸纳行业顶级人才,注入新鲜血液,弯道超车,转型升级效果明显
03

三级效果
重塑企业“责权利“,变成人人都是经营者的企业管理模式,解放老板
04

四级效果
精准定制适应自己企业发展变革“顺应人性,力出一孔,利出一孔,有效对接资本市场“的卓越激励制度
05
课程设置
第一天 讲授+应用+实践 | |
上午 | 【讲】
|
下午 | 【讲】
|
晚上 | 【练】
|
第二天 讲授+萃取+实践 | |
上午 | 【实战】
|
下午 | 【实战】
|
晚上 | 【练】
|
第三天 精评+辅导+VIP答疑 | |
【专注匹配性】
| |
【增值服务】
|
06
部分课程内容提要

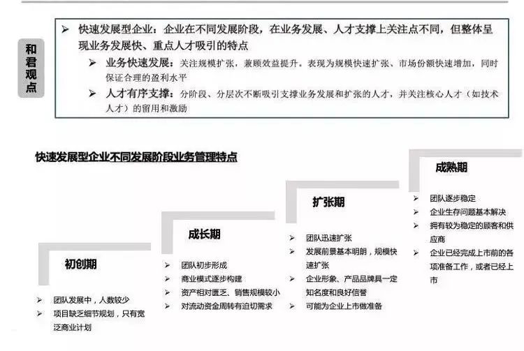
快速发展型企业的不同发展阶段及业务特点

合伙人机制持续增加

落地模型

激励体系整体思考
07
核心师资介绍
多名咨询顾问 10年管理咨询经验
奋战在股权合伙项目落地一线的专家授课
李向群:和君咨询副董事长。资深合伙人。北京大学硕士,麻省理工访问学者。战略与组织变革资深专家。深度服务大型央企、国企、上市公司;为企业提供战略、组织、人力资源等一揽子服务,专业功底和实践经验丰富。帮助企业快速提升业绩及发展。
张锦华:和君咨询合伙人,股权激励与合伙人制资深专家。中国人民大学硕士。2008年至今一直致力于A股上市公司、新三板上市公司,非上市公司股权激励及合伙人制原创方案研究与实践。累积国内各类型企业、不同组织模型的股权激励、合伙人制实践案例。全国各级组织单位主题巡讲百余场,专业扎实、经验丰富。
李靖:和君咨询高级合伙人。战略人力资源资深专家。人才盘点与人才测评 专家。聚焦企业的人才战略,擅长基于战略的人才梯队建设、人才盘点与人才测评、熟悉人才提升与人才激励的配合机制。经手基于战略的人才培养体系建设等咨询与落地辅导服务。大型央企、国企、上市公司案例众多。
朱玉:国际注册管理咨询师(CMC),和君咨询业务合伙人。中国人民大学劳人学院《股权激励白皮书》联合编撰人。深度聚焦人才激励领域研究与实践。经手国企,上市公司,拟上市公司等不同组织类型的股权激励与合伙人制项目众多,对股权激励、合伙人制、中长期激励体系搭建及落地项目有丰富的理论知识及实践经验。
孙涛:和君咨询业务合伙人,“优秀和君人”。企业大学研究中心副主任,人才发展与人才战略专家。北京师范大学心理学硕士。长期深度服务大型央企、国企、标杆企业。经手人才战略项目众多。对人才体系搭建,基于人才发展的战略规划设计有 有丰富的理论知识及实践经验。
08
和君集团服务客户(节选)


09
和君优势
和君集团创始于2000年春,先后在北京和上海成立总部,在赣南森林深处建立和君小镇。集团本部三大业务:咨询、资本和商学。三大业务形成一体两翼的格局:以咨询业务为主体、以资本业务和商学业务为两翼,“咨询+资本+人才”的综合服务实现客户价值倍增。

和君咨询:是亚洲本土大型规模的管理咨询机构之一,累计服务数千家企业和政府客户。1亿注册资本,21年管理咨询经验,1000+咨询师,6000+累积客户。
和君资本:是倡行赋能式投资的资本品牌,以股权投资的方式,为企业提供资金和赋能,为财富人士或机构提供财富管理服务,累计管理股权投资基金100多亿元。
和君商学:高新技术企业,提供大势、政策、产业、经营、管理、科技、金融、创业、职业等方面的培训、课程和师资,以及校企合作服务。致力于为企业家打造复合式知识结构和卓越能力,协助企业解决实际的经营管理问题,培养杰出的企业领袖、造就卓越的中国企业。

价值优势
思维架构—方案指导
—跟踪诊断及实施建议
01

优势一
和君拥有丰富股权激励咨询经验和企业综合咨询经验,拥有“资本+股权+战略+组织+人才+财务”专业+复合型的股权激励理论体系及落地咨询队伍
02

优势二
和君是较早参与国家股权激励政策制定的咨询机构,是国务院国资委国企股权激励评审委员会委员单位。和君每年发布的《中国股权激励年度报告》和各类研究专刊。累积客户资源丰富,客户满意度高
10
报名方式
立即报名
联系人:周老师
联系电话:010-84108868










