发布信息
登陆/注册
搜索
搜索
导航
首页
产品供应
产品求购
企业库
酒业展会
行业资讯
认证会员
站内搜索
行业企业
当前位置:
首页
行业企业
正文
一天吃透一条产业链:NO.118 快递物流
作者:本站编辑
2025-05-17 06:28:11
22
一天吃透一条产业链:NO.118 快递物流
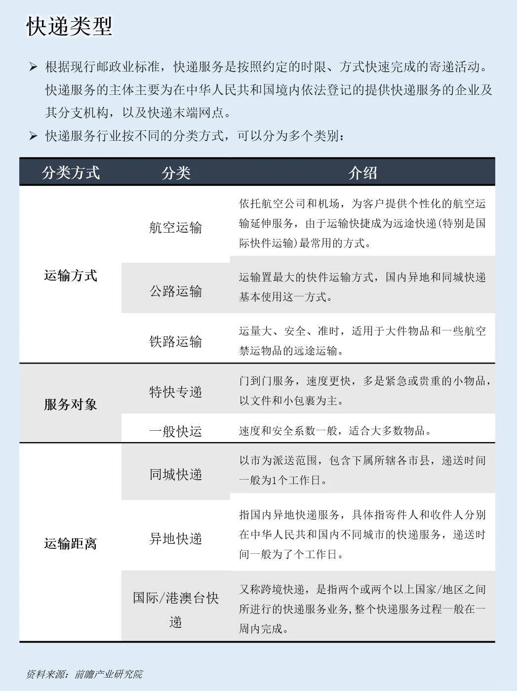
随着京东入局外卖行业,让大家对于物流配送这个行业再次引发兴趣。\n其实,在物流快递这个行业,目前的竞争格局已经较为明显,头部,中部企业有稳定的态势!\n今天就来吃透快递物流产业链!\n
#金融
#快递
#物流
#快递物流
#财经
#产业链
#行业研究
#快递小哥
#顺丰
#京东
下一篇:
属于机械人的神仙企业来了
上一篇:
?庄里工作主要是这些企业提供的?
相关内容
查看全部
重磅!今日最新【
2026-04-02 20:32
行业动态 | 大涌
2026-04-02 20:10
公司顺利通过2025
2026-04-02 19:20
未来5年,白酒行业
2026-04-02 19:02
酒企必读:2026中
2026-04-02 19:01
重要通知 | 甘州
2026-04-02 18:57
工信部发布符合《
2026-04-02 18:39
一图读懂《自治区
2026-04-02 18:37
普邦股份荣获广东
2026-04-02 18:35
行业新闻|6家石化
2026-04-02 18:33