022 | 每天了解一家上市公司:伊利股份
作者:本站编辑
2025-04-26 06:03:21
26
022 | 每天了解一家上市公司:伊利股份









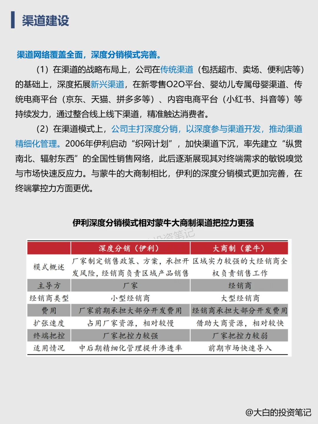
.\n之前因为2008年的三聚氰胺事件,对国内生产的牛奶一直印象比较差,觉得质量不靠谱。慢慢地,也就从每天一杯奶,变成不怎么再喝了。但最近几年发现,国内牛奶巨头持续迭代,在奶源供应、品质管理等方面都做到了国际接轨,作为一个消费者,重拾了对国产牛奶的信心。那么今天,就和大家一起来了解下国内双巨头之一的伊利股份的基本面吧!\n.\n\n这里是大白的投资笔记\n后面会持续更新上市公司基本面简析 | 行业分析 | 财报解读 | 跟着大咖学投资等栏目哦!\n \n#知识分享 #企业案例 #伊利 @小红书创作学院 @知识薯