
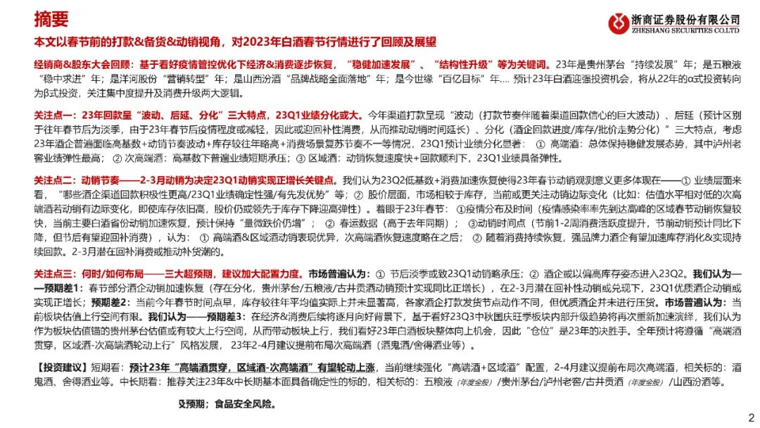
内容摘要
近期各酒企相继召开经销商大会&股东大会&交流会&发布业绩预告,酒企对22年的战略态度逐步明朗,整体来看——基于看好疫情管控优化下经济&消费逐步恢复,
“稳健加速发展”、“结构性升级”等为关键词。
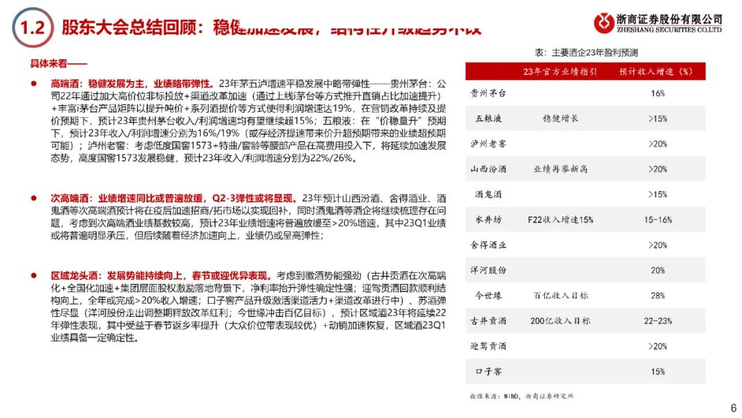
虽主要酒企未公开提出明确增长目标,但仍以高质量稳加速为主。23年是贵州茅台“持续发展”年;是五粮液“稳中求进”年;是洋河股份“营销转型”年;是山西汾酒“品牌战略全面落地”年;是今世缘“百亿目标”年,其中古井贡酒公开明确提出23年200亿目标(报表端);今世缘公告23年100亿目标(激励目标),另外,泸州老窖/洋河股份/舍得酒业等酒企23年股权激励目标分别为2021-2023 年每年ROE不低于 22%,且不低于对标企业 75 分位;每年净利润相较 2019 年的增长率不低于对标企业 75 分位;每年成本费用占营业收入比例不高于 65%/增速目标15%(内部销售目标更高)/营业收入不低于74.1亿元或归母净利润不低于 15.7亿元,从公开目标来看,23年酒企业绩增速将总体保持稳健加速发展态势。
报告内容







受篇幅限制,仅为部分报告预览
完整版PDF领取方式
想要获取完整版资料
长按复制下方【暗号】
23016287
发给客服领取对应资料
识别下面二维码添加客服


(因消息比较多,客服会在24小时内完成回复)
-------------------------------------------------------------------------
*免责声明:以上报告均为本公众号通过公开、合法渠道获得,报告版权归原撰写/发布机构所有,如涉侵权,请联系删除;本号报告为推荐阅读,仅供参考学习,不构成投资建议。

往期推荐
2022-11-23

2022-11-22

2022-11-21

2022-11-20

2022-11-19

2022-11-18

2022-11-17

2022-11-16

2022-11-15



点分享

点收藏

点点赞

点在看
