





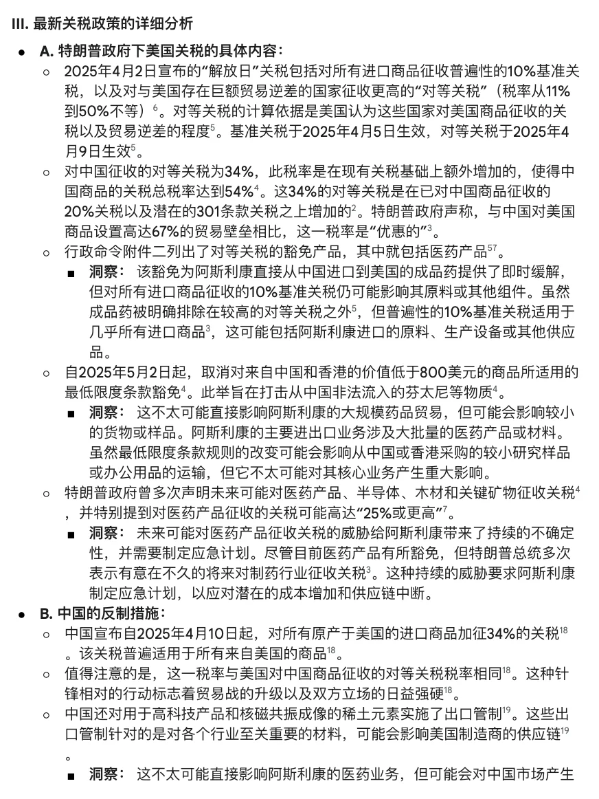
本人公司的业务涉及多家国内外企业,中美互加关税影响巨大,所以这几天打算集中调研一批行业/企业
主页有更多企业分析,欢迎点赞关注,留言你感兴趣的行业/企业
【注意】分析报告仅供参考,如有数据错误,欢迎评论区指正!!
=================
以下是摘要,正文见图片,篇幅有限
PDF全文加群获取,加群方式见置顶评论
=================
?中美关税战下,阿斯利康如何破局?
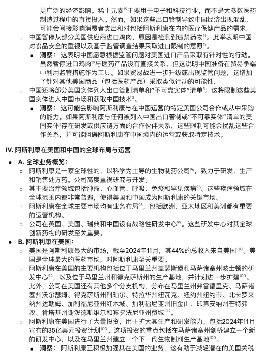
?【阿斯利康中国底牌】
✅ 超级本地化:25亿刀砸北京研发中心+疫苗生产基地
✅ 2024在华销售额逆势增6%(靠肿瘤/呼吸领域王牌药)
✅ 双供应链战略:中美市场完全切割,避险指数MAX
?【致命连锁反应】
• 美产药:输华成本暴增34%,面临"涨价丢市场or降价亏利润"生死抉择
• 中国产线:若含美进口部件,仍被关税"隔山打牛"
• 竞争对手:恒瑞等本土药企趁机收割市场
?【破局三招】
1️⃣ 供应链大挪移
• 火速绑定中国API供应商(正大天晴/药明康德)
• 北京疫苗厂加速投产,替代美产疫苗
2️⃣ 研发超本地化
• 北京AI研发中心聚焦"中国特需药"
• 联手亘喜生物开发CAR-T"中国版"
3️⃣ 政策闪电战
• 通过PhRMA游说白宫保留医药豁免
• 挤进中国医保谈判,用"以价换量"对冲关税
?【行业预警】
⚠️ 中国肿瘤药市场2025年将破千亿,但阿斯利康奥希替尼若因关税涨价,可能被艾力斯/翰森等本土竞品替代!
