随着2022年的结束,近期以来国内定制家居企业纷纷抛出自家2022年的业绩预告。目前我们所熟知的欧派、索菲亚、好莱客、顶固、我乐等品牌也已先后公布了业绩预告。面对各自交出的成绩单,又有几家欢喜几家愁呢?
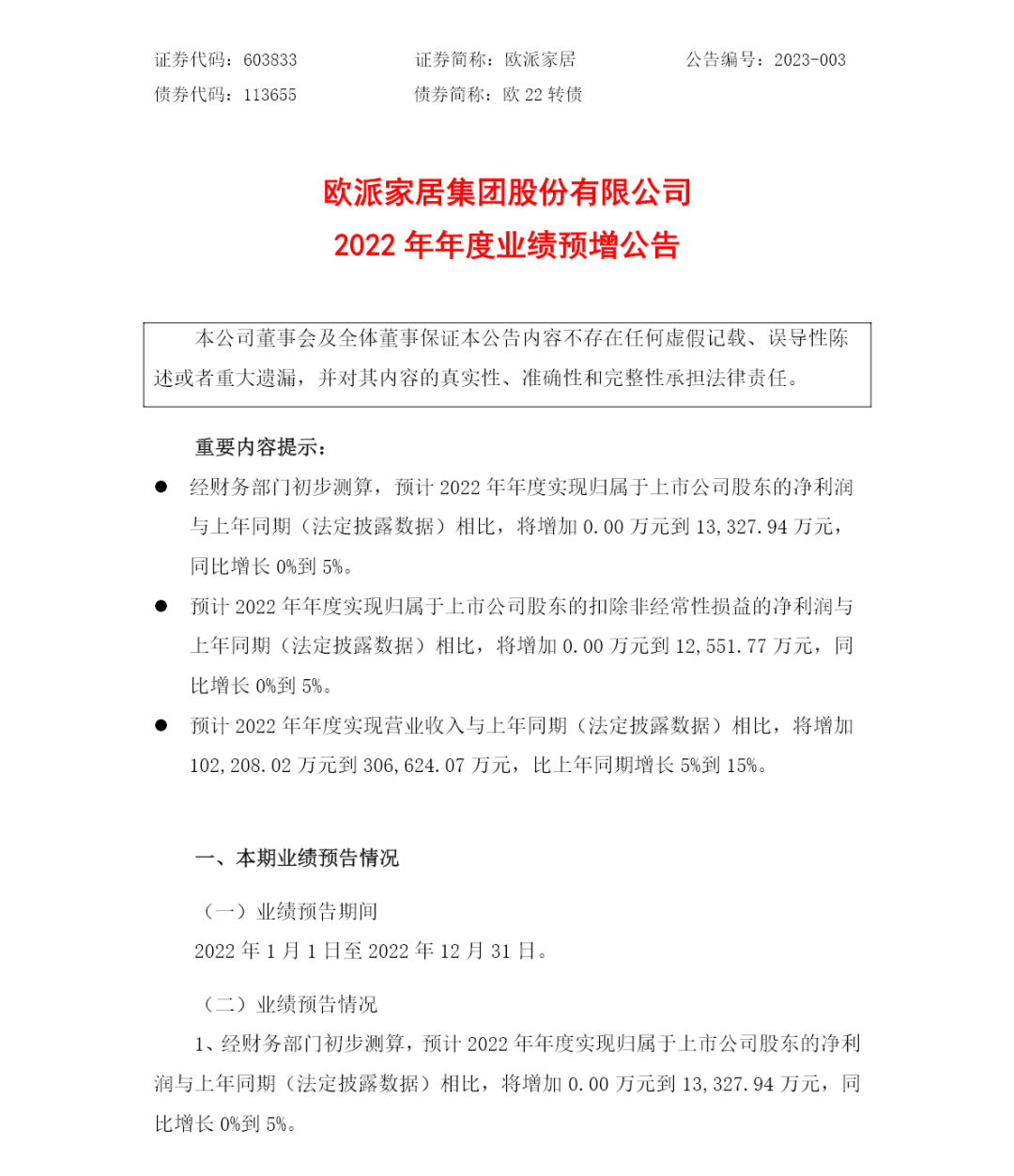
1、欧派家居预计2022年净利同比增长0%到5%
1月16日,欧派家居发布2022年年度业绩预增公告。
公告显示,经财务部门初步测算,预计欧派家居2022年年度实现归属于上市公司股东的净利润与上年同期(法定披露数据)相比,将增加0.00万元到13,327.94万元,同比增长0%到5%。


2、索菲亚2022年度预计净利润增长675.03%-797.41%
1月29日晚间,索菲亚(002572)发布2022年度业绩预告,报告显示,2022年度,索菲亚家居预计净利润为95,000万元-110,000万元,预计同比增长675.03%-797.41%。

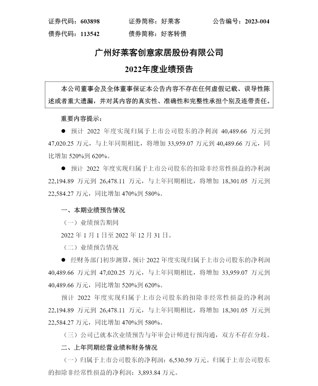
3、好莱客预计2022年净利最高增620%到4.7亿元
好莱客(603898.SH)披露2022年度业绩预告,公司预计2022年度实现归属于上市公司股东的净利润4.05亿元到4.7亿元,同比增加520%到620%。预计2022年度实现归属于上市公司股东的扣除非经常性损益的净利润2.22亿元到2.65亿元,同比增加470%到580%。


4、顶固集创:预计2022年净利润2000万元-2500万元
1月19日,顶固集创发布业绩预告称,预计2022年归属于上市公司股东的净利润2000万元-2500万元,上年同期亏损8482.84万元,同比扭亏为盈。公告显示,报告期内公司营业收入预计较上年同比下降约15%-20%。

5、我乐家居预计2022年净利润为1.26亿元至1.5亿元
1月29日下午,我乐家居发布2022 年年度业绩预盈公告:2022年度实现归属于上市公司股东的净利润为1.26亿元至1.5亿元,与上年同期-1.62亿元相比,将实现扭亏为盈。

6、奥普家居净利润约为2.07亿元到约2.48亿元,同比增加567.5%到699.5%。
奥普家居(SH 603551)1月16日晚间发布业绩预告,预计2022年年度实现归属于上市公司股东的净利润约为2.07亿元到约2.48亿元,与上年同期相比,将增加约1.76亿元到约2.17亿元,同比增加567.5%到699.5%。


回首2022,家居行业可谓称得上是危机重重,但面对种种困境,家居企业仍不断创新突破,开创新局,突出重围。接下来的日子里,我们也期待着各大企业能够取得更好的成绩!
来源:泛家居圈
抚州市诚信卖场华美立家欢迎您!


(华美立家建材家居广场实景图)
金溪华美立家可为以下活动提供场地:
商务会议/幼儿演出/少儿才艺展示/广场舞/各类比赛运动/美食夜市/休闲娱乐
期待与您的合作!
咨询热线:0794-5266111
