







本篇文章将深入介绍白酒行业格局以及贵州茅台成功的原因。
【行业看空间+格局】
高端市场(空间成长最确定、集中度高)
次高端市场(空间增速快、集中度较高)
大众酒市场(市场规模大且强分化、集中度最低)
【企业看产品力+渠道力+品牌力】
高端酒企:品牌力最重要
次高端酒企:品牌和渠道的双重较量,品牌大于渠道
大众酒企:产品、渠道、品牌的立体竞争
【不同价格带白酒情况】
收入规模占比:
大众酒(53%)>高端酒(28%)>次高端酒(19%)
成长驱动:
高端酒➡️空间扩容
次高端➡️空间扩容
大众酒➡️集中度提升
【白酒行业的三大周期】
长周期-品牌化的大周期:影响蛋糕的分配
中周期-宏观的经济周期:主要通过经济活跃度影响白酒的政、商务需求
短周期-白酒自身周期:茅台供需决定的行业价格周期,渠道的库存周期
【影响白酒周期的四大因素】
1)宏观因素:
①宏观环境,如M2、基建、地产、企业盈利等
②国家政策(税务、反腐)
2)微观因素:
① 茅台价格标杆(指导价)
② 渠道库存(短期供需)
【茅台的成功原因】
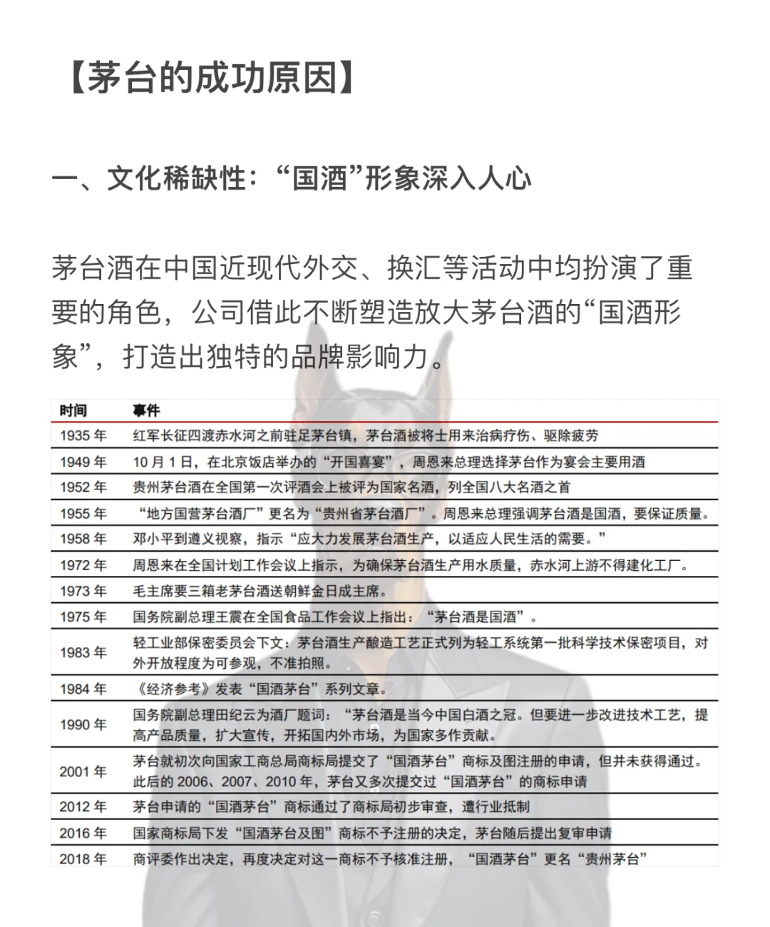
一、文化稀缺性:“国酒”形象深入人心
茅台酒在中国近现代外交、换汇等活动中均扮演了重要的角色,公司借此不断塑造放大茅台酒的“国酒形象”,打造出独特的品牌影响力。
二、生产稀缺:不可复制&生产周期长
不可复制性:茅台镇独特的地质结构、气候条件、水源质量、空气微生物是茅台酒酿造的重要环境基础。
生产周期长:茅台酒生产时间相较清香型、浓香型白酒更长,一般生产周期约 6 年,其中制曲及贮存一年、制酒生产一年、基酒陈酿三年、勾兑后还需贮存一年,较长的生产周期也赋予了茅台酒不同的风味。
三、产品增值力:强化增值属性,推出高端非标产品
强化酱香酒自然增值属性,提升茅台酒价值。由于茅台酒中主体香酱香的主要成分不易挥发,在储存过程中酱香会愈来愈浓郁,赋予了茅台酒随着储存年份而自然增值的属性。
#可行性研究报告 #行业分析 #行业研究 #行业 #财经知识 #干货 #经济 #酒文化精神 #茅台
