











引言部分:
介绍盈利能力分析的重要性,以及它对于企业尤其是餐饮行业的重要性。
阐述研究的背景,包括海底捞作为中国餐饮行业的龙头企业,其盈利能力的变化对整个行业的影响。
明确研究的意义,即通过分析海底捞的盈利能力,为同行业企业提供参考,以及对海底捞自身的经营策略调整提供理论支持。
理论框架:
定义盈利能力及其相关概念,包括权益净利率、营业净利率、总资产周转率等关键财务指标。
介绍盈利能力分析的方法,如杜邦分析体系,以及如何通过这些方法来评估企业的盈利能力。
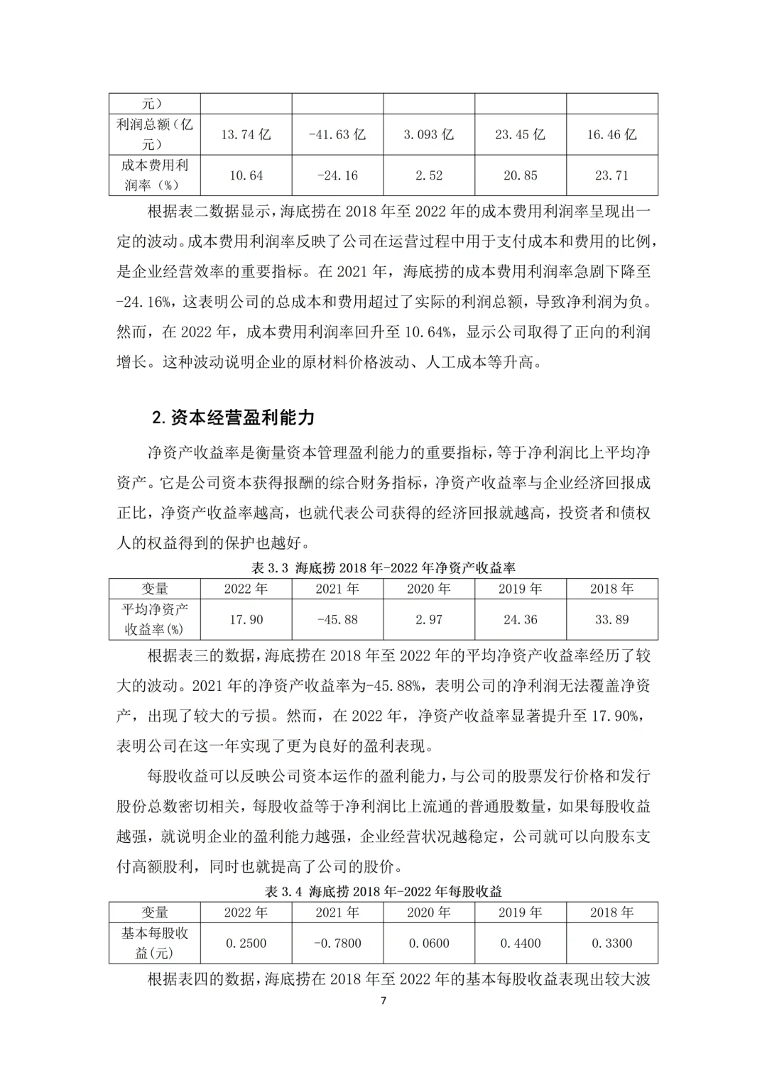
海底捞盈利能力现状分析:
通过海底捞的财务报告,分析其近年来的盈利能力指标,包括收入结构、利润概况和盈利指标分析
。
进行行业对比分析,将海底捞的盈利能力与同行业其他企业进行比较,以揭示其在行业中的竞争地位。
制约海底捞盈利能力的因素及原因分析:
分析影响海底捞盈利能力的关键因素,如成本控制、主营业务竞争力、产品多样性等。
探讨这些因素背后的原因,例如宏观经济环境、行业竞争格局、企业内部管理等。
#论文辅导 #企业盈利能力 #不懂就问有问必答 #财务分析 #本科毕业论文 #可行性研究报告 #论文写作 #商业分析 #论文发表 #论文写作 #写论文 #毕业论文 #论文 #论文辅导 #论文发表 #本科论文 #本科毕业论文 #硕士论文 #硕士毕业论文 #论文选题 #论文初稿 #毕业论文初稿 #论文初稿怎么写 #赶论文初稿 #开题报告 #文献综述 #毕业论文选题 #毕业论文答辩ppt模板 #论文答辩 #论文降重 #不懂就问有问必答 #笔记灵感 #盈利分析 #盈利分析模板 #盈利能力分析 #企业盈利能力分析 #盈利能力分析选择什么企业 #盈利能力分析论文 #会计论文盈利能力分析 #财务管理 #财务管理毕业论文 #财务管理专业 #会计论文#会计论文案例
