发布信息
登陆/注册
搜索
搜索
导航
首页
产品供应
产品求购
企业库
酒业展会
行业资讯
认证会员
站内搜索
行业企业
当前位置:
首页
行业企业
正文
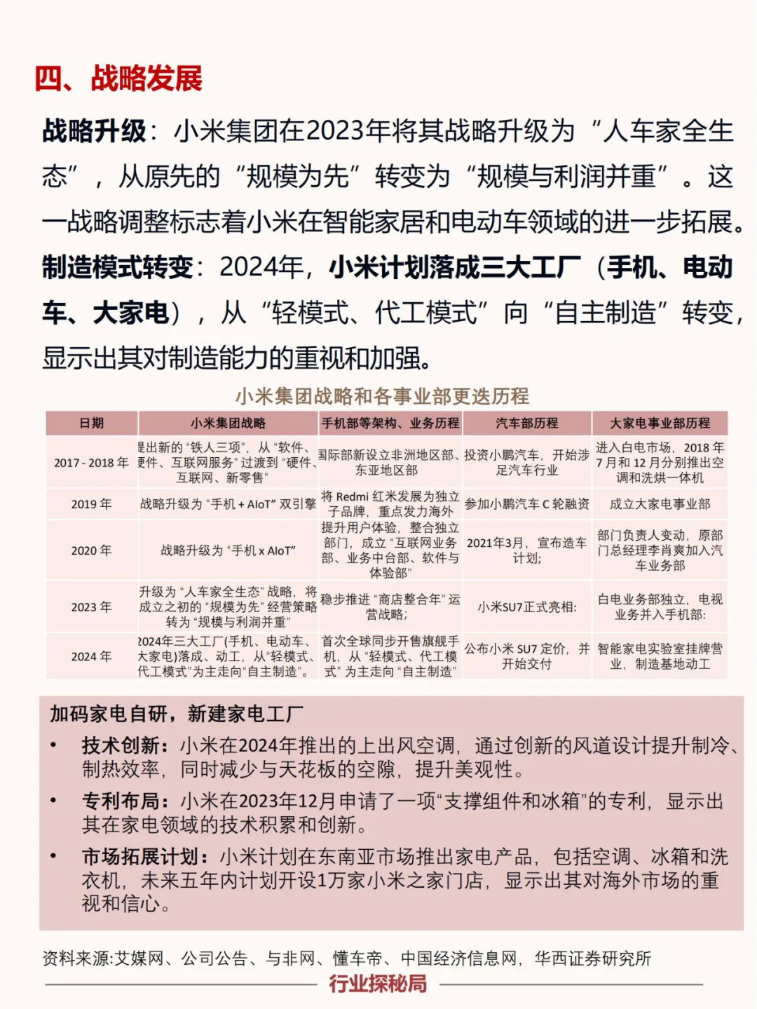
一天吃透一家上市公司:小米集团
作者:本站编辑
2025-01-16 14:35:27
24
一天吃透一家上市公司:小米集团
小米SU7的成功让“雷军”二个字的含金量不断上升
短短8年就成功上市,雷总的商业帝国究竟有什么不同寻常之处??
欢迎一起点赞、转发,一起讨论交流
#行业探秘局
#小米集团
#雷军
#小米su7
#上市公司
#小米手机
#商业模式
#小米招聘
#小米薪资
#万能的小红书
下一篇:
国货当自强|经典国货品牌大荟萃?
上一篇:
每天研究一个行业:企业管理培训行业
相关内容
查看全部
重磅!今日最新【
2026-04-16 19:58
【益源盛达管道科
2026-04-16 19:47
同一条生产线,为
2026-04-16 19:34
潍城区开展重点行
2026-04-16 19:29
白酒行业前6酒企2
2026-04-16 19:27
公证小知识|收藏!
2026-04-16 19:02
遂职·就业丨课堂
2026-04-16 19:01
元利江东获评电力
2026-04-16 18:53
领跑转型“新”赛
2026-04-16 18:47
喜报|新疆中秦入
2026-04-16 18:27