发布信息
登陆/注册
搜索
搜索
导航
首页
产品供应
产品求购
企业库
酒业展会
行业资讯
认证会员
站内搜索
行业企业
当前位置:
首页
行业企业
正文
?每天一个行业分析 | 广告
作者:本站编辑
2025-01-15 15:33:04
11
?每天一个行业分析 | 广告
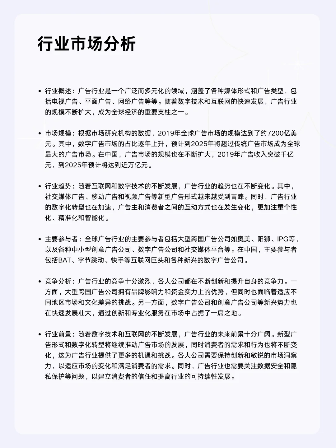
哈喽艾瑞巴蒂,这里是小在~ ? 今天的行业分析—— 广告 ? 广告业是指通过广告创意、策划、设计、制作、展示、发布、检测、管理、调查、发布、科技研发、技术推广、效果评估、媒体运营、品牌代理等方式获取利润的产业门类。而所谓广告,是指为了商业或其他目的而作的付费信息发布。 ? 你还想了解哪些行业呢,俺来安排!
#行业分析
#行业研究
#职场
#行业分析报告
#广告
#行业报告
#数据分析
#行业研究报告
@薯队长
#广告行业未来发展前景如何?
[PK]
#
下一篇:
还在纠结论文案例公司的会计姐妹们必看!
上一篇:
互联网公司这么难做吗
相关内容
查看全部
重磅!今日最新【
2026-04-16 19:58
【益源盛达管道科
2026-04-16 19:47
同一条生产线,为
2026-04-16 19:34
潍城区开展重点行
2026-04-16 19:29
白酒行业前6酒企2
2026-04-16 19:27
公证小知识|收藏!
2026-04-16 19:02
遂职·就业丨课堂
2026-04-16 19:01
元利江东获评电力
2026-04-16 18:53
领跑转型“新”赛
2026-04-16 18:47
喜报|新疆中秦入
2026-04-16 18:27