发布信息
登陆/注册
搜索
搜索
导航
首页
产品供应
产品求购
企业库
酒业展会
行业资讯
认证会员
站内搜索
行业企业
当前位置:
首页
行业企业
正文
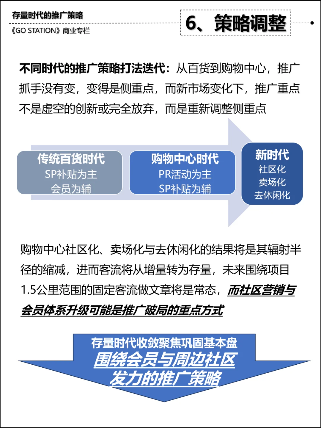
【行业研究】购物中心市场推广未来策略展望
作者:本站编辑
2025-01-15 15:31:54
26
【行业研究】购物中心市场推广未来策略展望
原创内容
#商业地产
#购物中心
#市场推广
#龙湖天街
#万达广场
#印象城
#万象汇
#大悦城
#吾悦广场
#宝龙广场
下一篇:
盘点2024年国内倒闭的那些独角兽企业
上一篇:
?企业宣传?国企央企顶尖宣传片文案
相关内容
查看全部
宇通矿卡登榜郑州
2026-01-10 20:25
广州市建设监理行
2026-01-10 20:17
疗愈经济10大盈利
2026-01-10 20:16
2026年连锁商业变
2026-01-10 20:13
GEO优化破局制造
2026-01-10 20:13
行业标准|《企业
2026-01-10 20:11
行业动态|宝鸡物
2026-01-10 20:10
中国疗愈行业协会
2026-01-10 20:10
禧悦庄园|斩获 “
2026-01-10 20:07
行业福音!efreesh
2026-01-10 20:06