发布信息
登陆/注册
搜索
搜索
导航
首页
产品供应
产品求购
企业库
酒业展会
行业资讯
认证会员
站内搜索
行业企业
当前位置:
首页
行业企业
正文
每天了解一条产业链:No.2白酒
作者:本站编辑
2025-01-11 19:11:36
32
每天了解一条产业链:No.2白酒
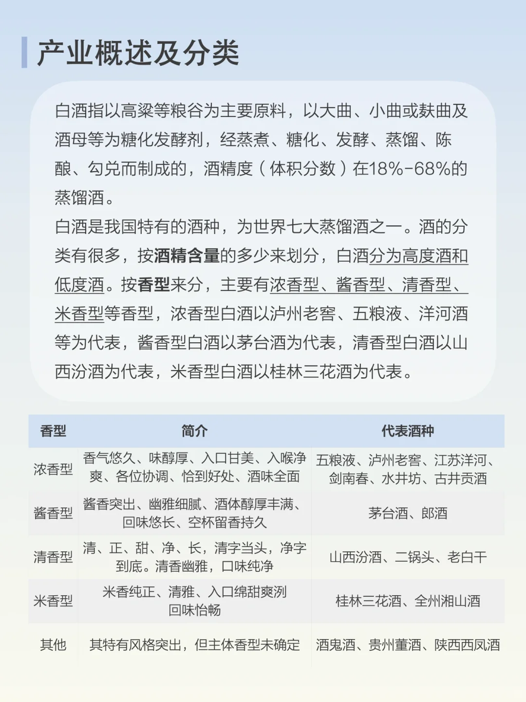
?中国白酒行业发展历史悠久,白酒行业承载的不仅是资本的汇聚,更是中华文化的沉淀。 ?白酒市场当下处在行业调和周期中,市场增长速度和历史持平,竞争格局呈现集中趋势。 ?今天给大家详解白酒板块,吃透白酒完整产业链。
#不懂就问有问必答
#宏观经济
#财经知识
#
#产业链
#投行
#商业思维
#白酒
#商业模式
下一篇:
00后裸辞 花5w开小酒馆?
上一篇:
感觉要进军酒行业了
相关内容
查看全部
中小大健康行业企
2026-03-16 10:49
厚植红色基因,推
2026-03-16 10:48
机器人,正在从科
2026-03-16 10:45
315晚会,爆雷企业
2026-03-16 10:43
NO242B《移动生产
2026-03-16 10:39
24家家政企业“抱
2026-03-16 10:39
315重磅!直销行业
2026-03-16 10:09
巴林铝业 3 条电
2026-03-16 09:39
朔州万吉包装彩印
2026-03-16 09:37
二手260造粒机,塑
2026-03-16 09:35