发布信息
登陆/注册
搜索
搜索
导航
首页
产品供应
产品求购
企业库
酒业展会
行业资讯
认证会员
站内搜索
行业企业
当前位置:
首页
行业企业
正文
企业、产品、品牌,到底是什么关系?
作者:本站编辑
2025-01-10 18:36:22
12
企业、产品、品牌,到底是什么关系?
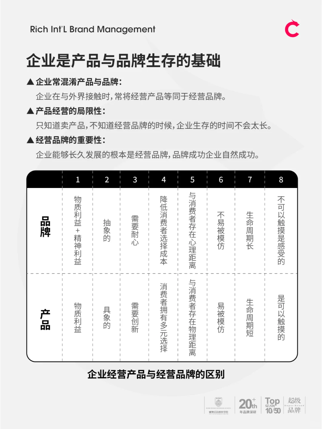
提及品牌,最为相关的名词是产品、企业。 企业、品牌与产品有诸多联系,但三者毕竟不同。 企业=根基 企业是产品与品牌生存的基础 产品=支柱 产品是连接企业与品牌的重要支柱 品牌=结果 品牌是企业与产品认知的升华
#品牌
#品牌全案
#品牌策划
#品牌建设
#品牌全案策划
#品牌升级
#品牌设计
#策划
#品牌全案
下一篇:
财报看世界:2024年终盘点
上一篇:
【企业调研报告】通用模板|框架
相关内容
查看全部
投资项目招标与政
2026-01-08 13:24
关于选取中和镇20
2026-01-08 13:20
【干货】医院采购
2026-01-08 13:02
CPPM注册职业采购
2026-01-08 12:58
XX市财政局关于政
2026-01-08 12:55
小心头顶的“光污
2026-01-08 12:08
洗护日化用品灌装
2026-01-08 12:07
丽星6FJT系列涂布
2026-01-08 12:06
总投资20亿元,建1
2026-01-08 12:05
洛阳中德重工海外
2026-01-08 12:01