湖州溇港太湖景区运营发展有限公司招聘3人公告
作者:本站编辑
2024-05-12 18:21:20
49
热 湖州溇港太湖景区运营发展有限公司招聘3人公告
➤报名时间:5月11日-5月21日

扫码拉你进湖州国企招聘交流群
添加后回复“国企”
一起来看公告详情:
湖州溇港太湖景区运营发展有限公司招聘3人公告
湖州织里产业投资运营集团有限公司成立于2018年5月,主要从事产业投资,投资咨询、资产管理、物业管理、自有房屋租赁、产业园区的投资运营等。
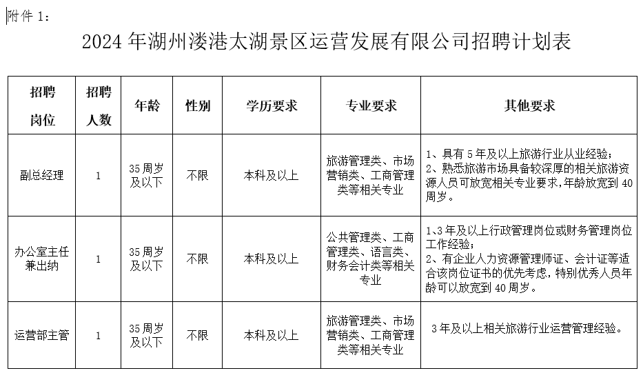
湖州溇港太湖景区运营发展有限公司由湖州太湖溇港文化旅游发展有限公司(湖州织里产业投资运营集团有限公司下属子公司)与织里镇义皋村、伍浦村股份经济合作社合资成立,主要负责太湖溇港4A级景区开发建设及运营管理。根据公司业务发展需要,拟再次向社会公开招聘工作人员,现将有关事项公告如下:详见《2024年湖州溇港太湖景区运营发展有限公司招聘计划表》(附件1)。
1、报名时间:2024年5月11日—2024年5月21日16点。3、报名材料:《2024年湖州溇港太湖景区运营发展有限公司招聘计划表》(附件2)、身份证、学历学位证书、个人简历、社保证明及其他相应证件。以上材料请以压缩包(电子照片或扫描件)形式发送至电子邮箱zlctjt@163.com。邮件名请以姓名命名。1、资格初审。报名结束后,由公司人力资源部对报名人员进行资格初审,符合条件人员将进入考核环节。2、资格复审。资格复审将在面试当天进行,报名人员须提供本人身份证、学历学位证书、个人简历、社保证明及其他相应证件的原件和复印件。未携带原件或原件与报名材料不符者取消面试资格。资格复审合格者参加考核。1、资格初审后,符合招聘要求的报名人数少于招聘计划1:6的,则全部进入面试环节(面试最低比例需达到1:2)。面试成绩采用100分制,设定合格分数线为60分,低于60分的不再列入体检、考察对象。总成绩按面试成绩100%计算。符合招聘要求的报名人数超过招聘计划1:6的,则增加笔试。笔试成绩从高到低按招聘计划1:3的比例确定面试对象。总成绩按笔试成绩占40%、面试成绩占60%折合确定。2、面试结束后,以总成绩从高分到低分按招聘计划1:1的比例确定入围体检对象。笔试和面试时间、地点另行通知。由公司统一组织体检(体检项目和指标,参照公务员录用通用标准执行),费用由考生自理。考察主要了解被考察对象政治思想、现实表现、工作能力、有无违法违纪现象等。在体检、考察、公示等环节中,入围人员自愿放弃,或出现不宜聘用情形的,取消聘用资格,空缺职位视公司实际情况明确是否递补,若递补,在面试合格人员中,按面试成绩由高分到低分进行递补,递补人员的体检、考察、公示等按规定执行。1、请应聘者保持通讯工具畅通,以便工作人员及时和您取得联系;2、应聘资料进入公司人才储备库,未被录用者的资料公司代为保密,恕不退还,敬请谅解。附件1:2024年湖州溇港太湖景区运营发展有限公司招聘计划表附件2:2024年湖州溇港太湖景区运营发展有限公司招聘报名表

想每日掌握更多招聘资讯?
群内每日分享最新公告、考试资料

扫码拉你进湖州国企招聘交流群
添加后回复“国企”
2024浙江国企招聘考试
公基 行测 写作
如何啃下这块“硬骨头”
中公带你拓展思路用技巧

资料包含:

课程正在设置中
具体课程扫码详询

↓↓更多考情咨询↓↓
