浙江中国小商品城集团股份有限公司(以下简称“商城集团”)创建于1993年12月,系国有控股上市企业(股票代码:600415),独家经营全球最大的小商品批发市场——义乌中国小商品城,是我国商贸领域头部企业之一。
为进一步加大优秀人才引进力度,商城集团现面向社会引进优秀大学毕业生:
一、引进岗位、人数及条件
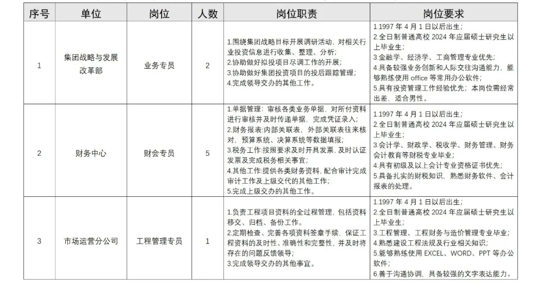
面向2024年应届毕业生引进8名,具体引进岗位、人数及条件详见附件1:《浙江中国小商品城集团股份有限公司2024年优秀应届大学毕业生引进岗位一览表》。
二、引进范围和条件
(一)引进范围
在引进计划对应的高校(详见附件2)就读且所学专业与岗位要求的专业名称相一致、符合报名资格条件的考生,可以报考。
(二)报名条件
1.具有中华人民共和国国籍;
2.政治素质好,服从公司分配;
3.2024年全日制硕士研究生以上学历的应届毕业生;
4.不超过27周岁(1997年4月1日以后出生),具有参军入伍经历的,报考年龄可放宽2岁(1995年4月1日以后出生);
5.具备下列条件之一的优先(考核总成绩加2分,符合多个优先条件的不累计加分):
①中共党员(含中共预备党员);
②高校就读期间,担任校院系团委书记、副书记、部长、副部长,党、团支部书记、副书记,校院系学生会主席、副主席、部长、副部长,班长、副班长,以及校社团负责人,且任职时间连续满1年以上(以聘书或任职文件为准);
③高校就读期间,获得校级及以上“三好学生”、“优秀毕业生”、“优秀团员”等校级以上综合性表彰奖励;
④符合本方案其他优先条件的。
6.有且能够如期取得毕业证书和学位证书(2024年12月31日前,以学历学位证书落款时间为准);
7.具有正常履行职责的身体条件和心理素质;
8.具备引进岗位要求的其他资格条件。
(三)具有下列情况之一者不受理报考:
1.有国(境)外永久居留权、长期居留许可的;
2.因犯罪受过刑事处罚的;
3.涉嫌违纪违法正在接受有关专门机关审查尚未做出结论的;
4.因违法违纪被行政机关、事业单位、国有企业辞退(解除聘用合同),或被开除公职,或被开除党籍的;
5.被依法列为失信联合惩戒对象的;
6.与用人、实习单位有纠纷的;
7.有其他不适宜聘用情形的。
三、引进流程
(一)报名
1.采取现场报名与网络报名相结合的方式,每位应聘者限报一个岗位。
(1)现场报名
填写附件3:《商城集团应聘人员信息登记表》,并提供以下材料:
①身份证、学历证书原件、学历认证报告(登录学信网-学历查询-本人查询-无账号的注册后查询)及复印件;
②岗位所要求的其他相关证明材料原件及复印件;
③一寸免冠彩色近照1张。
报名资料除原件(不含照片)外不退回。
(2)网络报名
网络报名链接:微信扫描下列二维码(根据填写要求规范填报,应聘人员须同意“信息真实性声明”,对所填内容真实性负责)。通过网络报名的应及时登录系统查询审核状态。

2.报名时间
①现场、网络报名时间:2024年5月1日-5月31日(双休日及法定节假日除外),每天上午8:30-11:30,下午14:00-16:30(网络报名不受双休日、法定节假日及作息时间限制)。
②网络报名截止时间为2024年5月31日16:30。
3.报名地点及咨询电话
商城集团总部大厦19楼人力资源管理分公司(义乌市银海路567号商城集团总部),0579-85581283。
(二)资格审核
根据岗位任职要求对报名人员的学历、专业、经验、资历等进行资格审核。各岗位经资格审查合格的报名人数不足引进计划数3倍的,酌情核减或取消相应岗位的引进计划。引进计划取消的,报考该岗位人员可自公布取消计划之日(含)起2个工作日内按资格条件要求转报其他相关岗位,逾期未改报的,视作放弃改报机会。
(三)组织考核
经资格审核合格的人员,公司将统一安排考核。
考核采取“通用能力测试+综合素质量化+面试”方式进行。
1.通用能力测试。采用“在线答题”方式,应聘者独立完成测试,委托他人参加通用能力测试的违纪行为(包括在测试时及时发现尚未实施的、在测试过程中被发现的、以及在测试后被发现的违纪行为),一律取消综合素质量化及面试资格。
2.综合素质量化。根据学历、毕业院校、成绩绩点(获得奖学金)、政治面貌、外语等级及实践经历(社团任职、实习经历)等内容,对参加通用能力测试的应聘人员进行综合素质量化打分。
3.面试。
根据通用能力测试、综合素质量化成绩从高到低排序,按核准后的招聘计划数1:5的比例确定入围面试人员,不足规定比例的按实际人数确定。面试采用半结构化面试的形式,满分为100分,面试合格分60分,面试不合格者不予列为体检、考察(背景调查)对象。
参加现场面试的浙江省外高校毕业生报销到义乌市的单程路费,若双方达成就业协议,毕业生按协议到我集团工作的,报销到义乌面试的往返路费。报销路费标准为:高铁二等座或硬卧以下标准,如乘坐其他交通工具的,届时凭票按不高于高铁二等座或硬卧票价报销路费(二者就高)。需报销路费的人员请在面试当天报到时,将车票或行程单带来办理报销,过期不再办理报销。
4.总成绩计算规则如下:
总成绩=通用能力测试×20%+综合素质量化成绩×20%+面试成绩×60%+优先加分项。
总成绩最高不超过100分,保留小数点后两位,若两人总成绩相等,以面试成绩高的排位在前。
(四)体检、考察(背景调查)
根据应聘者总成绩从高到低排序,按核准后的引进计划数1:1.5比例确定体检、考察(背景调查)对象,不足规定比例的按实际人数确定。
1.体检。由公司统一安排,应聘者不按规定的时间、地点参加体检的,视作放弃。应聘人员放弃体检或体检不合格的,均不予递补体检。体检费用由应聘者自理,体检参照《关于修订<公务员录用体检通用标准(试行)>及<公务员录用体检操作手册(试行)>有关内容的通知》执行。
2.考察(背景调查)。委托第三方机构对拟录用人员开展背景审查,考察内容包括但不限于身份信息核实、学历真伪查验、违法犯罪记录查询、遵纪守法情况、工作履历核实等,部分考察内容应聘者应根据公司要求作出相应承诺。审查过程中如发现有不良记录、个人关键信息造假、违法犯罪记录、商业利益冲突、失信被执行、网贷黑名单、曾参加邪教组织、曾被开除公职、党籍、团籍,在高等教育期间受到开除学籍处分等的,视为考察(背景调查)不合格。
考察结论为不宜聘用的,或在公示前放弃录用资格的,可在相应岗位体检合格人员中按总成绩从高分到低分递补考察。公示后,不再递补。
(五)公示
体检、考察(背景调查)合格人员确定为拟录用人员,经集团公司批准后在人力资源中心公众号上公示不少于7天。
(六)录用
公示期满后,没有问题反映或有问题反映经查实不影响录用的,按程序办理相关录用手续。拟录用人员无正当理由逾期不办理录用手续的,取消录用资格。
四、其他
(一)各考核环节及体检的具体时间和地点另行通知。未按规定时间、地点参加的,视作放弃。
(二)本次引进的人员按照义乌市国企统招人员管理并报备上级主管单位。
五、纪律与监督
(一)凡与用工单位企业负责人有夫妻关系、直系血亲关系、三代以内旁系血亲或者近姻亲关系的人员,不得应聘该单位人事、财务审计和纪检岗位。参与引进工作的工作人员,涉及与本人有上述亲属关系或者其他可能影响招录工作公正的,应当主动申请回避。
(二)引进工作接受上级主管部门和有关监管部门的指导与监督;应聘者和相关工作人员应自觉遵守相关纪律与制度,确保人才引进工作的公开、公平、公正。
附件:
1.浙江中国小商品城集团股份有限公司2024年优秀应届大学毕业生引进岗位一览表
2.高校名单
3.商城集团应聘人员信息登记表
浙江中国小商品城集团股份有限公司
2024年4月30日
附件1:浙江中国小商品城集团股份有限公司2024年优秀应届大学毕业生引进岗位一览表

附件2:高校名单

附件3:商城集团应聘人员信息登记表

更多优质招聘信息可加入QQ群了解

浙理工25届就业咨询群
综合类
QQ群号:439261808
扫描左方二维码进Q群
浙理工24届就业咨询群
综合类
QQ群号:794478096
扫描右方二维码进Q群

编辑:常一帆
审核:周柯曳
校大学生就业联合会 宣

长按识别二维码关注我们
