
本文核心数据:上市公司营收规模;上市公司毛利率;上市公司产品布局

家电行业上市公司汇总
家电行业的产业链上游主要为零部件和原材料供应商,包括压缩机、电机、电子元器件、家电用复合材料等,中游为各类型家电生产企业。家电行业产业链上下游的主要上市公司汇总如下:






家电行业上市公司业务布局对比
上游家电零部件和原材料上市公司中布局空调相关零部件的较多,包括德业股份、三花智控等;从家电业务占比看,金海高科、盾安环境等占比较高。
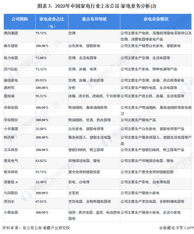
中游家电生产企业中,白电、黑电和厨电领域的上市公司较多;从家电业务占比看,海尔智家、老板电器、澳柯玛等企业专注于经营家电相关业务。



家电行业上市公司家电业务业绩对比
2021年中国家电行业中,美的、海尔、格力等企业的家电营收较为领先,其中美的集团家电营收超过2700亿元。从毛利率水平看,科沃斯、石头科技等企业的毛利率较高。从销售渠道布局看,中国大部分上市家电企业均实施国内外协同发展的渠道战略。



行业上市公司业务规划对比
中国家电企业业务规划的重点包括:加速新产品研发、加速产品绿色化、智能化发展、推动品牌价值提升等。主要上市公司家电业务规划汇总如下:

更多本行业研究分析详见前瞻产业研究院《中国家电行业市场前瞻与投资战略规划分析报告》,同时前瞻产业研究院还提供产业大数据、产业研究、产业规划、园区规划、产业招商、产业图谱、产业链咨询、技术咨询、IPO募投可研、IPO业务与技术撰写、IPO工作底稿咨询等解决方案。
前瞻产业研究院创立于1998年清华园,2002年总部设深圳,致力于为企业、政府、科研院所提供具有前瞻性的产业咨询服务。目前前瞻已服务20万家企业,成为600多个地方政府智库机构,累计服务1800多个产业园,已辅导500多家企业上市成功。专注于:产业研究、专项调研、产业规划、产业转型升级、产业布局、产业招商、IPO咨询(募投可研、业务与技术撰写、工作底稿咨询)、产业大数据平台搭建等解决方案。

精选报告(部分)
前瞻部分研究成果展示

500+ 专家评审过会现场

荣誉资质

国家碳中和规划智库服务单位

原创声明:本文内容为前瞻产业研究院原创文章,未经授权,不得转载至公众号或其它第三方平台,侵权必究!如需转载请在相应文章底部留言或联系懂行帝(微信:qianzhanseo)授权。
















