欢迎关注巴渝招聘,把我们设成?星标
你就可以第一时间收到我们的推送啦
一、公司简介
重庆四联投资管理有限公司(以下简称“四联投资”或“公司”)是中国四联仪器仪表集团有限公司(以下简称“四联集团”)下属全资二级子公司,公司成立于2012年11月,注册资本21,275.98万元。2023年6月,按照四联集团总体战略部署,公司功能定位调整为“两非”“两资”资产专业化管理、运营及处置平台,主要业务聚焦于集团低效土地房产运营及处置、低效无效股权管理及处置、委贷债权清收、园区物业管理及其他托管业务。
为加快推动“三攻坚一盘活”改革突破,根据工作需要,现面向社会公开招聘3名员工,诚邀有志之士加盟!
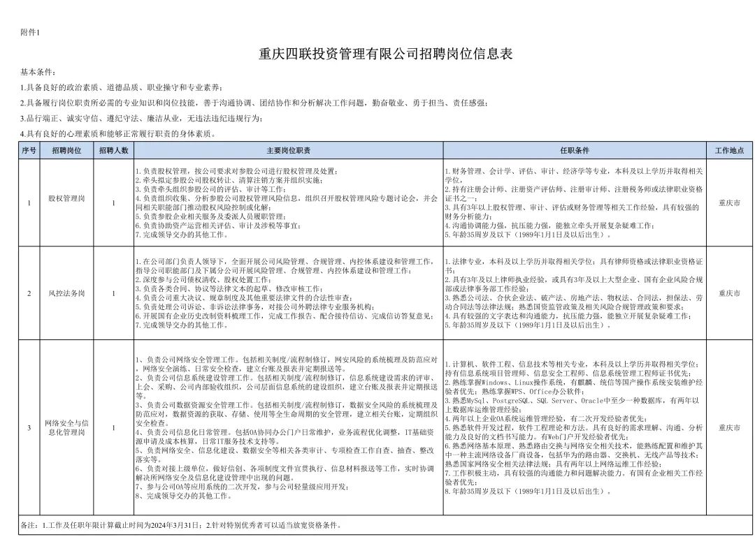
二、招聘岗位、人数
部门 | 招聘岗位 | 人数 |
业务管理部 | 股权管理综合岗 | 1 |
风险合规部 (法律事务部) | 风控法务岗 | 1 |
综合管理部 | 网络安全与信息化管理岗 | 1 |
合计 | 3 | |
三、任职资格条件及主要岗位职责
任职资格条件及主要岗位职责详见附件1《四联投资招聘岗位信息表》。
四、薪酬及福利
薪酬福利待遇按公司相关规定执行,包括:足额缴纳五险一金,享受国家规定的年休假、劳动保护、定期体检、工会各项节日和生日慰问等。
五、工作地址:重庆市北碚区蔡家岗镇同熙路99号
六、招聘程序
1.填报应聘资料
应聘材料投递邮箱:389975546@qq.com(邮件标题请用“本人姓名+岗位名称”格式命名)
应聘材料投递截止时间:招满为止。
联系人:朱老师,联系电话:18223351080
2.资格审查
简历投递截止后,根据资格条件对应聘人员进行资格审查和综合研判,按不少于1:3的比例通知应聘人员参加综合测试。
3.综合测试
组织开展综合测试,主要考核应聘人员的综合素质、管理能力、知识技能、专业水平、工作能力等方面情况。
4.考察及背景调查
根据综合测试结果确定考察人选,开展考察及背景调查。
5.体检
考察合格者到指定医院进行体检。
6.录用入职
录用者入职报到时,应向公司提供个人学历、学位、资格证书等(核实原件并收取复印件),签订劳动合同并约定试用期,录用者必须保证向公司提供的资料真实无误,若发现虚报或伪造,公司有权将其辞退。
七、不予录用的情形
在招聘各环节或试用期内发现存在以下情形之一的,经综合研判,可视为不符合录用条件,入职前按不予录用处理,对已入职的试用期人员按解除劳动合同处理:
1.伪造学历、学位、各类资格证件、人事档案的;
2.提供虚假身份证明的;
3.伪造、夸大实际工作经验和工作业绩的;隐瞒真实情况,获得本不具备的应聘资格条件的;
4.无正当理由,未提供合法的原单位离职证明的;
5.曾被原工作单位开除的;
6.无正当理由,未提供无犯罪证明材料的;
7.违反国家法律法规和政策,并被依法追究刑事责任的;
8.被依法列为失信联合惩戒对象的;
9.过往经历中有吸毒涉毒史的;
10.通过不正当手段获取不当得利的;
11公司认定的其他不符合录用条件的人员。
八、其他
1.应聘者应对提交资料的真实性负责并承担相应责任。公司将对报名资料严格保密,恕不退回。
2.请应聘者保持通讯畅通,资格审查、面试、考察及背景调查、体检等环节将通过电话、短信或邮件联系,未进入下一环节的不再另行通知。因应聘者本人原因未获知相关信息而影响面试或聘用的,责任自行承担。
3.最终录用人员实行试用期管理,试用期考核合格,将按有关规定办理转正手续;如试用期考核不合格,公司将按相关管理制度规定与员工解除劳动合同。
4.未尽事宜,公司具有最终解释权。
附件下载:
1.附件1:四联投资招聘岗位信息表.xlsx

2.附件2:应聘报名表.xlsx
http://gzw.cq.gov.cn/gqzp/202405/P020240508352702205499.xlsx
3.附件3:应聘人员个人证件扫描件合集.docx
http://gzw.cq.gov.cn/gqzp/202405/P020240508352702449786.docx
点击关注,查看最新招聘信息
1.本公众号刊登的招聘信息,其最终解释权归招聘单位,如求职者对招聘具体情况有疑问,请直接与招聘单位联系。
2.以上内容来源于网络整理或权利人授权发布,如有侵权问题,请及时联系我们删除。
