2024年“五一”假期将至,为满足广大市民朋友假日文化需求,常熟市文化博览中心2024年“五一”期间开放时间安排如下:
1、常熟美术馆
5月1日(周三)至5月5日(周日)正常开放。开放时间为9:00~16:30(16:00后停止入馆)。
2、常熟文庙、翁同龢纪念馆
5月1日(周三)至5月5日(周日)正常开放。开放时间为8:30~16:30(16:00后停止入馆)。
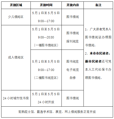
3、常熟市图书馆
5月1日(周三)至5月5日(周日)具体开放情况如下:

4、常熟博物馆因场馆整体改造提升,暂停对外开放。

史笔育人——纪念温肇桐诞辰115周年美术文献展
展览时间:2024年3月9日至5月12日
展览地点:常熟美术馆1—4号展厅

画为心声——常熟美术馆藏中国画精品展
展览时间:2024年3月12日起
展览地点:常熟美术馆6、7号展厅

遇见·虞山——2024北京画院李江峰工作室油画写生(常熟)作品展
展览时间:2024年4月18日至5月12日
展览地点:常熟市图书馆展厅
“我们的节日·劳动节”来美术馆做一本书
时间:2024年5月1日
地点:常熟美术馆
“我们的节日·青年节”传移模写——中国画书签绘制活动
时间: 2024年5月2日
地点:常熟美术馆
“我们的节日·青年节”亭亭净植 青春正当时——“一束莲纹”印刷体验活动
时间: 2024年5月4日
地点: 常熟美术馆
“我们的节日·劳动节”非遗木工银丝镶嵌体验
时间: 2024年5月4日
地点: 常熟文庙
锦色一一探寻江南建筑彩绘
时间:2024年5月5日
地点:翁同龢纪念馆
审核 | 朱敏敏、徐红艳、陈梦娜、范之倩

声明:
【虞山文化旅游度假区】原创或整理编辑。相关转载内容只为公益分享传播之用,非商业用途。文章或图片版权属于原作者。如遇到来源标注错误或侵犯了您的合法权益,请第一时间通过私信或留言联系我们,我们将及时审核、更正或删除,谢谢。








欢迎大家关注虞山文化旅游度假区
公众号、视频号、官方网站、抖音账号、小红书、微博
扫一扫即刻关注最新资讯!


