胡哈东?胡啥东?胡眕东?上市公司公告现“低级文字错误”,监管部门发警示→
作者:本站编辑
2024-04-29 12:40:10
39
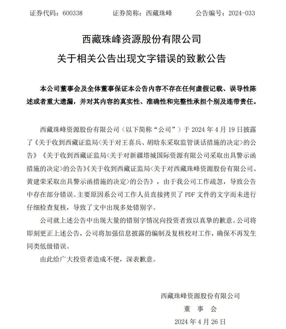
上市公司对自己董秘的名字分不清楚,甚至在公告中写错三次?近日,西藏珠峰一则错误百出的公告,引起了不少股民的围观。4月18日晚,西藏珠峰发布了一则关于收到西藏证监局《关于对王喜兵、胡晗东采取监管谈话措施的决定》的公告(以下简称《公告》)。其中,董秘“胡晗东”的名字竟连续写错三次,分别是胡哈东、胡啥东、胡眕东,引起不少网友的疑惑:“究竟是胡什么东?”
△4月18日晚,西藏珠峰发布的公告,将董秘名字连续写错三次。截图自上交所。上市公司披露的公告原本应严肃、严谨,却出现了如此低级的错误,这也引起了监管部门的注意。4月25日,西藏证监局对西藏珠峰发出警示,其中,《关于对西藏珠峰资源股份有限公司、黄建荣、胡晗东采取出具警示函措施的决定》指出,西藏珠峰的上述《公告》存在多个错别字,反映出公司信息披露内控流于形式,违反了《上市公司信息披露管理办法》第三条第一款相关规定。西藏证监局认为,黄建荣作为西藏珠峰董事长,胡晗东作为西藏珠峰董事会秘书,未能忠实、勤勉地履行职责,按照相关规定,西藏证监局决定对西藏珠峰、黄建荣、胡晗东采取出具警示函的监督管理措施,并将相关情况记入证券期货市场诚信档案。同日,上交所也对西藏珠峰发出了监管警示,表示由于西藏珠峰工作疏忽,导致多份公告中出现低级文字错误,造成较大影响,上交所决定对西藏珠峰及董事会秘书胡晗东予以监管警示。对此,西藏珠峰于26日连发致歉和更正公告。西藏珠峰在致歉公告中表示,写错董秘名字的主要原因是公司工作人员直接拷贝了PDF文件的文字而未进行仔细检查复核,导致了文中出现多处错别字。
“临时股东大会”变“临死股东大会”
上市公司能有多马虎?
据悉,在披露信息中写错字的“马大哈”,不止西藏珠峰一家。- 2017年,科陆电子在发布的“兜底增持补充公告”中,误把“深圳市科陆电子科技股份有限公司”写成了“深圳市奋达科技股份有限公司”。
- 2019年,海星股份在披露咨询电话时,误把保荐机构“安信证券资本市场部”的联系电话写成了“中信建投证券资本市场部”的联系电话。
- 2022年5月,上市公司和而泰披露的一份法律意见书公告出现“致命”笔误,“临时股东大会”被写成“临死股东大会”。错写过“临死”的上市公司还有智慧松德、中航重机、洲明科技等。
有业内人士指出,上市公司之所以屡屡犯错,套用模板这一“抄作业”方式成为一大主因。也因此有网友调侃表示,上市公司“抄作业”竟然也抄错了,像极了抄作业的自己。不过,上市公司写错字并非能如“抄作业”般儿戏。上市公司真实、准确、完整地披露信息,是维护资本市场秩序、保护投资者合法权益的关键,重要信息披露马虎不得。▼
更多新闻,点击↓↓

编辑:王雪成
来源:中国经济网