

中国·深圳(第10届)国际现代绿色农业博览会(以下简称深圳绿博会)定于2024年9月14-16日在深圳会展中心(福田)6、7、8号馆举行,展出面积将达22500平方米。
拟设六大展区:
1、大湾区品牌农业展区:展示大湾区现代绿色农业品牌,促进粤港澳大湾区与全国其他区域的农业共融、共赢。
2、全国区域品牌农业和乡村振兴展区:组织全国区域的品牌农业与粤港澳大湾区进行有效对接,促进全国区域农业和乡村振兴协调发展。
3、“一带一路”品牌农业展区:“一带一路”沿线国家和地区的品牌农业及原产地产品展示,促进国际品牌农业与中国现代农业融合发展。
4、农业高新技术及农业综合服务展区:信息化农业、智慧农业、农产品检测、无土栽培技术、农业高新技术设备、农产品溯源体系、农业金融及保险、农业物联网智能管控技术、生物农资及兽药、设施农业及生态循环农业、农业综合服务等。
5、优质食品及农业智能装备展区:组织全国小型农机、植保无人机和小型食品加工机械展示交流,提高农业及食品生产加工的智能化装备水平;组织全国速冻食品、预制菜和休闲食品进行展示交流,满足及提升消费者对于快消食品和休闲食品的需求。
6、大健康及手信食品展区:组织全国大健康产品,广东、深圳和全国手信农产品及食品、茶品、富硒农产品和有机农产品展示,跨境电商选购的进出口产品等展示,为全民健康提供产品保证。
深圳绿博会扎根深圳,面向全球,九年耕耘,累计为农业项目和农产品采购签约实现成交额超过156亿元,为西部协作地区和贫困地区农产品走进大湾区实现订单农业成交额项目和农产品采购签约超过12亿元,已成为粤港澳大湾区知名的品牌博览会。第10届深圳绿博会将以“促进百县万村农业高质量发展”为主题,继续做好产地与销地市场的整合、项目与资本的对接、产品与商家的体验衔接,保障参展商和采购商有效联接、落地结果。将深圳绿博会办成与粤港澳大湾区“市场化、法治化、国际化”高度衔接的优质品牌展会。
指导支持单位:
中国乡镇企业协会科教工作委员会
中国退役士兵就业创业服务促进会
广东省退役军人事务厅
深圳市乡村振兴和协作交流局
深圳市市场监督管理局
深圳市工商业联合会
深圳市福田区人民政府
第 9 届绿博会政府及机构组团参展名录

联系我们
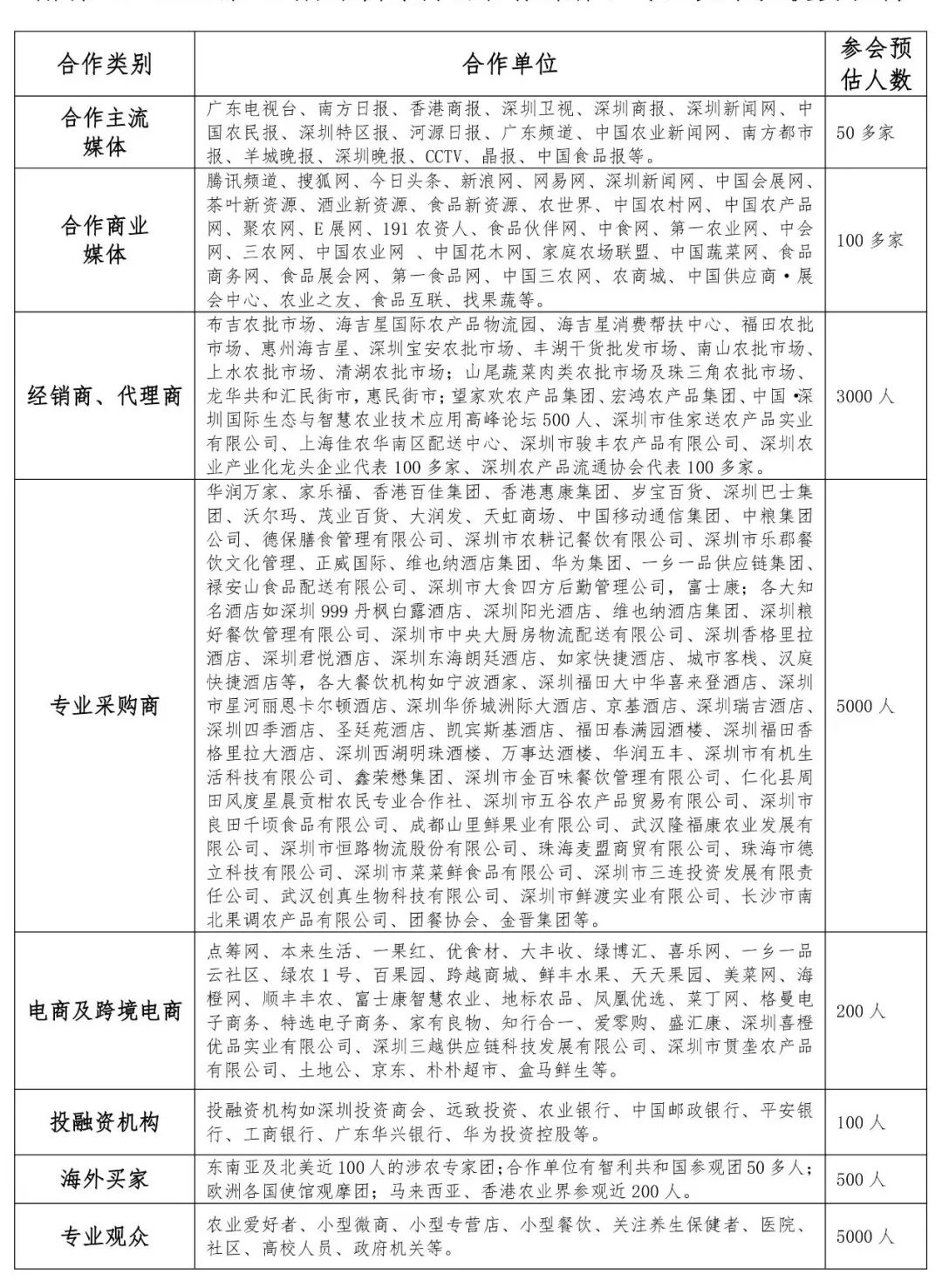
第9屇深圳绿博会合作媒体、专业买家及投资机构

参展费用

参展申请表

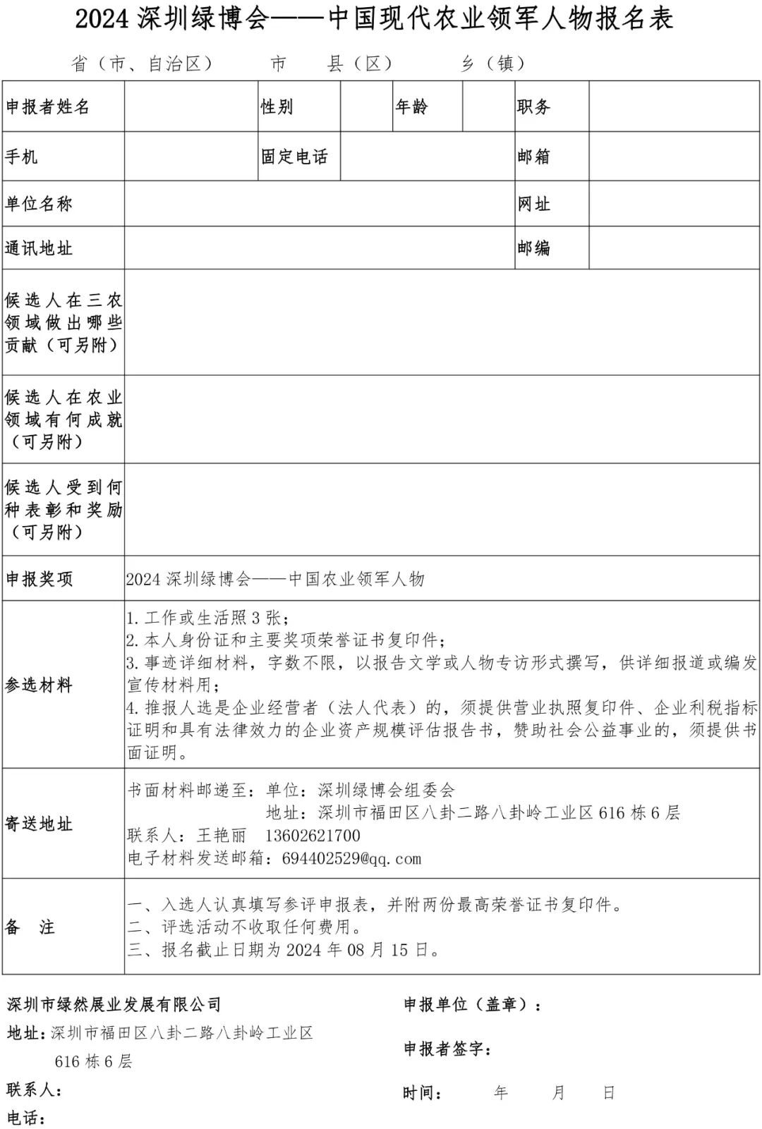
奖项申请


展位图



2024中国·深圳(第10届)国际现代绿色农业博览会
简称(深圳绿博会)
深圳会展中心(福田)

深圳绿博会第十届邀请函抢先看
深圳绿博会组委会热线:
0755-82373971/82373944
来源:深圳绿博会

