点击上方蓝色字体,关注我们,查看更多事业单位,公务员,银行,医疗,教师等热门岗位信息
一、公司简介
杭州电力设备制造有限公司成立于1996年8月。当前形成“1总公司 7分公司 2子公司”的格局。
公司占地面积346亩,建筑面积14.3万平方米,在杭州市拥有7个生产制造基地,各类现代化产品生产线35条,生产涵盖0.4千伏至35千伏中低压配电(除电缆外的)全系列电力设备及工程配套材料,主要包括中压环网柜、中压中置柜、箱式变电站、低压开关柜和低压三箱类产品等合计6大类50余种产品。
公司为国家级高新技术企业,具备省级企业研究院资质,与中国电科院、国网电科院等科研院所及行业顶尖高校有长期合作经验,与浙江大学联合成立“智能配电网联合研发中心”,与西安交大联合成立“绿色能源装备联合创新研发中心”。
公司业务市场覆盖全国24个省市。近年公司成功实施G20场馆、亚运场馆、南方水泥、阿里巴巴、杭州地铁、三门核电、印尼苏娜拉亚火电厂等重点工程。
公司先后荣获中国机械五百强、中国电器工业最具影响力品牌、浙江省文明单位、杭州市“鲲鹏企业”等荣誉称号。2023年获得浙江省高新技术企业创新能力500强第118名、杭州市制造业百强企业第19名,获钱塘区“领潮企业”荣誉、签约“产业攀登计划”。参加第24届亚太电协大会,提升“杭电制造”品牌价值。圆满完成亚运保电任务,获奥体中心体育场运行团队、开闭幕指挥中心等团队的感谢信。
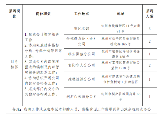
二、招聘岗位及人数

三、招聘条件
(一)基本条件
年龄一般应在35周岁及以下,若与招聘岗位条件相匹配并满足下列情况之一的,年龄可适当放宽至男45周岁,女40周岁并优先考虑:
1.已在公司系统内业务外包单位工作10年以上,并一直从事财务相关岗位,期间累计个人年度绩效考核获得3个A及以上的。
2.如持有注册会计师证书的,且具有从事制造业财务核算相关
岗位专业2年及以上工作经验,并提交相应工作简历和工作业绩证明材料的。
3.获得与招聘岗位相匹配的省部级及以上个人荣誉的(获得省部级竞赛二等奖及以上荣誉的主要贡献者,视同个人荣誉)。
(二)学历要求:大学本科及以上(专业要求见附件1)
(三)专业技术资格要求:会计师及以上
(四)工作年限要求:具有3年及以上会计从业经验
(五)其他要求
1.遵纪守法,诚实守信,有较强的责任意识、良好的职业道德和团队精神。
2.身心健康,胜任招聘岗位工作要求。
三、公司薪酬福利
(一)岗位年薪12-20万元
(二)入职即足额缴社保公积金
(三)双休、法定节假日、带薪年假、疗休养、年度体检等
(四)部分单位提供员工宿舍、班车
(五)食堂、各种工会福利
四、招聘事宜安排
(一)报名时间:即日起至4月16日
(二)报名方式
本次报名采取网络报名的方式,并将报名资料发送至hangdianzhizao 163.com邮箱。
(三)邮箱报名资料要求
资料命名格式要求:姓名 附件资料名(示例:张三 学历证书)
1.报名登记表电子档及扫描签字版(附件2)
2.应聘人员信息登记表电子档(附件3)
3.学历学位证书扫描件
4.学信网学籍验证报告
5.职称证书扫描件
6.其他证书扫描件
(四)报名联系人:杜小姐/宁先生0571-51233332
(五)考试安排
简历预审通过后,将在4月18日前以邮件方式通知应聘者参加资格现场预审,预审通过者获得考试资格,考试分笔试和面试。考试具体时间另行通知。
附件:1-岗位专业要求.docx
附件:2-报名登记表.docx
附件:3-应聘人员信息登记表.xlsx
文中涉及附件,请在公众号内回复数字ID【509980】进行查看
