
编号:XFYZP-2024LL022
根据工作需要,山西鑫富源人力资源派遣有限公司(以下简称“鑫富源人力资源公司”)面向社会公开招聘8名聘用制司法辅助人员,并派往吕梁市中级人民法院工作,现将有关事项公告如下:
一、招聘原则
公开公正原则 、公平竞争原则 、择优聘用原则

二、招聘条件

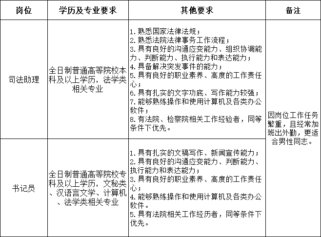
(一)招聘岗位

(二)基本条件
1.具有中华人民共和国国籍,拥护中华人民共和国宪法;
2.具有良好的政治素质和道德品行;
3.身体健康,五官端正,身体裸露部位无纹身,具有正常履职的身体条件;
4.年龄要求35周岁以下(1988年4月以后出生);
5.具有良好的沟通应变能力、判断能力、语言表达能力等;
6.目前在职的报考人员,需由现工作单位开具并提供《同意报考证明》;
7.有下列情形之一的,不得报考:
(1)曾因违法违纪受到过刑事或党政纪处分的;
(2)因个人原因曾被党政机关、国有企事业单位辞退的;
(3)涉嫌违纪违法正在接受审查,尚未得出结论的;
(4)违反社会公德、职业道德,造成不良影响的;
(5)被人民法院列入失信被执行人名单的;
(6)其他不宜从事相关工作的情形。
(三)专业条件


三、招聘程序

发布招聘公告、线上报名、资格审查、综合测试、体检、政审、录前公示等。
招聘期间,在任何环节凡弄虚作假者,一经查实,即取消录用资格。
(一)线上报名
1.报名时间:自发布之日至2024年4月18日18:00止。
2.报名方式:报考人员搜索微信公众号“sxxinfuyuan”或者“鑫富源人力资源”并关注公众号,进入公众号首页后点击下方“公开招聘—吕梁中院”如实完整填写报名资料。
3.报名流程:
(1)在线填写报名资料 (操作步骤详见报名系统和公众号);
(2)公司工作人员将对报名资料进行审核,审核结果将以微信“服务通知”告知;
(3)资格审查通过的人员进入“鑫富源人力资源”公众号首页,点击下方“考试缴费-吕梁中院”缴纳考务费200元(注:请报考人员付款时务必备注本人姓名);
(4)报考人员须在2024年4月19日18:00前完成缴费并按规定上传缴费凭证,逾期未缴费的视为自动放弃。如因本人原因不能按时参加考试的,视为自动放弃,费用概不退还;
(5)以上流程如有变化,以鑫富源人力资源公司通知为准。
(二)综合测试
公司将根据报名情况择日组织考试,具体考试时间、地点等相关事宜将通过鑫富源官网通知。
1. 初试
报考司法助理岗位的人员参加理论考试,理论考试成绩即为初试成绩。
报考书记员岗位的人员参加理论考试和速录技能测试,初试成绩=理论考试成绩*60%+速录技能测试成绩*40%。
(1)理论考试:
考试内容为公共基础知识、法学理论知识、时事政治、文书写作、行政职业能力测试等,其中以法律专业知识为主。考试采用闭卷考试形式,时间为90分钟,满分100分。
(2)速录技能测试
听打测试,采取播放录音、计算机中文录入的方式进行(输入法不限),听打时间为10分钟,语音播放速度每分钟100字/分钟,准确率×100分即为测试成绩。
2.面试
根据各岗位应聘人员的初试成绩由高到低进行排序,按岗位招聘人数1:3的比例确定入围人员。未达1:3比例的,参加初试人员全部进入面试环节。
面试采用半结构化形式,主要考察应聘人员的专业知识、求职动机、语言表达、岗位匹配度、仪容仪表等。
3.综合成绩
综合成绩=初试成绩* 60%+面试成绩*40%。综合成绩保留小数点后两位(尾数四舍五入)
(三)体检
根据综合成绩由高到低排序,按岗位招聘人数1:1的比例确定入围体检名单,当最后一名综合成绩出现并列时,按初试成绩由高到低确定入围体检名单。
体检由公司统一组织在指定医院进行体检,体检标准参照《公务员通用体检标准》执行,体检费用自理。
(四)政审
工作人员将对体检合格人员进行政治审查,主要审核是否存在本公告第二条第(二)项第7点所述的不得报考之情形。存在上述情形者均认定为政审不合格,不予录用。
(五)公示
根据体检、政审等情况,确定拟录用人员名单,并在鑫富源人力资源官网进行公示,公示期为3个工作日,公示期满无异议,按规定办理录用手续。
四、福利待遇
工资待遇参照用工单位薪酬标准执行,缴纳社会保险。

五、用工形式

被聘用的人员,经培训合格后,按照《中华人民共和国劳动法》《中华人民共和国劳动合同法》相关规定,与山西鑫富源人力资源公司签订《劳动合同》,合同期限为三年,试用期三个月。
六、工作地点
吕梁市中级人民法院

七、其他事项

1.报考人员务必关注微信公众号“鑫富源人力资源”(微信号:sxxinfuyuan)和鑫富源官网(www.sxxfy.com),并及时查看相关通知。
2.报考人数不足或报考人员均不符合录用条件的,名额可空缺。
3.因体检不合格或放弃体检资格、试用期内解除劳动合同、试用期满考核不合格而未正式录用出现岗位空缺等情形,按照综合成绩依次递补(经考务组评估后确定递补事宜)。
4.被聘用人员未按规定时间、地点报到的,视为自动放弃录用资格。
5.报考人员提交的材料,我公司会严格保密,不做他用。
6.咨询电话:0351-2919111(转5)或者18406575123。(咨询时间:法定工作日9:00-12:00 / 14:30-18:00)
特别提示:本次发布招聘信息的官方网站为鑫富源人力资源(官网sxxfy.com、微信公众号:sxxinfuyuan),未授权或委托其他任何网站、媒体、机构、个人发布信息或组建交流群、论坛;招聘过程中相关通知均以官方网站推送消息为准。不向应聘人员收取考务费以外的任何费用,不指定辅导用书,不举办也不委托任何机构或个人举办考试培训班、请广大应聘人员务必提高警惕、谨防受骗。
山西鑫富源人力资源派遣有限公司
2024年4月3日

