发布信息
登陆/注册
搜索
搜索
导航
首页
产品供应
产品求购
企业库
酒业展会
行业资讯
认证会员
站内搜索
展会信息
当前位置:
首页
展会信息
正文
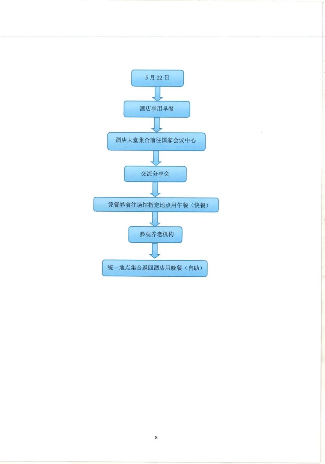
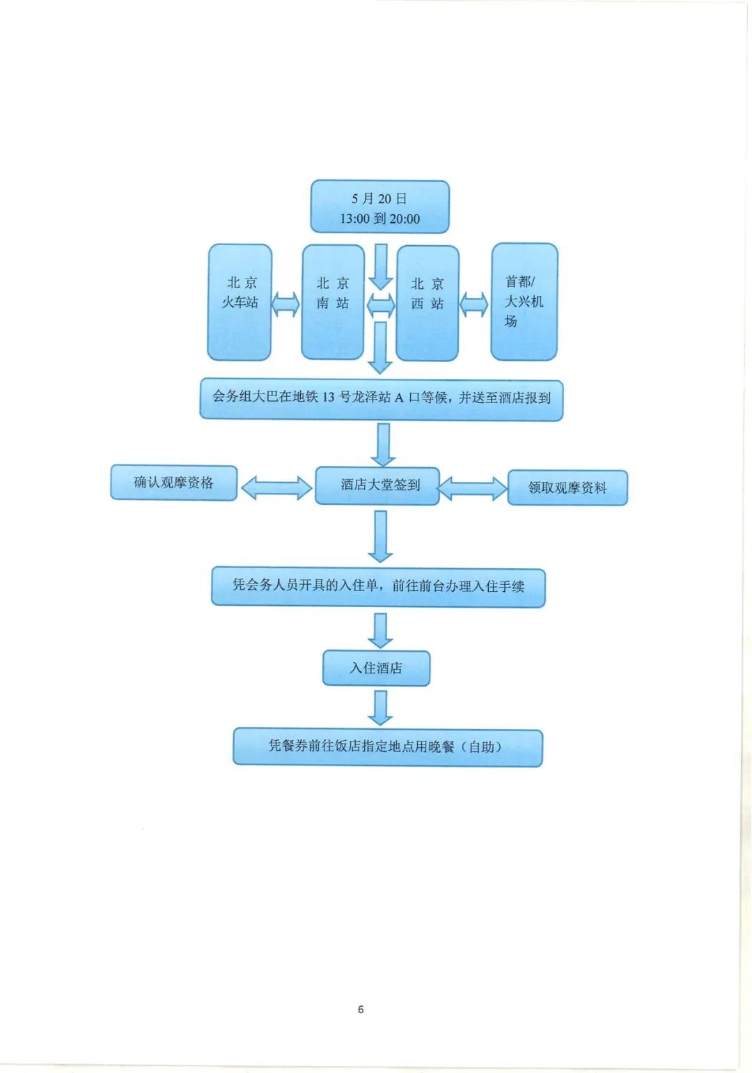
关于组织观摩“第十届中国国际养老服务业博览会”有关事宜的通知
作者:本站编辑
2024-04-02 10:53:51
38
下一篇:
中农联•东北亚国际农业博览城签约落地苏家屯
上一篇:
CCE素博会首日精彩回顾!今日还可领票!
相关内容
查看全部
2026年印度尼西亚
2025-12-16 22:53
?盖章:全国农业
2025-12-16 22:51
天津首届饰品展!
2025-12-16 22:49
年中-2026义乌电
2025-12-16 22:49
德州要办全国台球
2025-12-16 22:48
南宁会展中心第18
2025-12-16 22:47
2026全球未来食品
2025-12-16 22:46
2026年英国金属博
2025-12-16 22:45
美护上海 | LAN栖
2025-12-16 22:45
2026天然健康原料
2025-12-16 22:44