@
招聘简章
一、公司简介
我们是:
中国最大的建筑装饰央企区域分公司。
国资委确定的“创建世界一流示范企业”的十家企业之一。
国内建筑领域唯一由中央直接管理的国有重要骨干企业。
全球排名第一投资建设集团子公司。
世界“500强”第9位-中国建筑集团旗下领先企业。
荣获陕西省先进集体、陕西省工人先锋号、中建西北区域青年五四奖章集体等百余项先进集体奖项。
承建200多项工程,百余项鲁班奖、建筑装饰奖。
中国建筑装饰集团有限公司西北公司是中国建筑装饰行业旗舰——中国建筑装饰集团有限公司的二级单位,在中国建筑“专业化”和“区域化”战略引领下,于2011年5月在西安成立。
西北装饰以西安为中心,屹立西北,展望全国,业务范围由西北已延伸拓展至西南、中原、华东等区域市场,成立了第一、第二、第三、中原四大经理部,下辖一个设计研究院。业务覆盖设计、装饰、幕墙、机电、园林等工程建设多个领域,专业实力雄厚,拥有建筑装饰设计甲级、建筑幕墙设计甲级、风景园林设计甲级和装饰装修工程专业承包壹级、建筑幕墙工程专业承包壹级、金属门窗工程专业承包壹级、建筑智能化工程专业承包壹级、机电安装工程专业承包壹级、园林古建工程专业承包壹级、园林绿化工程专业承包壹级等多项设计和专业施工资质。
西北装饰贯彻落实中建股份专业化、区域化发展战略,立足高端业务,相继承接了以敦煌会展中心、幸福林带为代表的重大政治工程,以咸阳机场T3航站楼、乌市机场T4航站楼为代表的大型基础设施工程,以天水会展中心、乌鲁木齐奥体中心为代表的场馆室内装饰工程,以西安绿地都市之门、银川301绿地中心为代表的高端写字楼装饰工程,以西安万众W酒店、锦绣唐宫为代表的高档酒店装饰工程,以西安国际医学中心、宁夏宝丰医院为代表的公共卫生保障工程和以渭南花卉苗木基地、江西仙女湖景区综合改造提升、安吉笔架山一期等为代表的乡村振兴类EPC工程,先后荣获“鲁班奖”、“国家优质工程奖”、“全国建筑工程装饰奖”、“建设工程飞天金奖”、“全国建筑装饰行业科技示范工程”及省市优奖项近百项,受到业主和社会各界广泛好评。
在追求高质量发展的同时,西北装饰履行积极社会责任,投身社会公益,在脱贫攻坚、抗击疫情、防汛救灾等工作上积极作为,护航国计民生,贡献装饰力量。服务于国家“一带一路”倡议,围绕集团“两最”发展战略、“倍增计划”及“668”战略举措,西北装饰以西北五省为基点,展望全国,致力于打造人居环境美化和城市更新领域“西北区域品牌最响、人均创效质量最优、员工幸福指数最高”的区域公司。
西北装饰以“尊重劳动、尊重知识、尊重人才、尊重创造”的人文理念,良好的企业风貌,打造了一支充满活力、德才兼备的高素质专业人才队伍。十载学海遨游,今朝梦想靠岸。西北装饰敞开怀抱诚邀您的加入,让我们用青春和激情共创辉煌的未来!
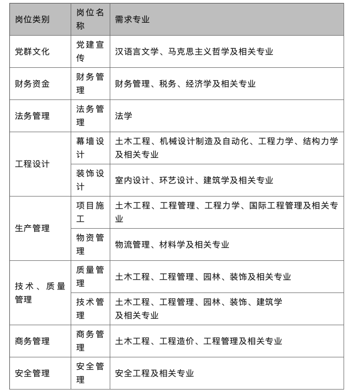
二、招聘信息

三、招聘要求
1.学历:应届大学本科及以上学历。
2.其他要求:
(1)身体健康,形象气质佳;
(2)有较强的语言表达能力和人际关系处理能力,较好的学习能力和实践能力;
(3)在校期间学习成绩良好,核心课程无补考;
(4)本科生英语四级及以上,研究生英语六级及以上水平;
(5)在校期间担任院、校学生会(团委)学生干部职务的,中共党员优先考虑;
(6)拥有才艺能力,参加过院校级别及以上文艺汇演、晚会表演的优先考虑;
(7)获得过省及以上奖项荣誉的学生优先考虑;
四、薪酬福利
1.工资构成:基本工资+能级工资+各项福利补贴+年终奖/项目兑现奖金。
2.福利补贴:六险二金、员工宿舍、员工食堂、健康体检、带薪年假、节日福利、证书津贴、过节费、交通补贴、通讯补贴、外阜津贴、防暑降温费、采暖补贴等各类补贴。
五、招聘流程
投递简历-中建测评-简历筛选-安排面试-发放OFFER-入职
六、联系方式
1.公司地址:西安市西三环与富鱼路十字西北角绿地鸿海大厦B座16层
2.官方网站:http://www.zjzsxb.com
3.官方微信:中建装饰西北公司
4.投递邮箱:zjzsxbzhaopin@163.com
(备注:网上投递时请注明“岗位+姓名+学校+专业”)
5.联 系 人:李嘉伟 15929937265
