
招聘速览
国网河北省电力有限公司2024年高校毕业生招聘225人公告(第二批)
国网冀北电力有限公司2024年招聘170名高校毕业生公告(第二批)

国网河北省电力有限公司2024年高校毕业生招聘225人公告(第二批)
招聘范围
国家统招计划内普通高等教育2024年应届非定向毕业生;2023年7月1日至2024年6月30日期间毕业,并于2024年7月31日前取得教育部学历认证的国(境)外毕业生。
招聘单位
招聘单位主要为公司所属部分县(市、区)供电公司。少量招聘石家庄供电公司、超高压公司、送变电公司等省会单位,以及邯郸、保定、邢台、沧州、衡水供电公司等地市单位。点击查看更多招聘信息
招聘计划
招聘专业指主修专业(不包含辅修专业)。招聘专业主要为电工类专业,少量招聘非电工类专业。根据2024年第一批招聘毕业生流失情况,进行少量补招。最终招聘数量将根据上级单位核定情况相应调整,主要招聘计划如下:

网络报名
自招聘公告发布之日起,符合招聘范围和招聘条件的应聘毕业生通过国家电网有限公司人力资源招聘平台报名,其他报名方式无效。报名截止时间为2024年3月31日,届时报名系统将自动关闭。

应聘毕业生须对个人信息和上传应聘材料的完整性、真实性和一致性负责,对于个人信息与实际情况不一致、填写虚假信息、伪造或涂改有关材料等情况的,一律取消应聘资格,造成后果由本人承担。其他报名须知如下:
1.填写个人简历。应聘毕业生须如实填写个人信息,填写的院校、学历、专业名称等信息应与学籍验证报告完全一致,确保填写的信息真实、完整、有效。个人信息提交后不能更改,请应聘毕业生仔细检查后提交。
2.填写学籍验证码。国内高校应聘毕业生需在学信网(www.chsi.com.cn)实名注册后,点击“在线验证”模块,申请当前在读学历的《教育部学籍在线验证报告》,并确保《教育部学籍在线验证报告》在2024年6月30日前在线可查。获取《教育部学籍在线验证报告》后,须将报告中的学籍验证码录入招聘平台。点击查看更多招聘信息
国(境)外院校硕士研究生如本科在国内院校就读的,学籍验证码填写本科学历学籍验证码。
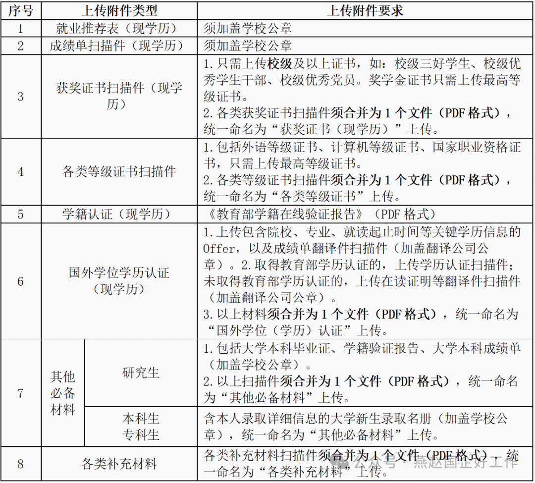
3.上传应聘附件材料。应聘毕业生须通过招聘平台及时、规范上传个人应聘附件材料,确保应聘材料能正常打开、清晰显示,应聘附件材料文档数量不超过8个。因应聘材料不能正常打开、图像不清晰或未按规范要求填报导致的结果由应聘毕业生本人承担。上传附件具体要求如下:

国网冀北电力有限公司2024年招聘170名高校毕业生公告(第二批)
基本条件
应聘毕业生应具备以下基本条件:
1.国内院校毕业生应为国家统招计划内普通高等院校2024年应届毕业生,并于2024年7月31日前取得毕业证、学位证。
国(境)外院校毕业生应于2023年7月1日至2024年6月30日期间毕业,并于2024年8月31日之前取得国家教育部认证的硕士及以上学历学位认证证书。
2.遵守国家法律法规,具有良好的思想品德,认同冀北公司诚信、责任、创新、奉献的核心价值观。
3.身体健康,符合国家公务员录用体检标准,能适应电网企业工作。
毕业生入职后需在生产一线岗位工作,为保障人身、电网和设备安全,具有以下情况者不符合招聘要求:(1)色盲、色弱或双眼矫正视力低于1.0;(2)双耳听力障碍;(3)四肢功能残疾;(4)有恐高症或严重心血管疾病等,不适合电力登高作业生产的;(5)其它经指定医疗机构鉴定认为不适应电力作业岗位的。
招聘流程
招聘流程包括:网上报名→简历筛选、资格审查→组织考试→确定拟录用人选并申报核准→公示、体检与签订就业协议。

(一)网上报名
报名方式:应聘毕业生登录国家电网有限公司人力资源招聘平台(https://zhaopin.sgcc.com.cn/),按照网上流程,注册用户,登录招聘管理系统,查询招聘详细信息,根据要求如实准确填写个人应聘信息,并按要求上传相关材料。
(二)简历筛选、资格审查
对应聘者简历进行筛选,确定进入资格审查环节人员名单。冀北公司将通过招聘平台站内消息和手机短信等方式告知进入资格审查环节的应聘毕业生,未获得审查资格的不另行通知。审查合格的应聘毕业生方可获得考试资格,资格审查具体工作安排详见招聘平台冀北公司后续发布的考试公告。
(三)组织考试
按照国家电网有限公司统一安排,组织毕业生进行笔试、面试。第二批统一考试时间以国家电网有限公司最终公布时间为准,相关安排请关注后续冀北公司发布的考试公告。点击查看更多招聘信息
(四)确定拟录用人选并申报核准
根据考试成绩和冀北公司岗位需求,结合毕业生应聘意向,择优确定拟录用人选并报国家电网有限公司核准。
(五)公示、体检与签订就业协议
拟录用人选经国家电网有限公司核准后,在招聘平台进行公示。公示结束后,进行体检,体检合格后签订就业协议。

