呈贡招聘温馨提示
本平台不向求职者收取任何费用,每天发布精选职位信息,为你优先推送匹配企业,助你轻松找到好工作!请大家在找工作时提高警惕,凡涉及收取费用或扣押证件、几乎不面试就录取等情况仔细辨别,谨防受骗噢。如遇到问题可向我们反馈核实删除,本平台不承担连带责任。

即刻关注,求职有我更轻松!
企业限时免费发布招聘信息!
一、公司简介
昆明地铁运营有限公司是昆明轨道交通集团有限公司的下属子公司,工商登记注册于2013年1月9日。以地铁运营管理为主,多元化投资为辅的综合性企业,代表集团全面负责昆明轨道交通网络的运营管理、客运服务、列车运行、维护检修、设备保养、沿线商业物业开发、相关投融资等工作。
昆明地铁运营有限公司作为直接服务于社会大众的窗口,始终着力于提高昆明轨道交通的服务质量、服务能力和安全水平,提升运营管理工作效率和设施设备维护保障能力,实现轨道交通运营管理的科学化、标准化、规范化,最终实现轨道交通运营服务可持续发展的战略目标。
二、招聘原则
坚持德才兼备标准和“公开、平等、竞争、择优”原则。
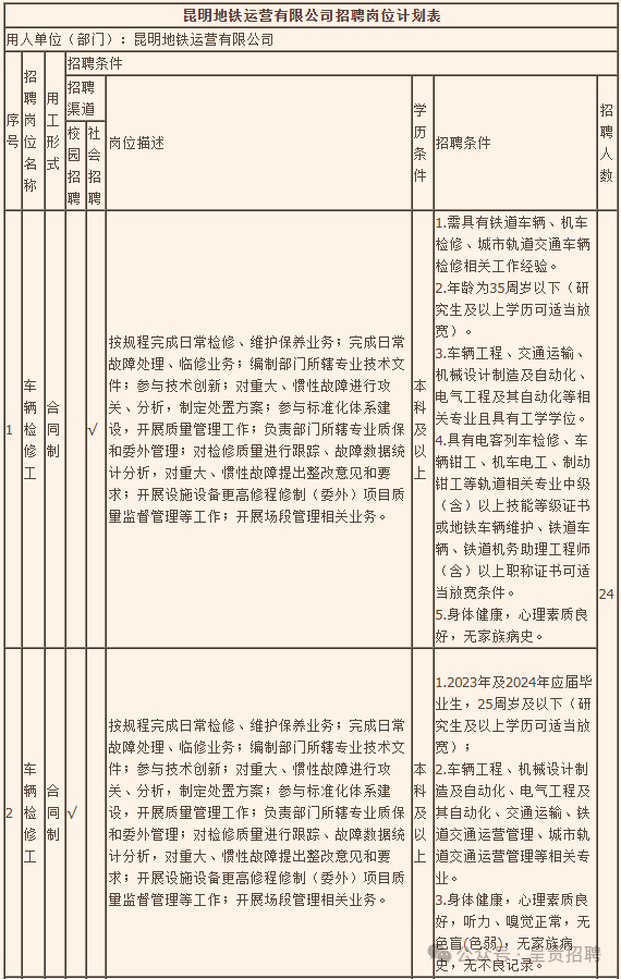
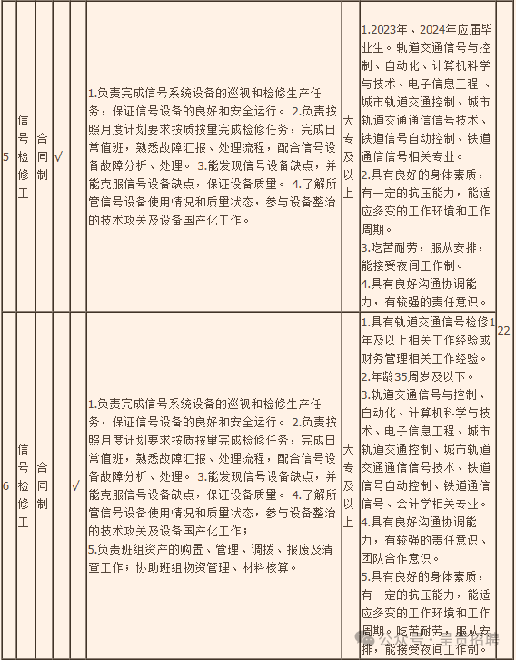
三、招聘岗位及人数
本次招聘涉及电客列车司机、检修工等多个岗位,具体招聘岗位、人数、资格条件等详见《昆明地铁运营有限公司招聘岗位计划表》(附件1)。
四、基本条件
(一)具有中华人民共和国国籍,遵守宪法和法律。
(二)身体健康,具有良好的品行。
(三)具备招聘岗位要求的学历、专业、任职资格、技能等条件。
(四)具备岗位要求的身体条件及报考岗位所需的其他条件。
(五)有以下情形之一的不得报名:
1.受到党纪、政纪处分期限未满或者正在接受纪律审查的人员;
2.受到刑事处罚期限未满或者正在接受司法调查尚未做出结论的人员;
3.曾因违法行为,被给予行政拘留、收容教养、强制戒毒等治安行政处罚的;
4.曾因违纪、违法被开除公职、辞退的;
5.现役军人、在读的非应届高校毕业生以及在职公务员和参照《中华人民共和国公务员法》管理的机关事业(单位)工作人员;
6.患有严重身体或精神疾病不易从事工作的;
7.法律规定的其他不符合录用的情形。
五、报名程序
本次公开招聘按照报名、简历筛选及资格初审、考试、体检、公示、聘用的程序进行。
(一)报名方式及流程
1.报名方式:采取网络报名的方式报名,应聘人员在规定的时间内进行报名,社会招聘人员登陆:
http://kmhr.easyzp.com/index.php/exam/?EXAMID=2644进行网上报名;校园招聘人员登录:
http://kmhr.easyzp.com/index.php/exam/?EXAMID=2645进行网上报名。
2.报名时间:2024年3月25日15:00至2024年4月3日17:00时,应聘人员须在报名期内登陆网站进行报名,逾期不再受理。
3.报名流程
(1)报名前,应聘人员须仔细阅读招聘公告,按规定时间登录人事考试服务平台。点击“昆明地铁运营有限公司招聘”专栏—“我要报名”端口,注册登录账户(注册账号时填写与本人身份信息一致的手机号码,该账号是应聘人员报名、打印准考证、成绩查询等事项的重要依据,请妥善保存)。
应聘人员必须使用有效居民身份证进行报名,报名与考试时使用的本人有效居民身份证必须一致。应聘人员提交的报名信息必须真实、准确、有效、符合应聘条件,否则一切后果由本人承担。登录后,仔细阅读报名须知,按照提示逐项如实填写信息并上传附件(报名所需附件材料提交不全者不予通过)。因手机报名存在局限性,请各位考生使用电脑进行报名、照片及附件上传,若因考生个人原因未按要求正确上传照片及附件导致报名不通过等的情况,由考生自行承担。
(2)报名系统已经对岗位要求进行限制,计算机系统将根据报考者所填报名信息逐项对照岗位要求,只有符合岗位要求的才能进行报名和下一步操作,如果您选择了对应的报名岗位以及岗位对应的要求,请确保正确无误;后续的资格复审时需要提供相关岗位要求的原件进行审查,如因您没有准确判断对应岗位要求导致无法提供有效材料,我们将以提供虚假报名信息取消考试和录用。通过报名资格审核的报考人员,不能再修改报考信息。
资格审核贯穿于招聘工作全过程,如在招聘过程中发现有违纪违规、材料不齐、提供虚假信息或应聘人员条件不符合招聘岗位条件要求等情况的,随时取消应聘资格。
(3)报名成功且通过资格审查的报考人员于2024年4月7日9:00时至2024年4月11日9:00时,社会招聘登录:
http://kmhr.easyzp.com/index.php/exam/?EXAMID=2644;
校园招聘登录:
http://kmhr.easyzp.com/index.php/exam/?EXAMID=2645,下载打印准考证。笔试及后续各招聘录用环节均须出具身份证及准考证,请妥善保管。
(4)报考人员应仔细阅读招聘公告和诚信承诺书,如实填报相关信息。凡本人填写信息错误的自行负责;弄虚作假的,一经查实立即取消应聘资格和聘用资格。报名人员应填写有效的联系电话、通讯地址,确保通讯畅通。
(5)每个岗位的应聘人数与拟招聘人数之比达2:1以上方可开考,若在规定报名期内达不到开考比例的,公司将进行第二次挂网公告。
4.报名所需材料
(1)《昆明地铁运营有限公司求职申请表》(附件2);
(2)《昆明地铁运营有限公司应聘人员诚信承诺书》(亲笔签名扫描件,附件3);
(3)本人身份证;
(4)相关工作证明(解除劳动合同书或单位开具的加盖公章的工作证明)、(社招)
(5)学历(学位)证书,学信网学历证明(社招);
六、考试
考试分为笔试和面试两部分,笔试成绩占60%,面试成绩占40%,两项成绩之和为考生总成绩。总成绩公示时间不少于3个工作日。
(一)笔试
笔试采取闭卷考试方式,主要测查履行岗位职责所需的通识性、理论性、专业性等知识。笔试满分100分,60分及以上(含60分)进入下一环节,不满60分者,不得进入下一环节。不指定教材及参考材料,不举办任何形式的培训班。笔试成绩公示时间不少于3个工作日。
笔试考试时间、地点详见准考证。
(二)资格复审
面试前,每个岗位根据应聘人员笔试成绩从高到低按1:2的比例确定拟进入面试人员并进行资格复审,若笔试成绩最后一名出现并列,则并列进入资格复审。应聘人员需要保持电话畅通,如未在规定时间地点参加资格复审或资格复审不合格的,取消应聘人员的面试资格,责任由应聘人员自行承担,同时按照合格的分数上限笔试成绩由高至低的顺序依次递补资格复审人选。
(三)面试
面试主要考察考生专业技能知识、语言表达能力及现场表现力等。
时间:见昆明人才招聘考试网(http://www.kmrcjob.cn/)、“昆明市人力资源服务有限公司KMHR”公众号的公告通知。
地点:详见面试公告
(四)综合成绩计算
综合成绩=笔试成绩×60%+面试成绩×40%,成绩保留2位小数。
根据综合成绩由高到低的顺序,按岗位招聘计划人数1:1的比例确定进入下一环节人员,如同一岗位出现综合成绩相同情况,按面试成绩由高到低顺序等额确定进入考察体检人员。如果面试成绩并列的,依照合格的笔试成绩从高到低的顺序确定排名先后;如面试成绩、笔试成绩均相同,采取加试面试方式,最后按得分高者进入体检。应聘人员综合成绩在昆明人才招聘考试网(http://www.kmrcjob.cn/ )、“昆明市人力资源服务有限公司KMHR”公众号公布,公示期3个工作日。
七、体检及背景调查
按照岗位计划招聘人数等额确定体检人员,确定的体检人员须到具有体检资质的医院进行体检(昆明市三甲医院),公司不指定体检医院。体检标准参照《公务员录用体检通用标准(试行)》及相关规定执行,体检费用由参检人员承担。体检过程中弄虚作假、隐瞒真实情况,体检不合格或未按时间要求参加体检者,不予聘用。体检时,体检医生与体检人员有回避关系的,应当回避。
体检合格人员,由我公司实施背景调查,背景调查不合格者,不予聘用。
体检、背景调查中发现应聘人员不符合要求或因应聘人员自身原因放弃应聘资格的,产生名额空缺可以按照合格的考试成绩依次递补。
八、公示与聘用
根据综合成绩、考察和体检等结果择优确定拟聘人员,并在昆明人才招聘考试网(http://www.kmrcjob.cn/)、“昆明市人力资源服务有限公司KMHR”公众号发布拟聘用人员公告公示5个工作日。公示无异议的拟聘人员,由昆明地铁运营有限公司批准后,办理录用手续。
新招聘人员须与昆明地铁运营有限公司签订劳动合同,实行试用期。试用期内,公司可跟据员工个人工作表现对员工进行调岗。试用期满进行考核,依据考核结果提出是否按期转正意见。考核合格的,予以正式聘用;不合格的,取消聘用资格,解除劳动合同,并报上级部门审批备案。
九、招聘纪律
1.招聘成员在招聘过程中,涉及与本人有亲属关系、导师关系或其他可能影响招聘公正的,应当回避。
2.招聘工作人员须遵守考试纪律,保守工作秘密,接受社会和有关部门的监督。
3.招聘工作由昆明地铁运营有限公司纪委全程参与监督。
4.招聘各环节涉及递补的,递补次数不超过2次。
十、其他要求
(一)报名人员在《昆明地铁运营有限公司求职申请表》中注明常用手机号码,并在招聘期间确保畅通,因电话通讯不畅造成无法联系到本人的,责任自负。
(二)在参加招聘过程中,如确定自愿退出,要及时与招聘单位沟通说明,以免影响招聘工作正常进行。
(三)在招聘环节中发现报考者违反招聘规定,存在提供信息不实、证件造假、作弊等行为的,一经查实严肃处理,取消报名、考试及聘用资格。
(四)本次招聘报名咨询电话及咨询时间:
0871-63644999-1-627005
工作日9:30-11:30、14:00-17:00。
附件:
1.《昆明地铁运营有限公司招聘岗位计划表》;
2.《昆明地铁运营有限公司求职申请表》;
3.《昆明地铁运营有限公司应聘人员诚信承诺书》。
昆明地铁运营有限公司
2024年3月25日
来源:https://www.kmrcjob.cn/#/pages/web/list-article-detail?id=3a118701-a829-9ffc-3a26-aab7a0917d3d






发布招聘 / 商务合作 / 进求职群
添加小编微信:15559672926
