

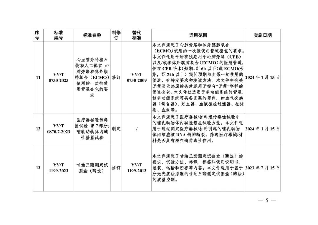
YY 0054-2022《血液透析设备》等32项医疗器械行业标准已经审定通过,现予以公布。标准编号、名称、适用范围和实施日期见附件。
特此公告。
国家药监局
2023年1月13日













【来源】标管中心
【全文整理】东劢医疗集团CDMO+CRO
【声明】部分文章和信息来源于互联网,不代表本订阅号赞同其观点和对其真实性负责。如转载内容涉及版权等问题,请立即与我们联系,我们将迅速采取适当措施。

源自澎湃
END
止于至善
你的每个赞和在看,我都认真当成了喜欢~~~



YY 0054-2022《血液透析设备》等32项医疗器械行业标准已经审定通过,现予以公布。标准编号、名称、适用范围和实施日期见附件。
特此公告。
国家药监局
2023年1月13日













【来源】标管中心
【全文整理】东劢医疗集团CDMO+CRO
【声明】部分文章和信息来源于互联网,不代表本订阅号赞同其观点和对其真实性负责。如转载内容涉及版权等问题,请立即与我们联系,我们将迅速采取适当措施。

源自澎湃
END
止于至善
你的每个赞和在看,我都认真当成了喜欢~~~
