

珍酒李渡招股书链接:
https://www1.hkexnews.hk/app/sehk/2023/105064/documents/sehk23011301197_c.pdf

* 中国国家标准化管理委员会发布的《白酒工业术语》根据香气特征将白酒分为12种香型。主流香型包括浓香型、酱香型、清香型及兼香型,按2021年收入计,占整个中国白酒行业的96.3%,其余八种香型,包括米香型、特香型、凤香型、药香型、馥郁香型、老白干香型、豉香型、芝麻香型仅占3.7%的市场份额。


珍酒主要面向酱香型白酒爱好者,根据弗若斯特沙利文的资料,于2021年按收入计为中国第五大酱香型白酒品牌,并于同年在中国五大酱香型白酒品牌中取得最快增长。根据同一数据源,珍酒于2022年底按基酒年产能计在中国及贵州所有酱香型白酒品牌中分别排名第四及第三。 李渡,主要针对次高端及以上级别的兼香型白酒产品,已取得巨大成功并正在扩至全国市场。李渡于2021年按收入计为中国第五大兼香型白酒品牌,并于同年在中国五大兼香型白酒品牌中取得最快增长。 湘窖、开口笑,为公司湖南市场的地区领先品牌,按2021年的收入计,湖南湘窖酒业有限公司为第二大湖南白酒公司。于湘窖,公司提供多种次优质白酒产品,包括浓香型、酱香型及兼香型;于开口笑,公司主要提供面向中端市场的浓香型白酒产品。

股东架构
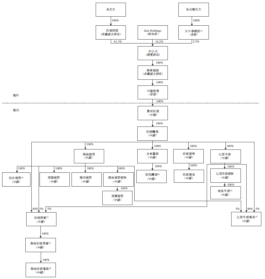
根据招股书披露,珍酒李渡在上市前的股权架构中,
吴向东先生,通过珍酒控股持股81.3%;
吴向东先生为华致酒行(300755.SZ)的控制人。
KKR,通过Zest Holdings持股16.2%;
吴光曙先生。通过大中华网讯持股2.5%;

四名高管均为董事会成员。


高管(4名)

招股书显示,在过去的2020年、2021年和2022年前九个月,珍酒李渡的营业收入分别为人民币23.99亿、51.02亿和42.49亿元,相应的净利润分别为人民币5.20亿、10.32亿和7.12亿元人民币。

中介团队
珍酒李渡是次IPO的中介团队主要有:高盛、中信建投为其联席保荐人;毕马威为其审计师;金杜、达维分别为其公司中国律师、公司香港律师;海问、佳利分别为其券商中国律师、券商香港律师;弗若斯特沙利文为其行业顾问。
版权声明:所有瑞恩资本Ryanben Capital的原创文章,转载须联系授权,并在文首/文末注明来源、作者、微信ID,否则瑞恩将向其追究法律责任。部分文章推送时未能与原作者或公众号平台取得联系。若涉及版权问题,敬请原作者联系我们。
