南昌轨道交通集团2024年人才引进公告
具体公告如下。
一、集团简介
南昌轨道交通集团成立于2008年10月,主要承担南昌市轨道交通的投资、建设、运营、开发、经营职能,是一家下辖3个分公司、9个全资子公司、10个参股公司,员工近6000人、国内企业最高信用AAA评级、总资产超千亿元的特大型国有企业集团。目前南昌地铁已开通运营4条线路,运营线路总长128.4公里,正在加快建设1号线北延线、东延线和2号线东延线(在建里程约31.7公里),积极推进第三期建设规划申报编制及前期工作。
二、引进岗位及条件
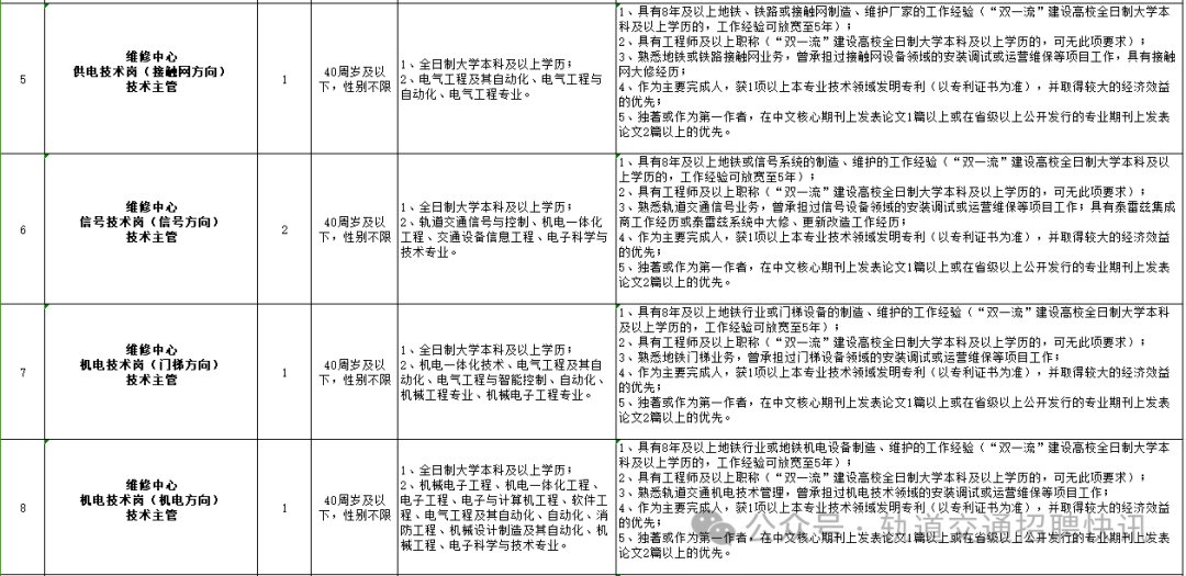
(一)引进岗位(详见附件1)
1、运营分公司专业技术人员19名;
2、供应链金融有限公司职业经理人2名;
3、财经管理类人才2名。
(二)基本条件
1、拥护中华人民共和国宪法和法律法规,拥护中国共产党的领导和社会主义制度,品行端正,遵纪守法;
2、有强烈的事业心,熟悉业务、钻研精神强,有指导本专业、本系统工作的能力,在相关专业岗位上工作经历不少于5年,并积累了较为丰富的实践经验,取得了良好工作成绩的人员;
3、符合集团发展的需要和用人单位紧缺急需的实际;
4、身体健康,具有正常履行岗位职责的身体条件;
5、近三年来在原单位年度考核称职以上;
6、应当具有全日制本科及以上文化程度,年龄在40周岁及以下。留学回国人员毕业院校需为QS排名前100名,且必须具有国家教育部认可的相应学历学位。年龄及各项资格条件的计算截止时间均为2023年12月31日。(其中40周岁是指1983年12月31日以后出生,以此类推。)
(三)有下列情形之一的,不得引进:
1、曾因犯罪受过刑事处罚或曾被开除党籍、公职的;
2、受到党纪政务处分,尚在影响期的或者正在接受纪律审查、监察调查的;
3、处于刑事处罚期间或者正在接受司法调查尚未做出结论的;
4、被依法列入失信联合惩戒对象名单的;
5、对企业忠诚度不高,工作单位更换过于频繁,个人职业发展目标不明确的;
6、属于南昌轨道交通集团内部员工的;
7、违反有关规定等不适宜引进的。




三、引进程序
(一)自我推荐
推荐时间:2024年2月5日至3月5日24:00,逾期无效。对于符合岗位条件的个人可进行自我推荐,简要陈述本人德、能、勤、绩、廉等方面的基本情况,与引进岗位的匹配度以及加入南昌地铁的入职意愿,将《南昌轨道交通集团人才引进自我推荐表》(详见附件2)、《诚信承诺书》(详见附件3)、业绩佐证材料、近三年工作考核情况按照以上顺序扫描成一个PDF格式文件(每一页都必须由本人确认签名),发送至电子邮箱renliziyuan@ncmtr.com,邮件名称统一按照“自荐岗位+姓名+手机号码”命名。
(二)资格审查
资格审查工作贯穿人才引进工作全过程,凡发现引进人员所提供报名信息、证书、证明材料与事实不符的,取消其引进资格。人才引进工作专业资格审查参照《2023国家公务员考试专业分类目录》、《江西省2023年度考试录用公务员专业条件设置指导目录》执行。
我们将以手机短信形式通知资格审查结果,请自荐人员及时查看反馈信息。
(三)综合测评
1、业绩评价
业绩评价采取按职位对符合条件人员教育经历、工作经验、主要荣誉等方面进行量化评分的方式。
量化评分占比为:教育经历(40%)、工作经验(40%)、主要荣誉(20%)。
2、面试
根据业绩评价得分由高到低的顺序,按照引进岗位人数与符合条件人数1:3的比例研究确定面试人选,业绩评价得分相同者一并列入。符合条件人数若达不到该比例的,则按实际符合条件人数等额确定面试人选。面试采取结构化面试的方式,主要考察面试人员专业能力、语言表达能力、应变能力和综合素质。
3、总成绩计算
综合测评总成绩实行百分制,按照业绩评价占40%、面试成绩占60%的比例进行计算,根据综合测评总成绩得分由高到低的顺序进行排名,综合测评总成绩相同时,根据面试成绩从高分到低分的顺序等额确定拟引进人员。
(四)考察及背景调查
1、考察
按照干部管理规定,如拟引进人选为供应链金融公司贸易总监岗位、业务经理岗位的,则需进入考察环节。通过采取广泛听取意见、查阅档案、实地走访、个别谈话等方式,对被考察对象德、能、勤、绩、廉等方面进行考察。对在现单位工作不满一年的考察对象,考察组还需进行延伸考察。
2、背景调查
背景调查主要了解拟引进人选的个人征信和有无违法犯罪记录等情况,如拟引进人选为供应链金融公司贸易总监岗位、业务经理岗位的还要了解其兼职、持股、开办(经营)企业情况。
(五)体检
按照《关于修订〈公务员录用体检通用标准(试行)〉及〈公务员录用体检操作手册(试行)〉有关内容的通知》(人社部发〔2016〕140号)文件执行,组织拟引进人员在三甲医院进行体检;体检不合格者或因故不参加体检的取消引进资格。体检费用由体检对象自理。未到场体检人员或因本人原因无法完成体检全部项目的人员,视为自动放弃。
(六)递补
拟引进人员在考察、背景调查、体检环节不合格的,或因个人原因主动放弃等原因形成空缺的岗位,经征求用人单位(部门)意见后,可根据考试综合测评总成绩不低于70分,按照从高到低的顺序进行一次等额递补,也可取消此岗位引进计划。
(七)公示
经集团会议研究审议通过后,形成最终录用人员名单,在南昌轨道交通集团官网公示5个工作日。
(八)录用
1、公示期间未发现影响录用问题的,按集团规定办理入职手续;发现有影响录用问题的,经核实后取消引进资格。
2、录用人员按规定实行试用期制度,试用期满合格的,予以正式录用;不合格的,取消录用。
四、其它事项
1、自荐人员提交的报名材料及信息务必真实、准确、完整,因自荐信息填写不够完整或发现自荐信息弄虚作假的,集团有权取消其引进资格,解除相关协议约定。对报名人员提交的资料予以保密,并仅用于人才引进工作,资料恕不退还;
2、本次人才引进不收取任何费用,不指定考试辅导用书,不举办也不委托任何机构开设辅导班,请广大求职者提高警惕,谨防上当受骗,一旦发现此类情况,可及时联系我公司咨询,必要时向相关部门举报求助,切实维护好自身权益;
3、本公告由南昌轨道交通集团有限公司人力资源部负责解释。咨询电话:0791-83961608,0791-86365807(工作日时间9:00-12:00,13:30-17:00);
4、为加强对人才引进工作的监督,特设立监督电话:0791-86365806(工作日时间9:00-12:00,13:30-17:00)。
南昌轨道交通集团有限公司
2024年2月5日
附件:1.南昌轨道交通集团人才引进岗位明细表
附件:2.南昌轨道交通集团人才引进自我推荐表(https://omo-oss-file.thefastfile.com/portal-saas/new2022030315035602552/cms/file/%E9%99%84%E4%BB%B62%EF%BC%9A%E5%8D%97%E6%98%8C%E8%BD%A8%E9%81%93%E4%BA%A4%E9%80%9A%E9%9B%86%E5%9B%A2%E4%BA%BA%E6%89%8D%E5%BC%95%E8%BF%9B%E8%87%AA%E6%88%91%E6%8E%A8%E8%8D%90%E8%A1%A8.doc)
附件:3. 诚信承诺书(https://omo-oss-file.thefastfile.com/portal-saas/new2022030315035602552/cms/file/%E9%99%84%E4%BB%B63%20%E8%AF%9A%E4%BF%A1%E6%89%BF%E8%AF%BA%E4%B9%A6.docx)
