上一篇文章中主要讲述了“旧世界”国家由政府主导的“产地从属”原则在“划产区”、“定等级”的底层逻辑,也梳理了在欧盟背景下各国葡萄酒分级和变化。本文我们将会关注“新世界”区分葡萄酒品质高低的主要方式方法和底层逻辑。
「1」启蒙思维:美式个人精英主义
这次,我们从一个康德的哲学的概念开始:"启蒙思维"。
康德启蒙思维包括三个层次:自己思维(原初含义)、在他者位置上思维(拓展含义)和一贯性思维(终极含义)。此处,以美国为代表,作简单分析。
美国奉行个人精英主义,对产品而言,美国人为自己产品质量极致而为。他们认为美国葡萄酒产区是世界最好的产区,并且拥有最佳的技术,能够做出自己最好的、符合消费者口感的葡萄酒。这就是“启蒙思维”中的原初含义。
做出产品后,聘请专家盲品打分或第三方认证,去PK旧的葡萄酒制度和观点。以期获得专家的背书与认可。这一点,在1976年举行的“巴黎品酒会”,得到验证,并起到了相当积极的作用。这就是“启蒙思维”中的拓展含义。
通过专家的品鉴后的产品具有相对的公平性、专业性、明示性,有助于被消费者认可和接受。最终达成生产者、行业专家和消费者对品质趋向一致性,也就是一惯性思维。
「2」口感至上原则:新世界“葡萄酒等级”核心
新世界葡萄酒产品基本不存在官方主导的等级分级,而地理标志保护的作用主要在于证明产品真实来源。通过企业、媒体或半官方式协会对葡萄酒口感打分,将口感分值与产品等级挂钩。葡萄酒新世推崇的“口感至上”模式,通过自我评价、专家评价、消费者认可,形成产品分值区间分类推荐。凭借这一系类操作和引导逐步造就了“新世界”以“葡萄酒+品鉴”为主导的分类体系。

新旧世界葡萄酒等级分级分类示意图
相比“旧世界”,“新世界”入行时间浅,历史包袱轻。在没有过多的经验和成见束缚,又有“新科技”加成(对应19、20世纪科学技术的飞速发展),可以更加自由地探索和创新。更多地关注产品本身,尤其注重产品的质量和个性表达。
「3」有不同:新世界质量品评的老派与新派
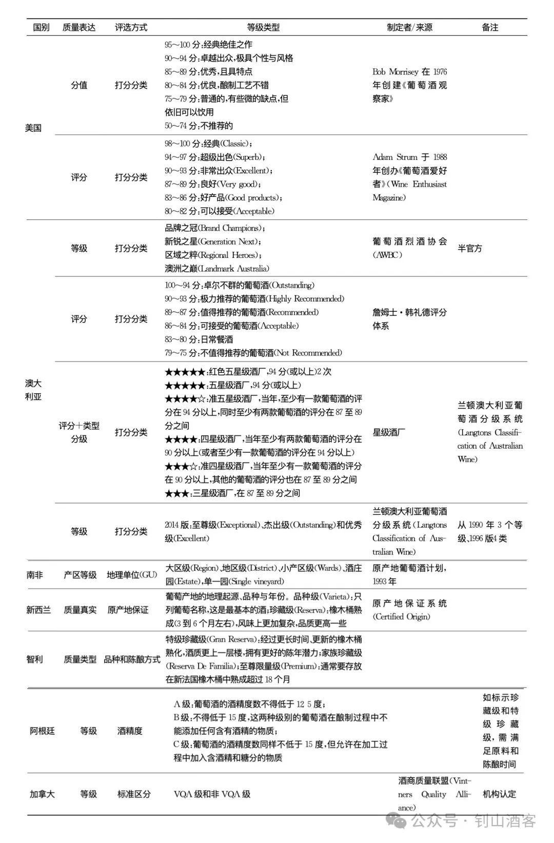
虽然新世界葡萄酒以“口感”为原则,在评分体系上奉行个人精英主义。但考虑到历史的进程,在不同的生产国中也有区别。如,美国主要以口感专家打分形式进行质量分类;澳大利亚按照市场表现和专家品评两种方式进行分类;南非按地理单位(GU);新西兰设有“原产地保证”(CertifiedOrigin)系统,智利和阿根廷这些新世界中最早接触旧世界葡萄酒的国家更看重品种、酒精度和陈酿方式的区别;加拿大葡萄酒通过酒商质量联盟进行VQA级和非VQA级的定级。
详情参考如下:

「X」参考与引用
学术论文:
杨云飞. 康德哲学中启蒙思维的三个层次与启蒙的三重含义[J]. 中国人民大学学报,2022,36(04):55-62. 袁指挥,谢振玲.古埃及的葡萄与葡萄酒[J]. 农业考古,2010(01):111-115. 贾长宝. 从文明史视角看古希腊葡萄和葡萄酒的起源传播及影响[J]. 农业考古,2013(01):291-297. 杨和财,房玉林,安鲁. 新旧世界葡萄酒质量表达演变及形成[J]. 西北农林科技大学学报(社会科学版),2024,24(1):152~160
