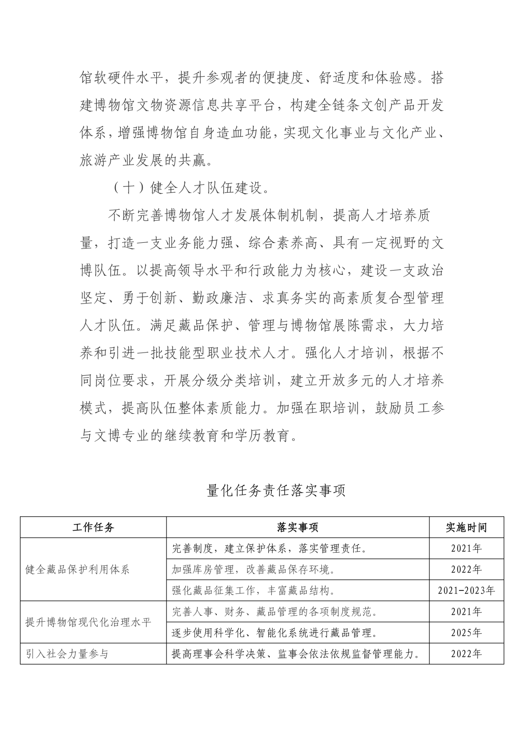
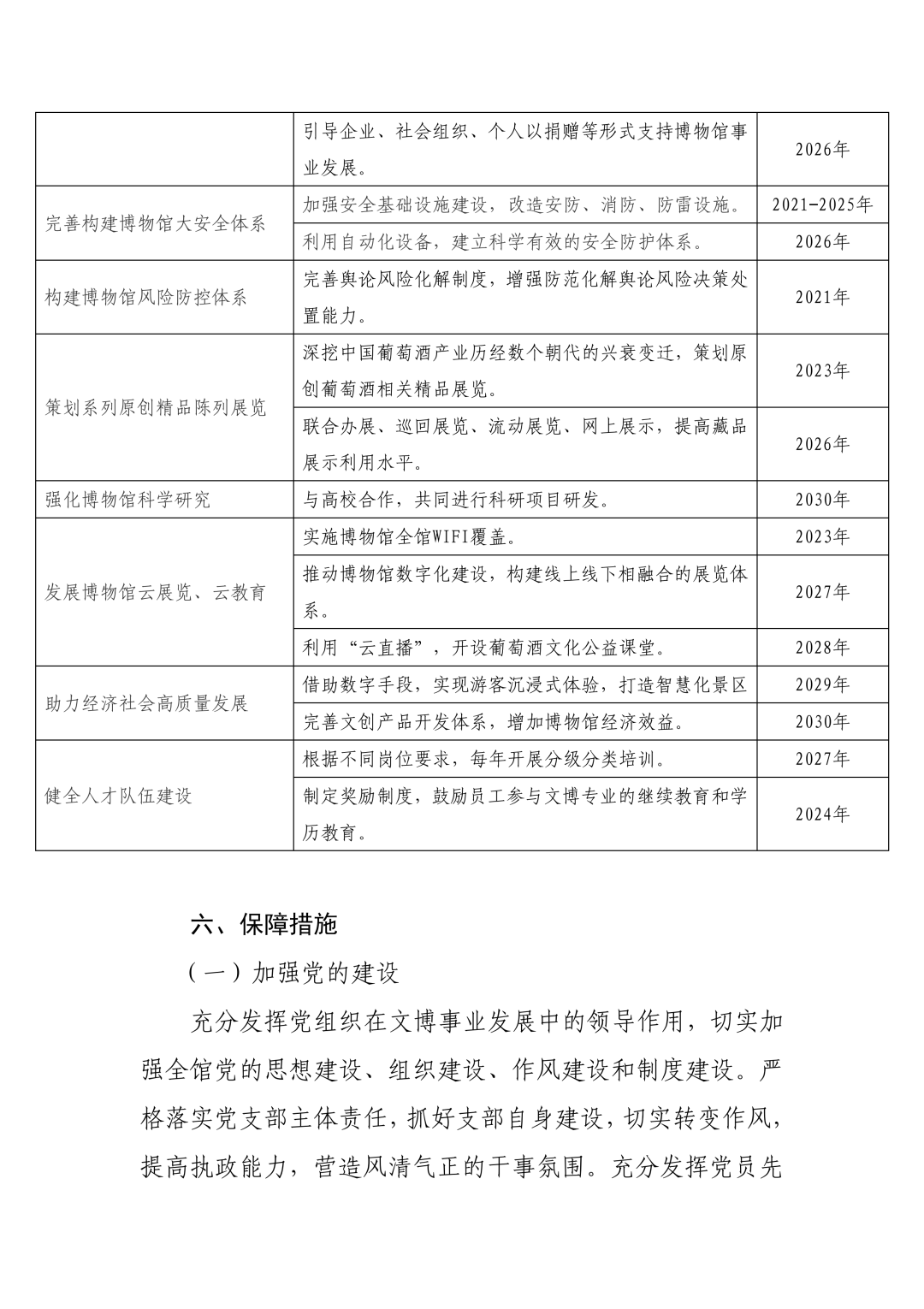
发布信息
登陆/注册
搜索
搜索
导航
首页
产品供应
产品求购
企业库
酒业展会
行业资讯
认证会员
站内搜索
酒业资讯
当前位置:
首页
酒业资讯
正文
青岛葡萄酒博物馆中长期发展规划(2021-2030)
作者:本站编辑
2024-02-06 20:45:29
44
下一篇:
来到“中国啤酒之都”,一定要去哈尔滨啤酒博物馆“哈啤酒~”
上一篇:
『没用的知识』第107期 “葡萄酒都要经过橡木桶陈酿吗?”
相关内容
查看全部
嗨“啤”一夏!南
2024-05-20 10:44
【皇马进口红酒分
2024-05-20 10:31
积极拥抱旅游业
2024-05-20 09:48
【生产经营增产降
2024-05-20 07:33
品味生活,从一杯
2024-05-20 02:46
第三届健身主题葡
2024-05-20 02:46
新疆非遗教育平台
2024-05-20 02:46
线上葡萄酒系统学
2024-05-20 02:46
成功搭配美食与葡
2024-05-20 02:46
2024年宁夏吴忠产
2024-05-20 02:46