
换电模式通过换电站对大量电池进行集中储存、集中充电,于站内为新能源汽车提供电 池更换服务,集电池的充电、物流调配及换电服务于一体,与充电共同构成新能源汽车的补能 方式。换电模式按电池安装位置可分为底盘、侧方、端部、顶部换电;按电池包类型可分为整 包换电与分箱换电。目前,底盘换电由于其换电时间短,不改变车体前后轴重量,有利于保障 汽车安全和运行性能等优势,成为乘用车市场采用的主流换电方式。
历经十余年探索,我国换电市场现已步入快速发展阶段
海外市场早期换电尝试均以失败告终。早在 2007 年,以色列的沙伊·夏嘉曦就推出了纯 电动汽车换电技术,并成立了换电公司 Better place,累计获得 8.5 亿美元融资。Better place 成立一年后在以色列建立了第一个换电站,并与雷诺日产签订了 10 万辆 Fluence ZE 电动车 的合作协议。但由于换电站投资成本高,动力电池技术进步成本下降导致前期购置电池资产净 值缩水,且市场接受度不高,实际订单仅有 1%,难以支撑项目运营,Better place 最终于 2013 年破产清算。同年,特斯拉开发出 90 秒快换技术,但同样由于费用高昂用户接受度低、兼容 性差等原因,短短两年后特斯拉便宣布放弃换电模式。
国内市场换电模式发展可以分为三个阶段:
1)2006-2011 年——换电技术储备与商业模式探索阶段。国家电网在 2006 年开始组织电动汽车充换电设施研发工作;2010 年在杭州用众 泰朗悦和海马普力马(参数丨图片)+高箱体标准箱完成了 500 台纯电动换电型出租车试点,首次提出并验证 了“车电分离,里程计费”的商业模式。2011 年,国家电网确定“换电为主,插充为辅,集中 充电,统一配送”的智能充换电运营模式。
2)2012-2018 年,重点发展充电模式阶段。随着 2012 年《节能与新能源汽车产业发展规划(2012-2020 年)》的发布,我国确立了以充电为主 的发展方向。国家电网换电项目由于产业链无法打通,投入成本过高和战略调整等原因而搁置。在此期间,尽管国家政策重点鼓励发展充电,但各车企没有停止换电研发的脚步。北汽新能源 与奥动、上海电巴从北京向全国开展换电运营,并于 2017 年推出了“擎天柱”计划。蔚来于 2018 年发布高速换电模式的 ES8,并推出车电分离模式。3)2019 年至今,换电模式快速发展 阶段。2020 年,换电作为新基建的重要组成部分,首次被写入《政府工作报告》。此后,国家 推出一系列政策,鼓励开展换电模式应用,并于 2021 年正式启动新能源汽车换电模式应用试 点工作,换电迎来了发展新局面。

纵观全球换电模式发展历程,可以看出早期国内外换电模式失败的原因主要有以下几点:1)盈利性差。新能源汽车尚处于初期阶段,产销规模小,市场基础薄弱,而换电站前期一次 性建设投入大,换电费用高,用户接受度低,因此换电站利用率不高,投资回报周期过长,无 法支撑换电站运营。2)技术标准不完善。换电和换电站技术不成熟,车端和电池端均缺少统 一的标准,存在安全隐患,用户体验感较差。3)利益分配不平衡。车企与换电站运营商利益 分配难以平衡,在合作、管理等方面均存在不协调。
驱动因素一:政策端——国家政策陆续发布,自上而下推动换电模式发展
国家陆续发布多项政策,自上而下推动换电模式发展。“双碳”目标下,随着近年来新能 源汽车渗透率快速提升,自 2020 年起,我国发布各项政策大力推进换电模式建设。2020 年 5 月,换电首次被写入政府工作报告,同年 10 月,国务院发布的《新能源汽车产业发展规划 (2021—2035 年)》,提出鼓励开展换电模式应用。2021 年 10 月,工信部在全国 11 个城市 启动新能源汽车换电模式应用试点工作。同年 11 月,《电动汽车换电安全要求》正式实施, 成为我国换电行业的第一个基本通用性国家行业标准,有望推动换电行业标准化,促进换电市 场发展。
驱动因素二:市场端——补能需求日益凸显,车企主导自 下而上推广换电车型
2022 年我国新能源汽车产销持续创新高,渗透率快速提升。中国新能源汽车市场产销两 旺表现突出,2021 年新能源汽车产量为 354.5 万辆,同比增长 159.52%;新能源汽车销量为 352.1 万辆,同比增长 157.57%;连续 7 年位居全球第一。2022 年 1-11 月,新能源汽车延续高 景气,产销量分别达到 625.3 万辆和 606.7 万辆,同比分别增长 106.85%和 102.93%;11 月单 月渗透率提升至 33.78%。
截至 2022 年 11 月,我国车桩比降低至 2.60:1。截至 2022 年 11 月,我国充电基础设施 累计数量为 494.88 万台,同比增加 107.5%;其中公共充电桩保有量为 173.13 万台,同比增 加 58.56%,私人充电桩保有量为 321.75 万台,同比增加 148.82%。在公共充电桩中,直流充 电桩为 73.2 万台,交流充电桩为 99.9 万台。车桩比方面,截至 2022 年 11 月,我国新能源汽 车增量车桩比已由 2015 年的 5.76:1 降低至 2.60:1。

用户充电焦虑催化车企推出换电车型。目前,中国新能源汽车的补能方式以充电为主,其 中采用交流充电桩的慢充充电时间需 4-10 小时,采用直流充电桩的快充充电时长约 0.5-1 小 时。尽管我国车桩比持续降低,但由于充电时间较长,家用充电桩“最后一公里”问题难以解 决,冬季续航里程缩水,充电桩分布不均匀等一系列问题的存在,新能源汽车用户的里程和充 电焦虑仍较为严重。在此背景下,各车企陆续布局换电业务,推出换电版车型。
换电模式优势明显,ToB 市场步入商业化提速期
(一)换电产业链:换电站-运营商-终端用户
换电行业产业链主要由上游换电站,中游换电站运营商和车企,下游用户和动力电池回收 企业构成。其中,换电站由快换系统(包括机械连接部件、机械锁止部件、换电电池箱体等)、 充电系统和动力电池等组成。
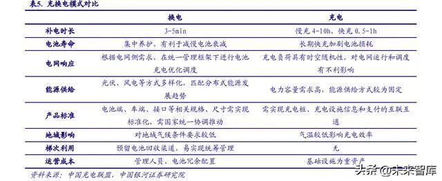
(二)换电模式优势:补能效率高、助力电网削峰填谷、降低购 车成本
与充电相比,换电模式的优势在于:
1)土地利用率更高。在充电模式下,每一个停车位 都需要配备一个充电桩,新增的补能需求只能通过新建充电桩的方式满足。同时车辆对于车位 的占用时长难以控制,容易出现充电桩闲置的情况。而换电站类似加油站,需要更换电池补能 的车辆可以做到随换随走,对于土地的需求主要集中在前期建设上。
2)补能效率更高。即使是在快充模式下,将电池充满 80%也需要半个小时。而换电模式 通过更换电池的方式,可以将补能时间缩短至 5 分钟以下,大幅提升补能效率。
3)有利于电网错峰配电,降低充电成本。受用户工作与生活的影响,目前充电桩的使用 主要集中在某几个时间段,加重电网负担。换电模式下,换电站能够在夜间用电低谷期对电池 充电,有利于电网削峰填谷,减少对电网的冲击。通过 V2G 技术,换电站可在日间用电高峰时段向电网释放多余电能,充当虚拟电厂,协助电网满足高峰负荷需求,以降低新建发电机组的 投入,提高电力资源利用率。以蔚来为例,在 2022 年夏季全国电力供应紧张时期,合肥 15 座 换电站就曾集体参与“虚拟电厂”电网调峰,不影响用户正常换电使用的同时,五天内累计调 整电力负荷 8MWh,相当于为 3000 余户普通居民家庭省出了实时用电量。另外,夜间充电还能 降低充电成本。以北京一般工商业为例,电压在 1 千伏以下的充电电价为峰时每度 1.42 元, 谷时每度 0.29 元,两者之间有 1.13 元的价差。
4)降低用户端购车成本。消费者购买换电车型时可选择车电分离形式,降低购车成本。以蔚来为例,用户选择电池租用服务长续航电池包,购车价格可降低 128000 元。
5)实现电池闭环管理。换电模式可以对电池进行集中管理和梯次利用,实现闭环状态下 的可持续盈利,有利于电池回收,实现电池效益最大化。

现阶段,换电模式主要痛点在于电池规格和换电标准尚未统一。目前新能源品牌车型的动 力电池规格、尺寸、技术标准等都存在较大差异,换电站通常仅适用于单一品牌车型,换电方 式和换电标准不同,兼容性差。且换电市场处于发展初期,尚未形成行业统一标准,对换电模 式的推广造成阻碍,难以形成规模效应降低成本。目前我国不断推进换电标准建设,2021 年 10 月工信部在《关于启动新能源汽车换电模式应用试点工作的通知》中提出要健全标准体系, 制修订换电安全、换电接口、标准化电池箱、模块化电池等标准,鼓励相关团体标准先行先试。次月,换电模式首个通用的国家行业标准《电动汽车换电安全要求》实施。同年 12 月,中汽 协发布《电动乘用车共享换电站建设规范》团体标准;2022 年 8 月,中汽协又发布《电动中 重型卡车共享换电站建设及换电车辆技术规范》团体标准征求意见稿。此外,换电站前期投建 成本较为高昂,需用户数量达到一定规模才能实现盈利,也对企业进入换电市场造成一定阻碍。
换电经济性测算
1、乘用车换电站
以蔚来第二代换电站为例,单站最高日服务 312 台次车辆,蔚来标准电池包为 75kWh。假 设:1)换电站全年每日运营;2)用户单次换电计费差额电量 50KWh;3)单次换电费用=换电 度数(电费+服务费),其中电费取上海一般工商业用电价格 0.68 元/度,服务费根据蔚来 超充站服务费约 0.7 元/度略微上调,最终取用户换电费用 1.5 元/度;4)单站设一名员工进 行日常值守管理,人工费用 10 万元/年;5)单站年管理及维修费用 10 万元/年,场地租金 20 万元/年;6)单站建设费用参考协鑫能科公告,换电站投资 260 万元,电池投资 140 万元,设 备和电池分别按 10 年期和 5 年期进行折旧。经测算,单站利用率需达到 20%以上,即单日服 务 63 台次车辆可实现盈利。
2、商用车换电站
以协鑫能科重卡换电站为例,单日最大换电服务能力为 240 次。假设:1)换电站全年每 日运营;2)用户单次换电计费差额电量 280KWh;3)单次换电费用=换电度数(电费+服务 费),其中电费取上海一般工商业用电价格 0.68 元/度,服务费根据蔚来超充站服务费约 0.7 元/度略微上调,最终取用户换电费用 1.5 元/度;4)单站设一名员工进行日常值守管理,人 工费用 10 万元/年;5)单站年管理及维修费用 15 万元/年,场地租金 30 万元/年;6)单站建 设费用参考协鑫能科公告,换电站投资 420 万元,电池投资 360 万元,设备和电池分别按 10 年期和 5 年期进行折旧。经测算,单站利用率达到 10%以上,即单日服务 24 台次车辆可实现 盈利。

换电经济性凸显,B 端市场率先铺开
C 端换电推广和盈利门槛较高,市场仍处前期投入抢占市场阶段。私家车品牌车型众多, 且电池包型号规格各异,补能需求场景和地域范围广阔,换电模式的推广需建立较为完善的换 电城市网络。根据蔚来最新公布的数据,截至 2022 年 12 月 31 日,蔚来在国内已布局换电站 1305 座,换电站日均换电近 40000 次,则单站日均换电约 30 次,按我们上一小节的保守测算, 蔚来换电站目前仍处于前期快速铺站阶段,尚未实现盈利。标准不统一、投入成本高、难以实 现盈利等因素在一定程度上制约了 C 端换电的发展。车企中仅有蔚来率先布局并主打 C 端换 电市场,自 2017 年推出 ES8 以来,所有电动汽车均支持换电技术。2022 年以来,上汽、吉利 也陆续入局 C 端换电。2022 年下半年起,吉利旗下睿蓝汽车相继推出睿蓝 7、睿蓝枫叶 80v PRO、睿蓝枫叶 60s PRO、睿蓝 9 等换电车型。2022 年 9 月,上汽集团携手宁德时代、中石化、 中石油、上海国际汽车城共同投资成立上海捷能智电新能源科技有限公司。在网络方面,捷能 智电依托中国石化、中国石油遍布全国的 5 万余座加油站网络,升级打造“可换电、可充电” 的综合能源服务站;在车型方面,旗下飞凡、荣威、MG、大通等品牌将陆续推出换电车型,包 括 SUV、轿车、MPV 及商用车等全部品类,飞凡 R7 将成为换电模式下的首批车型。此外,广汽 集团也计划在 2023 年推出换电车型。
B 端市场发展迅猛,换电重卡步入发展快车道。与 C 端换电相比,出租车/网约车、重卡 等 B 端换电市场进入商业化提速期。截至 2022 年 11 月,北汽集团累计在北京市投放换电出 租车 3.2 万辆,累计建成换电站 175 座,累计投入运营 115 座。目前,包括干线物流车、渣土 车、牵引车、矿卡等在内的各类用车场景均在大力发展换电模式,相关产品及商业化逐步被市 场验证。2022 年新能源重卡销量大幅提高,换电重卡更是逐步成为新能源重卡的主流车型。2022 年前 11 月,新能源重卡累计销售 19312 辆,同比增长 157.91%;渗透率从去年同期的 0.56%提升至 3.12%。其中换电重卡累计销量 9082 辆,同比大涨 265.03%,在新能源重卡中占比达到 47.03%。

此外,在节能减排的需求推动下,工程机械电动化也开始起步,主要工程机械企业陆续推 出电动化工程机械产品。徐工、山东临工、柳工等企业探索布局换电工程机械,并已推出换电 产品。例如徐工的 XCH908E2 堆高机,主要应用于港口集装箱空箱装卸、场地转运及堆垛作业, 可实现 3min 快速换电,相比传统内燃堆高机,每年可节省 30 多万元。
换电重卡的各车型销量构成和目前换电重卡主要应用于短途运输和港口倒短等场景相匹 配,换电模式极速补能和运营成本低的优势,契合运营车辆对高运营效率和高性价比的需求, 推动换电重卡进入放量阶段。
1、原因之一:双碳目标下新能源重卡势在必行,换电是重卡电动化重要途径
节能减排日趋严格,重卡电动化势在必行。重卡一直是节能减排的重点,在汽车保有量中 占比不到 3%,但排放的氮氧化合物和颗粒物分别达到汽车排放总量的 85%和 65%。根据生态环 境部披露,一辆超标燃油重卡的尾气排放量相当于 200 辆普通轿车,新能源重卡是重卡行业发 展的必然趋势。自 2021 年 7 月起,我国全面实施重型柴油车国六排放标准。2022 年 11 月 14 日,生态环境部等 15 部门联合印发了《深入打好重污染天气消除、臭氧污染防治和柴油货车污染治理攻坚战行动方案》,提出,到 2025 年全国柴油货车氮氧化物排放量下降 12%,新能源 和国六排放标准货车保有量占比力争超过 40%。在“双碳”政策驱动下,传统重卡企业顺势而 为,积极转型发展新能源重卡。作为重卡电动化的重要途径之一,各省市陆续发布政策鼓励换电重卡应用推广。与新能源 乘用车一样,新能源重卡同样存在续航里程短、充电时间长、充电站建设不足等突出问题,更 大的电池包容量带来更长的充电时间。工信部于 2021 年 10 月启动新能源汽车换电模式应用 试点工作,确定了 11 座新能源汽车换电模式应用试点城市,其中宜宾、唐山、包头为重卡特 色类城市。海南、重庆、武汉等地也相继推出针对换电运营车、换电重卡的补贴政策,进一步 推动车企、动力电池企业对车电分离模式的探索,加快换电重卡市场发展。
在行业大力推动下,换电重卡行业标准加速制定。2022 年 4 月,江苏省率先通过了《江 苏省纯电动重型卡车换电电池包系统技术规范》团体标准的评审,成为全国第一个纯电动重卡 换电电池包标准。2022 年 7 月,包头市市场监督管理局组织通过《电动中重卡共享换电站建 设及换电车辆技术规范》地方标准的审定,成为全国第一个纯电动重卡换电地方标准。2022 年 9 月 21 日,中汽协牵头编制的《电动中重卡共享换电站建设及换电车辆技术规范》系列团体 标准审查得到一致通过。据中国电动重卡换电产业促进联盟秘书长李立国透露,重卡换电行业 标准有望今年上半年发布。随着行业统一标准的制定,换电重卡的推广应用有望推动重卡换电 站加速落地,带动全产业链发展。
2、原因之二:场景适配经济性凸显,商业模式更易落地
B 端车型和路线更为统一,换电应用场景适配性强,易于形成规模效应。一方面,运营车 辆和重卡的车型相对更为统一,特别是电动重卡电池兼容性强,2022 年 1-11 月宁德时代在电 动重卡动力电池装机量中占比达到 84%,相同规格的动力电池包有利于换电模式的落地推广;另一反面,除长途物流车外,大部分重卡的应用场景和路线较为固定,换电模式与港口、钢厂、 矿山等各类倒短运输场景天然契合,凭借快速补能、较低能源成本、与柴油重卡相近的购车门 槛,换电重卡的经济性在这些场景中得以凸显。换电经济性利好产业链各环节,助推商业化进程加速。对于终端主机厂而言,换电车型较 低的使用成本有利于销量的提升,车电分离模式将电池成本和后期电池质保成本转移至电池 银行,减轻车企资金负担,对消费者的持续性服务也有助于增加用户黏性。汉马科技、三一重 工、一汽解放、徐工集团等主机厂纷纷布局换电车型。对换电运营商而言,重卡换电站更具规 模化优势,实现盈利的门槛相对更低,国电投、协鑫能科、中石化、中石油等加速建设重卡换 电站。对用户而言,换电重卡的车电分离大幅降低购车成本,相比新能源重卡可下降 40%-50%, 相比传统油车下降约 10%;在使用成本上,换电重卡比新能源重卡、燃油重卡成本分别降低 7% 和 26%。此外,换电所需时间相比充电大大缩短,可以提高用户的运营效率,从而增加收入。
四类玩家争相入局,百亿设备市场爆发在即
(一)换电站建设数量快速增长,蔚来市占率超 65%
在政策推动和新能源汽车市场的飞速发展下,我国乘用车换电站数量快速增加。截至 2022 年 11 月,我国已建成乘用车换电站数量从 2021 年 1 月的 562 座增长至 1902 座,环比增加 2.72%,同比增长 59.56%。从市场格局来看,蔚来、奥动新能源和伯坦科技为主要的换电站建 设企业,其中蔚来的市场份额达到 65.51%。

目前,我国布局换电站的玩家主要可以分为四类:1)以北汽、吉利、蔚来、三一、上汽、 汉马为代表的主机厂。北汽新能源 2011 年左右开始着手换电技术预研,2016 年开始探索换电 模式的示范运营,2018 年进入大规模运营推广阶段,实现 B 端出租车、网约车的商业化运作。截至 2021 年底,北汽新能源已在 22 个城市投放约 3.3 万辆换电式电动车,累计建成换电站 数量 277 座。蔚来主打 C 端市场,推出 BaaS 车电分离服务模式,大力建设推广换电运营网络。吉利与力帆科技在年初合资成立睿蓝汽车,针对 B 端和 C 端共同发力,与吉利旗下易易唤能合 作,在多地建成百座换电站。一汽、上汽、小鹏、哪吒等传统和新势力车企也纷纷布局换电市 场。2)以奥动新能源、协鑫能科为代表的第三方运营商,与广汽、一汽、北汽、三一等主机 厂合作,针对相关车型建设运营换电站。3)以宁德时代为代表的动力电池企业。4)以中石化、 中石油、国电投为代表的能源央企,与整车厂和电池厂合作推行换电模式。
2025 年换电站规划超 3 万座,设备市场空间超 600 亿
多家企业发力换电站建设,换电设备市场规模广阔。根据主要换电站建设企业的布局规划,2022 年我国将建成换电站超 3000 座,到 2025 年建成换电站超 30000 座。

2025 年换电市场空间合计超 600 亿。我们将换电市场拆分为乘用车换电、商用车换电、 工程机械换电三大板块,其中乘用车细分为私家车和运营车,商用车细分为重卡和其他商用车, 对换电市场空间进行测算。假设私家车和工程机械平均每日换电 1 次,运营车和商用车每日换电 2 次,根据未来新能源汽车渗透率和换电车型渗透率,则到 2025 年,乘用车换电站需求量 超 11000 座,商用车换电站需求量超 8000 座,工程机械换电站需求量超 700 座,分别对应市 场空间 271 亿、324 亿、31 亿,合计换电市场空间达 626 亿元。
设备商交付换电整站,软硬结合构建行业壁垒
换电系统主要由换电平台、充电平台、充换电控制模块构成。乘用车换电站主要包括自动 化设备(价值量占比约 50%),如 RGV 小车、加解锁平台、液压举升机等;充放电设备(价值 量占比约 20%),如充电柜、充电模块等;集装箱(价值量占比约 15%)、其他站控、温控、 消防和监控系统等。
以顶吊式商用车换电站为例,商用车换电站与乘用车换电站相比,还增加了由夹持组件、 电磁驱动、电控箱等构成的电池吊装抓取机构。
换电设备企业核心竞争力在于硬件和软件综合实力。目前换电设备供应商以提供换电站 整站为主,主要设备商包括瀚川智能、博众精工、山东威达、科大智能等企业。在硬件方面, 换电设备应用于室外不同场景,对产品设计、安全性、可靠性要求高,验证周期也较长,且换 电站集成精密机械、电控、工业互联网等多方面技术,具有一定的技术壁垒。在成功进入换电 市场后,设备企业的竞争则更集中于资金、批量化生产交付、绑定下游大客户等软实力。瀚川 智能与协鑫能科签署 5 年长期战略合作协议,山东威达深度绑定蔚来,依托与下游大客户深度 合作和批量交付能力,换电设备企业有望实现业绩放量。(精选报告来源:【未来智库】)


