中山市迪迈打印科技有限公司| 破产清算公告暨债权申报通知
作者:本站编辑
2024-02-01 04:36:50
53

中山市迪迈打印科技有限公司破产案
债权申报通知书
(2024)迪迈破管字第8号
债权申报人:
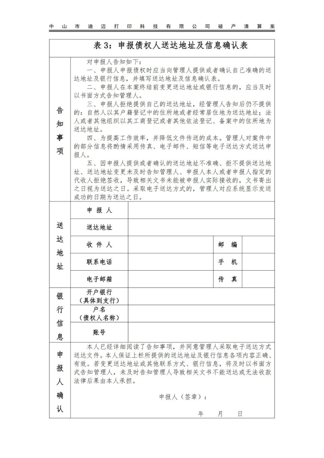
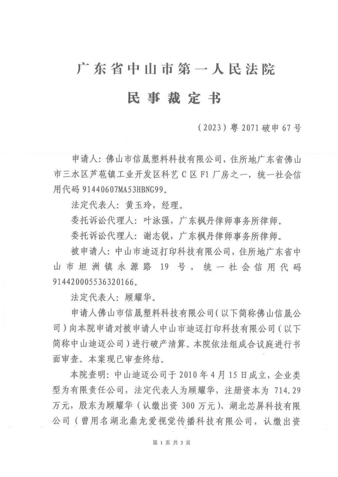
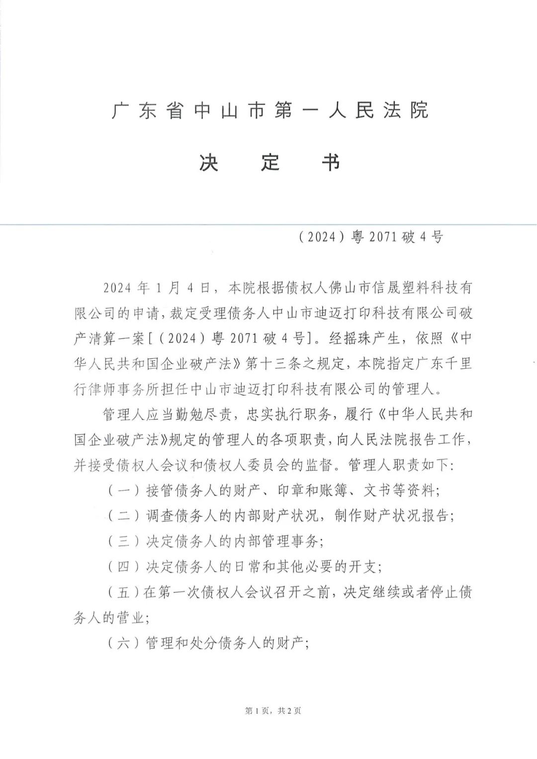
2024年1月4日,广东省中山市第一人民法院作出(2024)粤2071破申67号民事裁定书,裁定受理债权人佛山市信晟塑料科技有限公司对中山市迪迈打印科技有限公司的破产清算申请,并作出(2024)粤2071破4号决定书指定广东千里行律师事务所为中山市迪迈打印科技有限公司管理人,履行管理人职务。为保证债权申报工作的顺利进行,各债权申报人应根据本通知书、《债权申报表》的要求,妥善填写及准备相关资料,于申报截止日前(2024年3月6日)向管理人送交债权申报资料。管理人依法负责迪迈公司破产债权登记、审核工作,现将有关事宜通知如下:1、申报人为公司等法人或其他组织的,应提交营业执照副本复印件及法定代表人身份证明书原件、法定代表人身份证复印件(格式后附)。2、申报人为自然人的,应提交身份证复印件(身份证正反面需复印在同一张A4纸上)。3、申报人委托代理人的,应提交授权委托书(原件一份,格式后附)、受委托人身份证复印件。(2)破产债权申报表(填写要求:1、申报人为公司等法人或其他组织,应加盖公章并由法定代表人或负责人签字;2、申报人为自然人(即个人),应由本人签字并按指模。3、提交表格原件一份,债权申报金额应准确,如有利息、违约金等,应附书面说明计算方式及依据)。2、债权如有担保的,应提交抵押合同、质押合同或保证合同及相关登记文件;3、债权如涉及诉讼、仲裁或执行,应提交诉讼、仲裁或执行的有关文件 ;4、其他能够证明申报债权事实存在及有效的证据资料;以上均请提供复印件一份,复印件每页均需申报人盖章或签字,并准备好原件,待管理人核查;应提交真实证据,不应有任何伪造或其他明知虚假仍提交的资料。 二、管理人接待债权人申报的时间为周一至周五,早上9点半到11点半,下午14点半到16点半。申报地址为:广东千里行律师事务所,(中山市东区兴中道东方商贸大厦301室)。根据《企业破产法》的规定,破产债权范围及申报规定如下:4、附利息的债权(附利息的债权自破产申请受理时起停止计息,即2024年1月4日起停止计息);6、连带债权人可以由其中一人代表全体连带债权人申报债权,也可以共同申报债权;7、债务人的保证人和其他连带债务人,因代替债务人清偿债务取得的求偿权。债务人的保证人和其他连带债务人,尚未代替债务人清偿债务取得的将来求偿权,但债权人已经向管理人申报全部债权人的除外;8、连带债务人被裁定适用本法规定的程序的,其债权人有权就全部债权分别在各破产案件中申报债权;9、管理人或者债务人依照本法规定解除合同的,对方当事人以因合同解除所产生的损害赔偿请求权申报债权;10、债务人是委托合同的委托人,被裁定适用本法规定的程序,受托人不知该事实,继续处理委托事务的,受托人以由此产生的请求权申报债权;11、债务人是票据的出票人,被裁定适用本法规定的程序,该票据的付款人继续付款或者承兑的,付款人以由此产生的请求权申报债权。在人民法院确定的债权申报期限内,债权人未申报债权的,可以在破产财产最后分配前补充申报;但是,此前已进行的分配,不再对其补充分配。为审查和确认补充申报债权的费用,由补充申报人承担。债权人未依照本法规定申报债权的,不得依照本法规定的程序行使权利。四、第一次债权人会议定于2024年3月20日15时00分中山市第一人民法院第九审判庭召开,请准时参加。出席会议时需提交营业执照、法定代表人或负责人身份证明书(自然人提交个人身份证明)。委托代理人出席会议,应提交特别授权委托书、委托代理人的身份证件,委托代理人是律师的还应提交律师执业证和律师事务所的指派函。中山市迪迈打印科技有限公司管理人
二〇二四年一月二十五日
债权申报材料获取码
各债权、权利人:
为便于债权申报材料的获取,您可通过扫描下面二维码获取债权申报材料。债权人整理好债权申报资料,可扫描后发至管理人邮箱:
若有疑问可电联或通过电子邮件联系中山市迪迈打印科技有限公司管理人,电话:0760-88267822,梁小凤(13416059880)、梁绮岚(13246002200)。
管理人邮箱:dimaiuanliren@126.com,地址:广东省中山市东区兴中道东方商贸大厦301室广东千里行律师事务所。















附:管理人联系地址:广东省中山市东区兴中道22号东方商贸大厦301室,邮编:528400 管理人联系方式:梁小凤(13416059880)、梁绮岚(13246002200)、王朝华(13528117762)、郑新佳(13794163027)、梁捷毅(15018824083)。