白酒的主要香型划分为十二大香型,白酒香型是从1979年第三届评酒会才开始划分的,主要划分为浓香型白酒、酱香型白酒、清香型白酒、米香型白酒,也是白酒的基础香型。其他的香型白酒都是在此基础上衍生而来的。
酱香型白酒
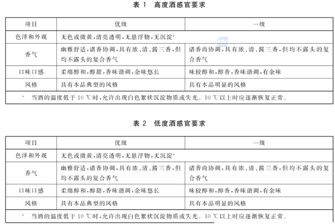
酱香型白酒的典型风格是:酱香突出,幽雅细致,酒体醇厚,回味悠长,清澈透明,色泽微黄。
执行标准:GB/T 26760-2011
酱香型白酒代表:贵州茅台、郎酒

浓香型白酒
浓香鼻祖是泸州老窖其特点是:窖香浓郁、清冽甘爽、绵柔醇厚、香味协调、尾净余长。但是目前浓香型白酒种类丰富,主要是分为四大派系。
泸州老窖:单粮浓香酒代表。以高粱为原料,原窖发酵生产,质量特点为无色透明,窖香浓郁、醇厚绵甜,饮后尤香,清冽甘爽,回味悠长。与多粮浓香相比,其窖香味更加突出,酒香更加纯净、甘爽。
江淮派:如古井贡酒、洋河,入口绵甜,香气柔和。
剑南春:剑南春酒采用糯米、大米、小麦、 高粱、玉米五种粮食为原料,具有芳香浓郁、纯正典雅、醇厚绵柔、甘洌净爽、余香悠长、香味谐调、酒体丰满圆润典型独特的风格。
浓香型执行标准:GB/T 10781.1-2021
清香型白酒
清香型白酒以高梁等谷物为原料,以大麦和豌豆制成的中温大曲为糖化发酵剂,采用清蒸清糟酿造工艺、固态地缸发酵、清蒸流酒,强调"清蒸排杂、清洁卫生",特点是清香纯正,醇甜柔和,自然谐调,余味爽净。
执行标准:GB/T 10781.2-2022
米香型白酒
属小曲酒类,以大米为原料,小曲作糖化发酵剂,经半固态发酵酿成。香清雅,入口柔绵,落口甘洌,回味怡畅。即米酿香明显,入口醇和,饮后微甜, 尾味干净
执行标准:GB/T 10781.3-2006


凤香型白酒
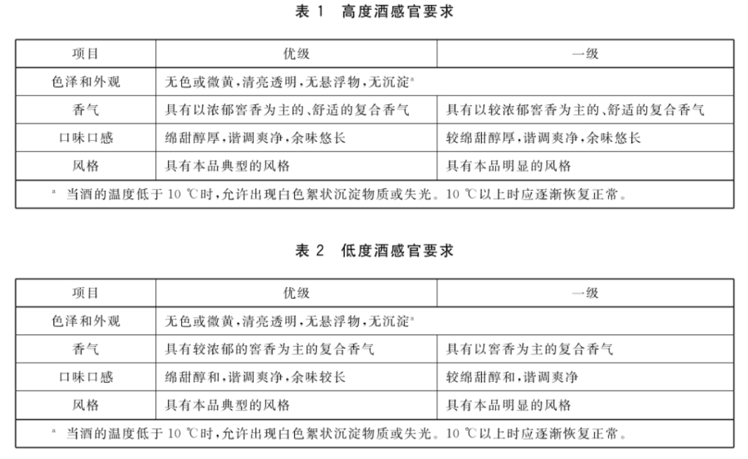
以高粱为原料,是以大麦和豌豆制成的中温大曲或麸曲和酵母为糖比发酵剂,采用续配料土窖发酵(窖龄不超过一年),酒海容器贮存等酿造工艺酿制而成。凤香型白酒醇香秀雅、干润挺爽、诸味协调,尾净悠长。
执行标准:GB/T 14867-2007
凤香型代表:西凤酒

兼香型白酒
兼香型白酒具有一酒多香的风格,具有浓香兼酱香独特风格。闻香以酱香为主,略带浓香;入口后浓香也较突出;口味较细腻、后味较长;在浓香型酒中品评,其酱味突出;。
兼香型白酒以安徽口子窖和湖北白云边为典型的兼香型白酒 代表。
执行标准:GB/T 10781.8-2021

董香型白酒
酿酒工艺是小曲发酵酿酒、大曲发酵制成香酷,并采用串蒸的独特蒸馏方式进行。董香型风格特点:清澈透明、香气典雅,浓郁甘美、略带药香、谐调醇甜爽口,后味悠长。
执行标准:DB52/T 550
董香型白酒代表:董酒

馥郁香型白酒
馥郁香型白酒风格以湖南“酒鬼酒”为代表,其典型风格是:芳香秀雅,绵柔 甘洌、后味怡畅,香味馥郁,酒体爽净。
执行标准:GB/T 10781.11-2021
馥郁香型白酒代表:酒鬼酒

特香型白酒
以整粒大米为主要原料,以中高温大曲为糖化发酵剂,经传统固态法发酵、蒸馏、陈酿、勾兑而成。特香型白酒的特点酒体醇厚丰满,协调和谐、入口绵甜,圆润、后味爽净,无邪杂味。
执行标准:GB/T 20823-2017
特香型白酒代表:四特酒
老白干香型白酒
老白干香型白酒以河北“衡水老白干”为代表,以优质高粱为原料,其特点是香气清雅,自然协调,绵柔醇调,回味悠长。
执行标准:GB/T 20825
芝麻香型白酒
芝麻香型酒是处于浓香、清香、酱香 3 个香型的结合,芝麻香型白酒风格:清澈透明、酒香幽雅,入口丰满醇厚,纯净回甜, 余香悠长,
其代表产品是山东景芝为代表。
GB/T 10781.9-2021
豉香型白酒
豉香型白酒的典型风格是:玉洁冰清、豉香独特,醇厚甘润,后味爽净。
执行标准:GB/T 16289-2018
