山东省国有资产投资控股有限公司招聘公告
山东省国有资产投资控股有限公司是由山东省人民政府出资设立的有限责任公司,注册资本45亿元。2015年改建为山东省首家省级国有资本运营公司,肩负着开展国有资本运营管理、推动国有资本保值增值、服务我省重大发展战略的重要使命。公司积极践行“资本助力实体经济、运营服务山东战略”的企业使命,积极开展投融资和资本运作,资产总额由2005年的83.9亿元增加到2022年的2203亿元,营业收入由64.6亿元增加到1192亿元,利润总额由0.4亿元增加到45.1亿元,分别增长25倍、17倍、111倍。公司在高质量发展征程中斩获多项荣誉,2020-2022连续三年被评为“山东社会责任”企业,连续八年主体信用评级为AAA级,位列中国企业500强第248位。目前拥有各级企业404户,控股浪潮信息、华特达因等5家上市公司,培育扶持了浪潮集团、华特集团、超越信息、中鲁远洋等多家实体企业,管理投资领域涉及信息技术、银行、保险、资产管理、金融控股、文化产业、远洋渔业、交通运输、贸易流通、医药零售等多个行业,综合实力和影响力持续攀升。
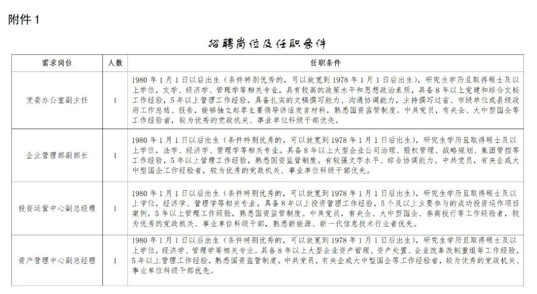
一、招聘岗位
党委办公室副主任1人;
企业管理部副部长1人;
投资运营中心副总经理1人;
资产管理中心副总经理1人;
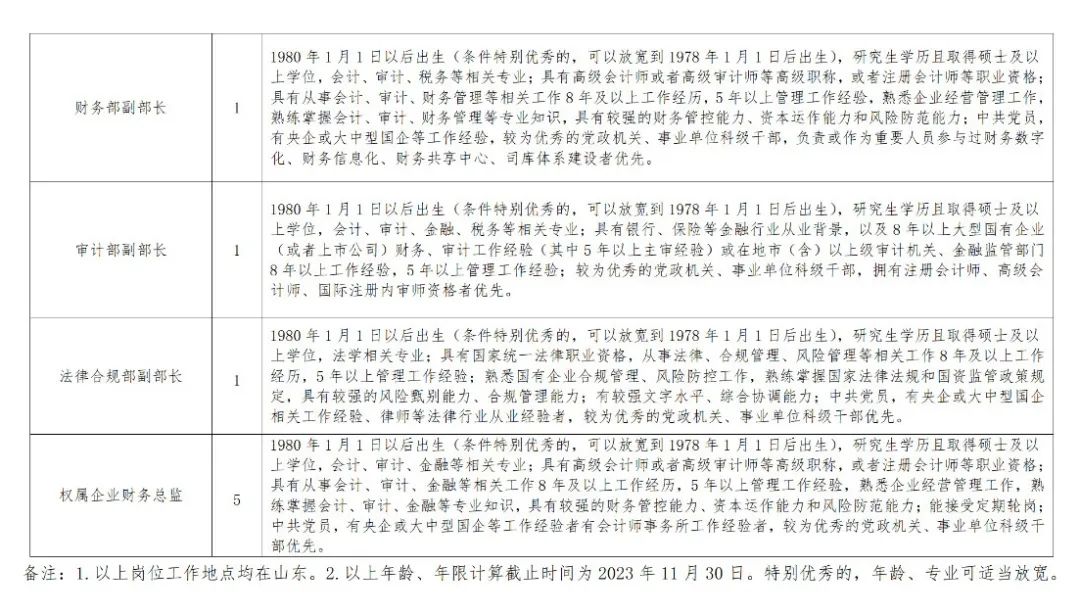
财务部副部长1人;
审计部副部长1人;
法律合规部副部长1人;
权属企业财务总监5人。
上述岗位招聘条件详见附件。
二、应聘条件
(一)自觉坚持以习近平新时代中国特色社会主义思想为指导,牢固树立“四个意识”、坚定“四个自信”、坚决做到“两个维护”,坚决执行公司的决策部署,严格遵守党的政治纪律和政治规矩,在思想上政治上行动上同以习近平同志为核心的党中央保持高度一致。
(二)具有创新意识,积极开拓进取,善于把握市场经济规律和企业发展规律,掌握宏观经济形势和国家政策法规,持续推进企业管理创新、制度创新,有战略思维、法治理念。善于防控风险,懂经营、会管理、善决策,注重团结协作,善于组织协调,能够调动各方面积极性。勤奋敬业,真抓实干,有高度的事业心和责任感,工作业绩突出。
(三)具有良好的职业操守和个人品行,严格遵守党章党规党纪和有关法律法规规章,坚决反对特权思想和特权现象,谨慎用权,公私分明,坚持原则,勤勉尽责,严守底线,廉洁从业。
(四)身心健康,具有良好的心理素质和能够正常履职的身体素质。
(五)具有以下情形之一的,不得报考:受处分期间的人员或处于处分影响期的人员;因犯罪受过刑事处罚的人员;被开除中国共产党党籍的人员;被开除公职的人员;被依法列为失信联合惩戒对象的人员;因个人原因造成国有资产重大经济损失或恶劣影响的人员;正在接受审计、纪律审查,或涉嫌犯罪、司法程序尚未终结的人员;报考后构成回避关系的人员;法律法规规定不得聘用的其他情形的人员。
三、招聘程序
(一)网上报名
本次招聘仅接受网上报名。报名时间自发布公告之日起至2024年1月10日24点。应聘者填写《山东省国有资产投资控股有限公司公开招聘报名表》,填写后连同相关资料扫描件发送到指定报名电子邮箱(请在标题中注明“姓名-应聘职位”,标注不清晰者视为无效报名),参加面试时需携带相关资料原件。
相关资料包括:本人有效身份证件,学历、学位、职(执)业资格或专业技术资格证明书,学信网在线验证报告(海外取得学历学位者须提供教育部留学服务中心出具的《国(境)外学历学位认证书》)等扫描件。
(二)资格审查和履历评价
报名结束后,根据招聘岗位资格条件和报名者具体情况,对报名人员进行初步筛选,对通过简历筛选的报名人员进行履历评价,确定入围考试人员名单。
(三)组织考试
对通过资格审核的人员进行笔试、职业性格测试、面试,按照成绩高低确定进入综合考察范围人员名单。具体时间、地点、方式另行通知。
(四)综合考察
综合考察主要包括背景调查、档案审核、组织考察、体检等,对通过考试的应聘人员资格、素质、能力、业绩和廉洁从业等情况进行全面的考察和复核。对考察合格人员,按照招聘人数等额确定进入体检范围人选。体检在县级以上综合性医院进行,体检标准和项目参照公务员录用体检通用标准及操作手册执行。应聘人员未按规定时间、地点参加体检的,视为自动放弃。应聘人员按规定需复检的,不得在原体检医院进行,复检只能进行一次,结果以复检结论为准。体检不合格或放弃体检者不予聘用。对放弃考察、体检资格或考察、体检不合格造成的空缺,按照同一岗位考试总成绩由高分到低分依次递补。
(五)公示拟聘用人员名单
确定拟聘人员名单后,在公司官网上对考试、综合考察合格的应聘人员名单进行公示,时间为5个工作日。
(六)办理录用手续
公司依法与聘用人员签订劳动合同,按规定办理相关手续,落实好相关待遇。对首次聘用人员实行试用期制度,试用期薪酬根据《劳动法》等相关规定执行。
四、注意事项
(一)资格审查贯穿招聘全过程。应聘者应对提交材料的真实性负责。凡弄虚作假者,一经查实,即取消考试资格或录用资格;入职后一旦发现,解除劳动合同。公司对应聘者所提供的信息保密,报名资料恕不退还。
(二)每位应聘者限报一个职位,多报者取消报名资格。
(三)笔试、面试及录取通知将通过电话或电子邮件、短信等方式告知。未入围或录取者,不再另行通知。
(四)公司有权根据报名情况等因素,调整、取消或终止个别岗位的招聘工作,并对本次招聘享有最终解释权。
(五)除网上报名外,公司不接受其他任何形式的报名。本次招聘不收取任何费用,不授权任何机构进行培训。
五、报名及联系方式
报名电子邮箱:zhaopin@sdgzkg.com
联系电话:0531-82665761(工作日8:30-17:00)


您一定收藏与分给更多人!不要错过报名时间!!


