一、活动背景
为贯彻落实《国务院办公厅关于深化高等学校创新创业教育改革的实施意见》(国办发〔2015〕36号),进一步激发高校学生创新创业热情,搭建大学生创新创业项目,我院拟于2023年举办互联网+创新创业比赛。
二、活动目的
创新创业大赛能极大地提高大学生的综合能力和核心竞争力。因此推动赛事成果转化和产学研用紧密结合,促进大学生自主创新创业,以及服务经济提质增效升级很为关键;以创新引领创业、创业带动就业,推动高校毕业生更高质量创业就业。切实提高我院学生的创新精神、创业意识和创新创业能力。
三、活动时间
2023年4月4日(暂定)
四、活动地点
诚信楼大阶教室(待定)
五、活动对象
传媒与会展学院全体学生
六、承办单位
传媒与会展学院团委学生会创新创业部
七、报名方式
各班同学自行组队向本班创新创业委员报名,由创新创业委员统计上报至创新创业部。
八、比赛流程
(一)前期准备工作(3月20日前完成)
利用公众号,进行比赛前期宣传造势;建立比赛联系QQ群,通知比赛相关事项;统计参赛队伍,并组织参赛队伍队长进行一次统一培训、交流、宣讲(预计在3月14日)
(二)中期准备工作(3月31日前完成)
申请场地,安排座位表,准备话筒音响,现场人员的签到表,提前进行活动预演,以及现场抽签决定当天上场顺序。
(三)比赛当天及后期工作
比赛当天安排两人在教室前后门,进行第二课堂扫码工作。
比赛后进行公众号后期宣传总结。
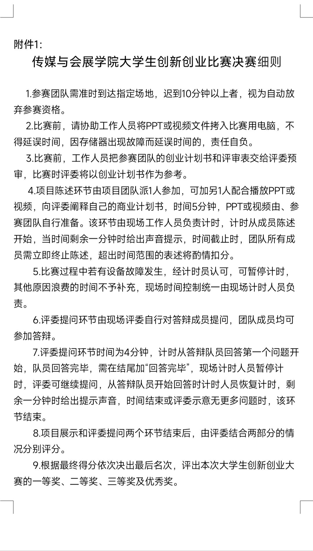
(四)比赛流程
1.第一环节:项目展示(5分钟)
团队先提交项目计划书,然后派代表以讲解PPT形式对项目商业计划书进行介绍。介绍内容可包括但不限于项目背景、概况、市场分析、盈利模式、商业模式、项目团队管理等内容。介绍中可进行产品实物展示。
2.第二环节:答辩,即创业团队回答评委提问(4分钟)
主要考核:正确理解评委提问,及时流畅作出回答,回答内容准确可信,以及特定方面的充分阐述。
展示及答辩过程中,语言表达简明扼要,条理清晰。






排版|新媒体运营部|张悦
原创投稿邮箱|2119272060@qq.com
