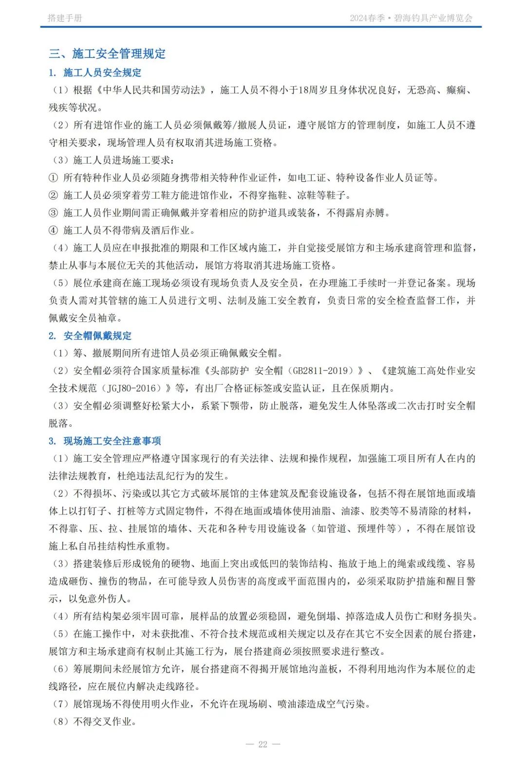
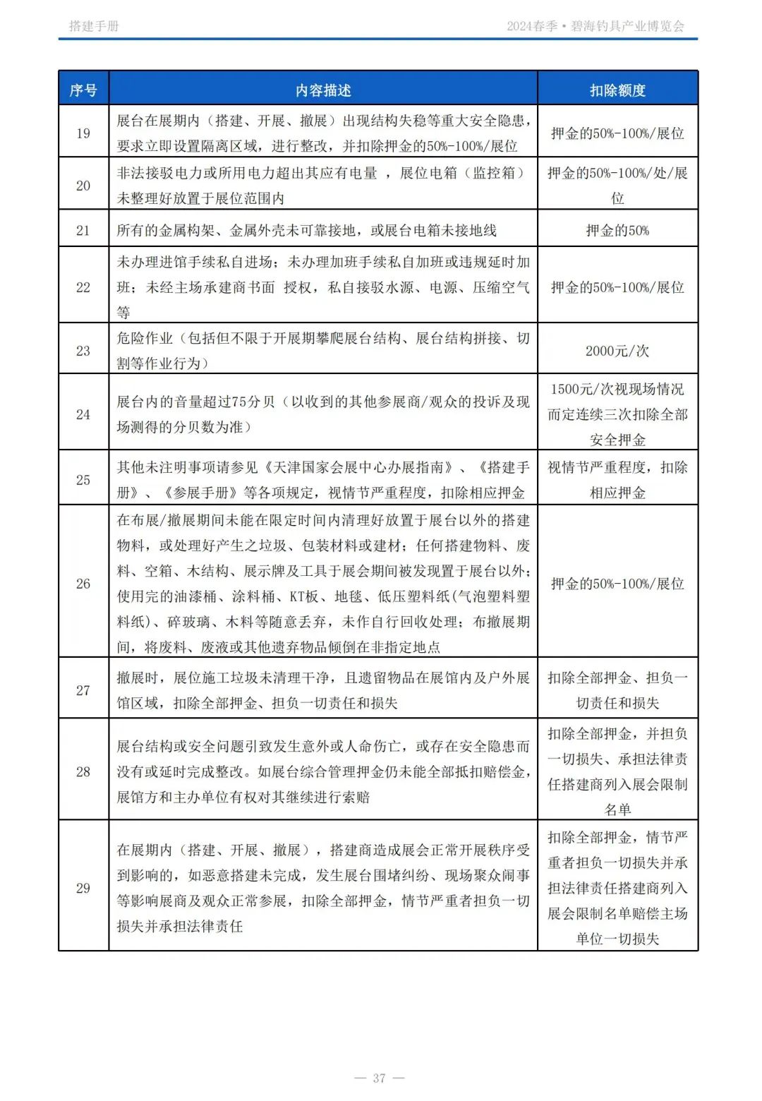
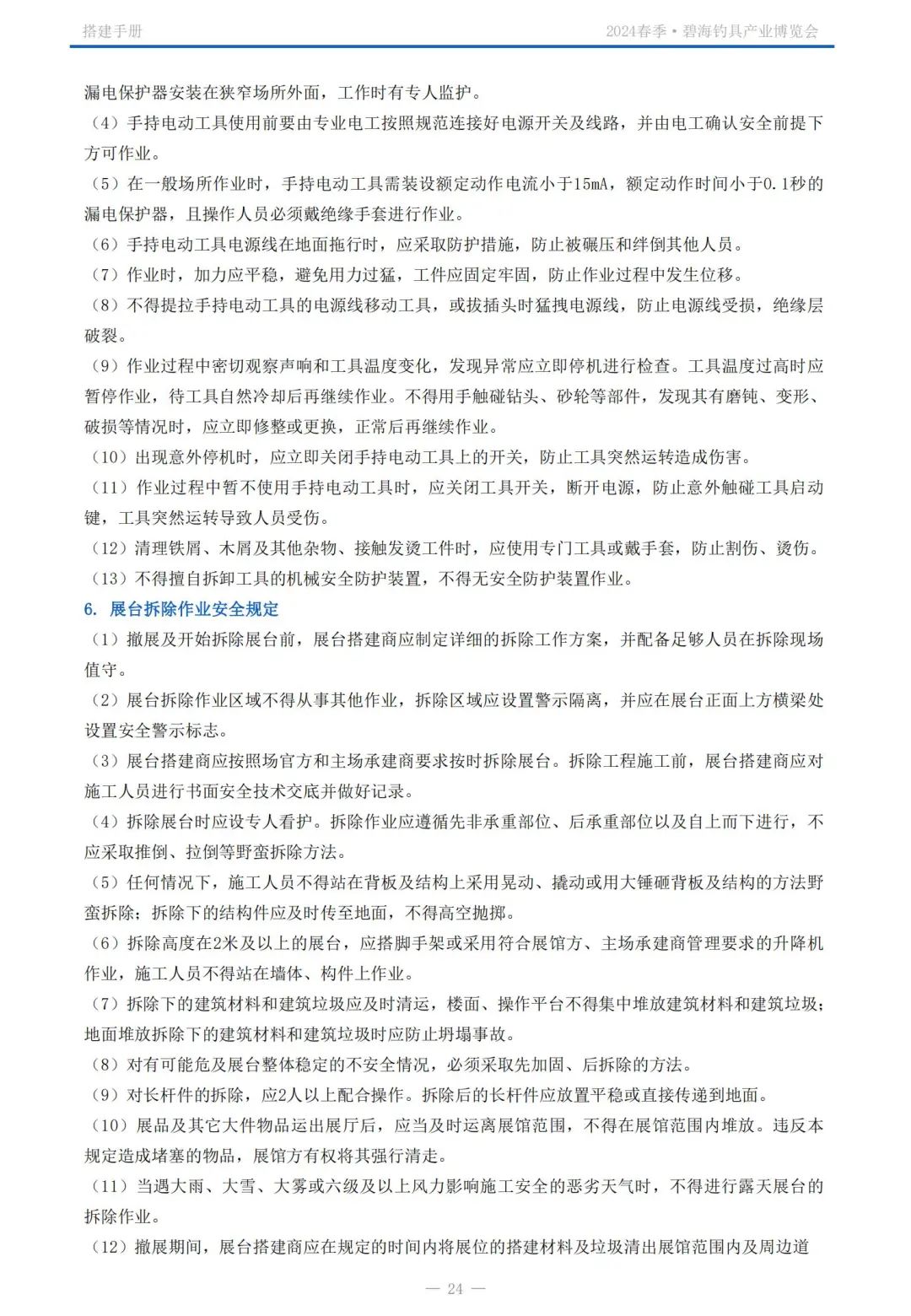
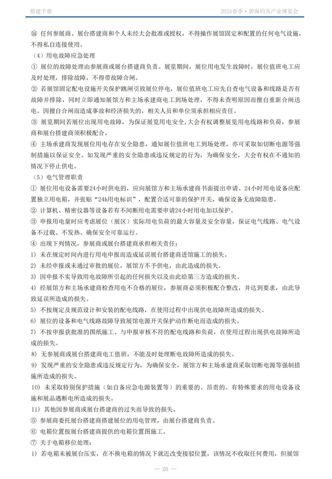
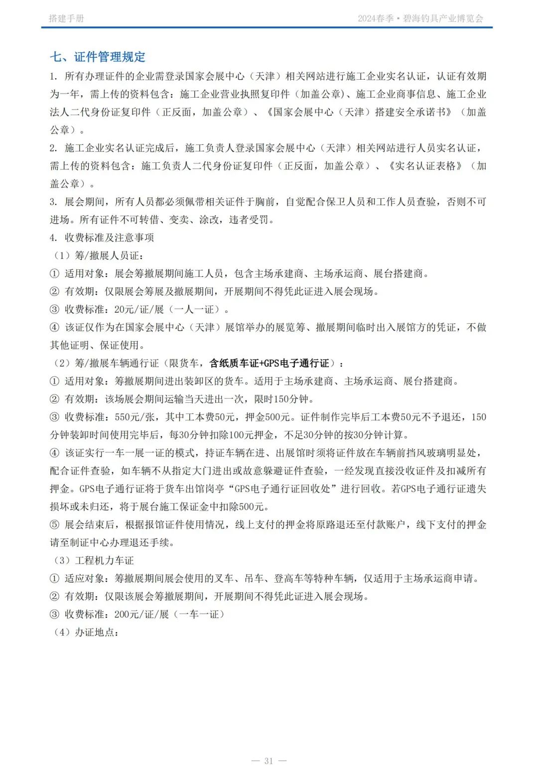
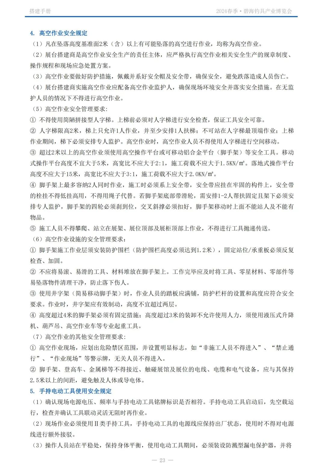
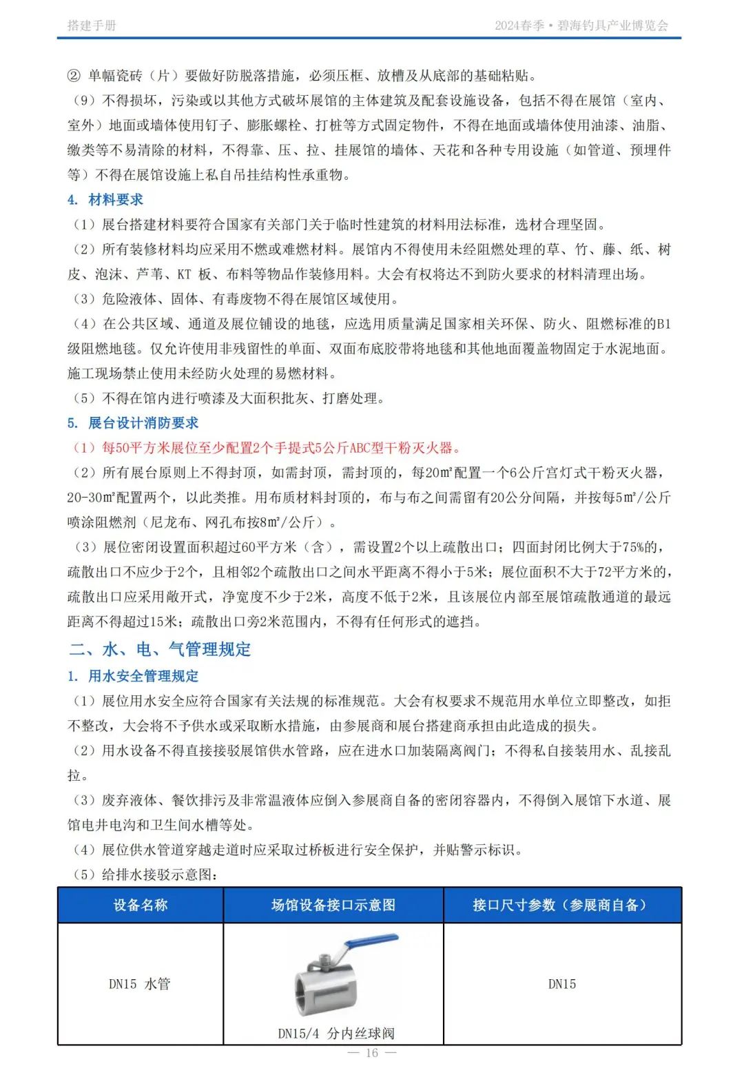
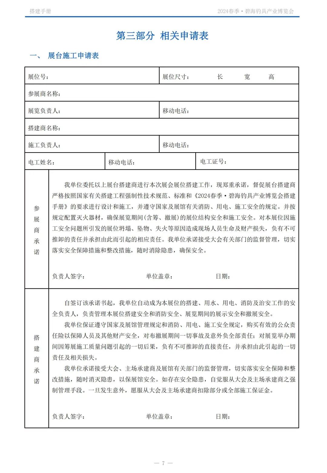
发布信息
登陆/注册
搜索
搜索
导航
首页
产品供应
产品求购
企业库
酒业展会
行业资讯
认证会员
站内搜索
展会信息
当前位置:
首页
展会信息
正文
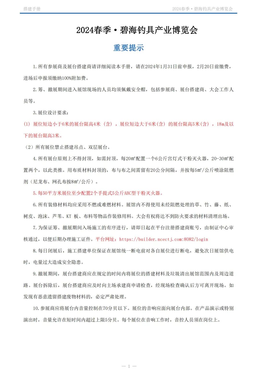
2024春季·碧海钓具产业博览会《搭建手册》
作者:本站编辑
2023-12-26 16:58:53
47
下一篇:
央视报道第17届中国连锁加盟博览会展会盛况
上一篇:
红酒你喝对了没?
相关内容
查看全部
【成都兼职招聘】
2026-03-10 13:12
关于第139届广交
2026-03-10 13:12
急招!广交会翻译
2026-03-10 13:10
时尚展会|2026家
2026-03-10 13:10
时尚展会|2026家
2026-03-10 13:09
展会预告 | 英飞
2026-03-10 13:09
光启新程·展会邀
2026-03-10 13:09
光启新程·展会邀
2026-03-10 13:08
WSC邀您共赴第六
2026-03-10 13:08
【预告】2026福州
2026-03-10 13:07