

公司简介
西安城投天然气有限公司始建于1994年2月,是西安城市基础设施建设投资集团有限公司全资子公司。原名西安市天然气公司、西安市天然气总公司,后经多次重组改制为西安城投天然气有限公司。
经营业务主要为土地、房屋租赁及项目开发。
公司注册资本4.66亿元,总资产5.7亿元。
西安城投天然气有限公司将按照西安城投集团打造“五个城投”以及“23567”总体战略部署和发展规划,立足实际,守正创新。以企业管理重组推进企业转型发展,以项目建设和资源盘活拓宽经营,以诚信共赢的经营理念树立品牌。坚持安全发展,建设担当作为、团结奋进的职工队伍,全力打造奋发有为、风清气正、能打硬仗的企业形象,持续走上既能承担历史使命,又能适应现代企业市场化竞争双责并举的发展道路,奋力开创企业高质量发展新局面。
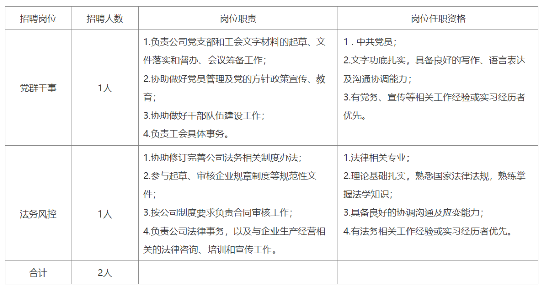
根据工作需要,西安城投天然气有限公司现面向社会公开招聘工作人员2人。党群干事岗1人,法务风控岗1人。详见岗位任职资格。
回复“天然气”获取岗位表、进行网上报名


招聘条件
(一)招聘岗位基本条件
1.具有中华人民共和国国籍,遵纪守法、品行端正,有良好的职业道德,无违法违纪或不良记录行为;
2.年龄在30周岁以下,即1992年12月22日(含)以后出生;
3.获得全日制本科及以上学历学位;
4.具备正常履行岗位职责的身体条件和心理素质;
5.具备较强的事业心和责任感,爱岗敬业、吃苦耐劳,具有良好的沟通能力、独立工作能力和团队合作精神。
(二)有下列情形之一者不得应聘
1.被开除中国共产党党籍的;
2.受过刑事处罚的;
3.被开除公职的;
4.涉嫌违纪违法正在接受有关专门机关审查尚未作出结论的;
5.受处分期间或者未满影响期限的;
6.被依法列为失信联合惩戒对象的;
7.因在公务员招录、事业单位招聘中违规违纪,在禁考期内的;
8.在资格复审前无法提供毕业证书、学位证书原件的;
9.党政机关、事业单位(含参照公务员法管理单位)中有服务年限规定且服务年限未满的人员;
10.法律、法规规定的其他情形。
应聘人员如有以上情形,一经发现,取消报名(录用)资格。
回复“天然气”获取岗位表、进行网上报名


具体岗位及任职资格


招聘程序
招聘工作包括:报名及资格初审、笔试、测评、资格复审及面试、体检及背调考察、公示、录用等环节。
(一)报名及资格初审
1、报名时间:2023年12月22日至12月26日17:00。
2、报名方式:
网上报名。应聘人员登录网址:https://www.wjx.cn/vm/Ppevkhk.aspx填写报名信息进行报名。
扫二维码报名填写简历:

本次招聘只受理网上报名方式,不设置现场报名,应聘人员每人限报1个岗位。
3、资格初审:
(1)本人有效期内身份证原件扫描件;
(2)所有学历、学位证书原件扫描件,《教育部学历证书电子注册备案表》(从学信网下载),留学回国人员须提供教育部留学服务中心认证的《国外学历学位认证书》原件扫描件;
(3)应聘岗位所须的相关工作经验证明材料(例如工作证明、离职证明、劳动合同、社保缴纳记录等)扫描件;
(4)应聘报名信息中提到的其他佐证材料(获奖证书等)扫描件。
若资格初审通过人数不足岗位需求数1:5情况的,将取消或调剂到其他相关拟招聘岗位。
(二)笔试
(1)通过资格初审的应聘人员进入笔试,笔试考察岗位相关综合及专业能力测试。
(2)笔试采取闭卷方式,在西安市进行。笔试地点、时间以通知为准。
(三)测评
(1)心理测评:进入面试人员完成心理测评,心理测评不计入总成绩。
(2)心理测评采取线上作答形式,测评作答时间以通知为准。
(四)资格复审及面试
(1)应聘人员在参加面试前携带资格初审相关材料原件及复印件进行现场资格复审。面试主要考察应聘人员的岗位胜任力及综合能力。
(2)面试地点、时间以通知为准。
(3)面试成绩设最低分数线,成绩低于70分不进入下一个环节。
(五)体检及背调考察
(1)根据招聘岗位数及应聘者的综合成绩(综合成绩=笔试成绩40%+面试成绩60%),确定拟录用人选。拟录用人选进行体检,体检参照《公务员录用体检通用标准(试行)》执行。对拟录用人选进行组织考察。出现拟录用人选放弃或考察不合格等情况,依次递补,综合成绩相同者,按照面试成绩排名递补。
(2)背调考察。重点考察应聘人员的思想政治表现、道德品质以及与招聘岗位相关的工作能力等,并再对应聘人员的资格条件进行复审。考察不合格的,取消应聘资格。
(3)体检、背调考察时间及形式另行通知。
(六)公示
体检及组织考察合格者确定为拟录用人员,拟录用人员名单在前程无忧官网上进行公示,公示期5个工作日。
应聘人员均可在公示期内对公示内容提出书面异议。异议材料应注明真实姓名和联系方式。提出异议的单位与个人应对所提异议的真实性和可靠性负责。对匿名或无具体事实根据的异议,以及涉及自身利益的不正当要求,不予受理。
(七)录用
对公示期满经复议无重大异议的人员,按规定办理入职手续。
回复“天然气”获取岗位表、进行网上报名


注意事项
1、资格审查贯穿招聘工作全过程。应聘人员所提交的各项材料内容必须真实,如有弄虚作假、故意隐瞒等情况,一经查实取消应聘及录用资格。
2、本次招聘不收取应聘人员任何费用,不指定考试辅导用书,不举办也不委托任何机构举办考试辅导培训班。请广大应聘者通过正规途径进行应聘与咨询,谨防涉及利益交换的诈骗行为。
联系人:曹老师
咨询电话:029-88416622转877
咨询时间:工作日 9:00-12:00;13:30-17:30

招聘信息来源:https://companyads.51job.com/companyads/2023/hh/38063066/index.htm
声明:“陕西西安国企招聘、陕西西安事业单位招聘”微信公众号刊载此文,出于传递更多信息之目的。若来源标注错误或侵犯了您的合法权益,请及时与我们联系,我们将及时更正、删除。

