
沪深股通今日大幅净卖出,比亚迪净买入居首,五粮液净卖出居首。板块主力资金方面,医药板块主力资金净流入居首。期指持仓方面,IM期指合约多头加仓数量大于空头。龙虎榜方面,方直科技获机构买入超5000万;中机认检遭机构卖出超4000万;百利天恒遭机构卖出1.85亿;云鼎科技获中信证券北京呼家楼营业部买入超8000万;通化金马获两家量化席位买入。北向资金全天净卖出95.9亿元,其中沪股通净卖出57.71亿元,深股通净卖出38.19亿元。

沪深股通两市前十大成交中净卖出个股较多。买入方面,比亚迪净买入居首,迈瑞医疗和福耀玻璃净买入分居二、三位。净卖出方面,两大白酒龙头五粮液和贵州茅台净卖出分居前两位,长安汽车、伊利股份净卖出分居三、四位。从板块表现来看,新冠药、流感、仪器仪表、新型工业化等板块涨幅居前,猪肉、食品、BC电池、白酒等板块跌幅居前。
从主力板块资金监控数据来看,医药板块主力资金净流入居首。
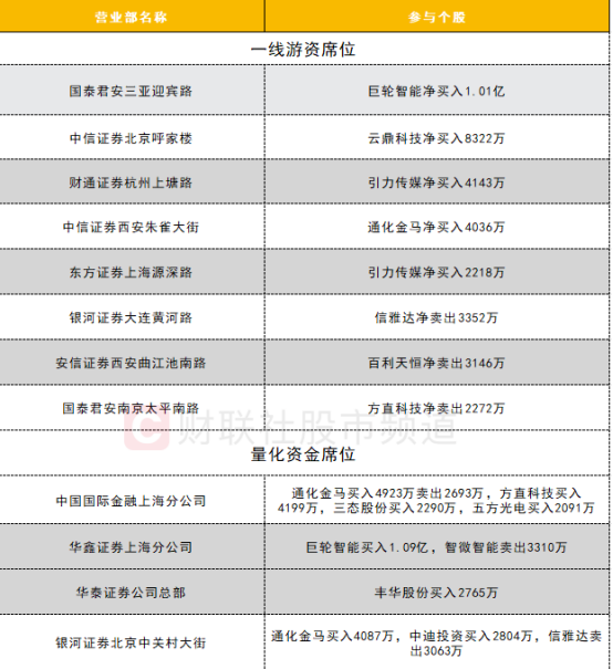
从个股主力资金监控数据来看,主力资金净流入前十的个股所属板块较为杂乱,巨轮智能净流入居首。主力资金流出前十的个股中权重股较多,五粮液净流出居首。四大期指合约多空双方均加仓,其中IH、IF期指空头加仓数量大于多头,IC合约空头加仓数量略大于多头;IM合约多头加仓数量大于空头。龙虎榜机构活跃度仍较为低迷,在线教育概念股方直科技获机构买入超5000万。卖出方面,次新股中机认检遭机构卖出超4000万;创新药概念股百利天恒遭机构卖出1.85亿。一线游资活跃度有所提升,机器人概念股巨轮智能获国泰君安三亚迎宾路买入超亿元;多模态概念股云鼎科技获中信证券北京呼家楼营业部买入超8000万;引力传媒获两家一线游资席位买入。量化资金活跃度有所提升,巨轮智能获一家量化席位买入超亿元;通化金马获两家量化席位买入。风险提示:以上内容仅为个人观点,供交流参考使用,所有内容不做买卖操作依据,据此介入,风险自担,投资有风险,入市需谨慎。



