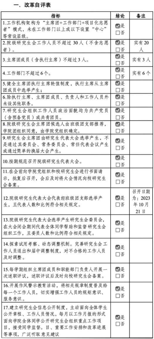
为落实共青团中央、教育部、全国学联联合下发的《关于推动高校研究生会(研究生会)深化改革的若干意见》,并结合《关于巩固高校研究生会(研究生会)改革成果的若干措施》文件要求,2023年葡萄酒学院研究生会改革情况如下。



院级研究生代表大会召开情况
葡萄酒学院第二次研究生代表大会
会议时间:2023年10月21日
会议地点:食品学院六楼报告厅
参会人员:学院党委书记郭建东、全体专职辅导员、校学生会、研究生会代表和兄弟学院学生会代表,学院全体团学干部及133名学生代表、43名研究生代表参加大会
主要议程:
1.院领导致辞;
2.校研究生会主席团成员致辞;
3.食品学院主席团成员致辞;
4.作院研究生会上一年度工作报告;
5.选举新一届院研究生会主席团成员;
6.讨论和决定应由院研代会决定的其他重大事项。
宣传报道链接:https://mp.weixin.qq.com/s/R1UvmhLUDiaBIArC-bdwnQ



以上自评公开内容如有不实情况,可发送邮件至校研究生会邮箱yjsh@nwafu.edu.cn反映。





