
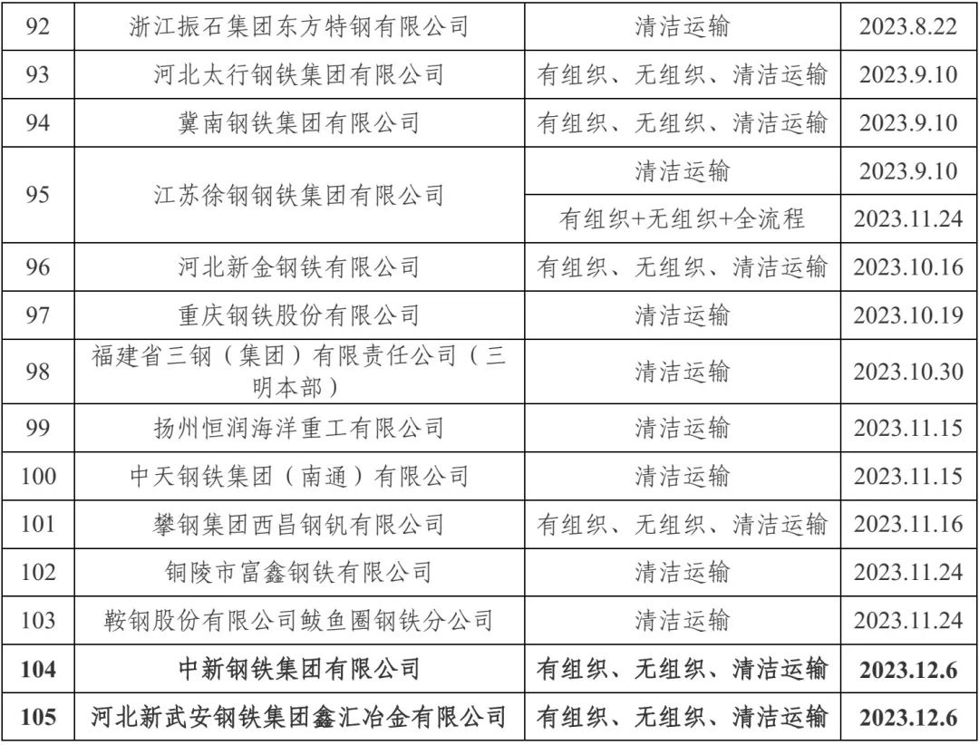
自2020年8月起,中国钢铁工业协会开展了钢铁企业超低排放改造和评估监测进展情况公示工作。截至目前,已有105家企业在钢协网站进行公示。近日新增中新钢铁有限公司有组织、无组织、清洁运输。至此,江苏已有12家全流程(包括之前公示的江苏沙钢集团有限公司、江苏永钢集团有限公司、江阴兴澄特种钢铁有限公司、常熟市龙腾特种钢有限公司、徐州金虹钢铁集团有限公司、浦项(张家港)不锈钢股份有限公司、江苏沙钢淮钢特钢股份有限公司、南京钢铁股份有限公司等8家),9家部份流程(包括之前公示的江苏长强钢铁有限公司、江阴华西钢铁有限公司、江苏鸿泰钢铁有限公司、江苏无锡新三洲特钢有限公司、常州东方特钢有限公司、扬州恒润海洋重工有限公司、中天钢铁集团(南通)有限公司等7家)通过公示。
已公示企业名单汇总及各企业公示内容整理如下:







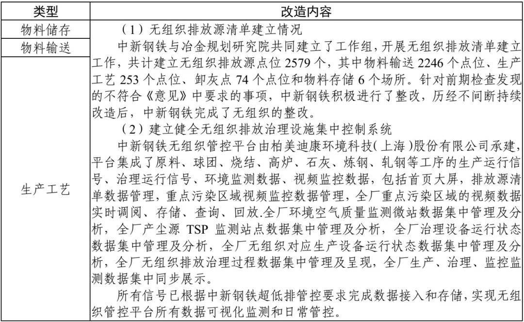
中新钢铁集团有限公司

基本信息


超低排放改造情况

(一)有组织排放

(二)无组织排放

(三)清洁方式运输

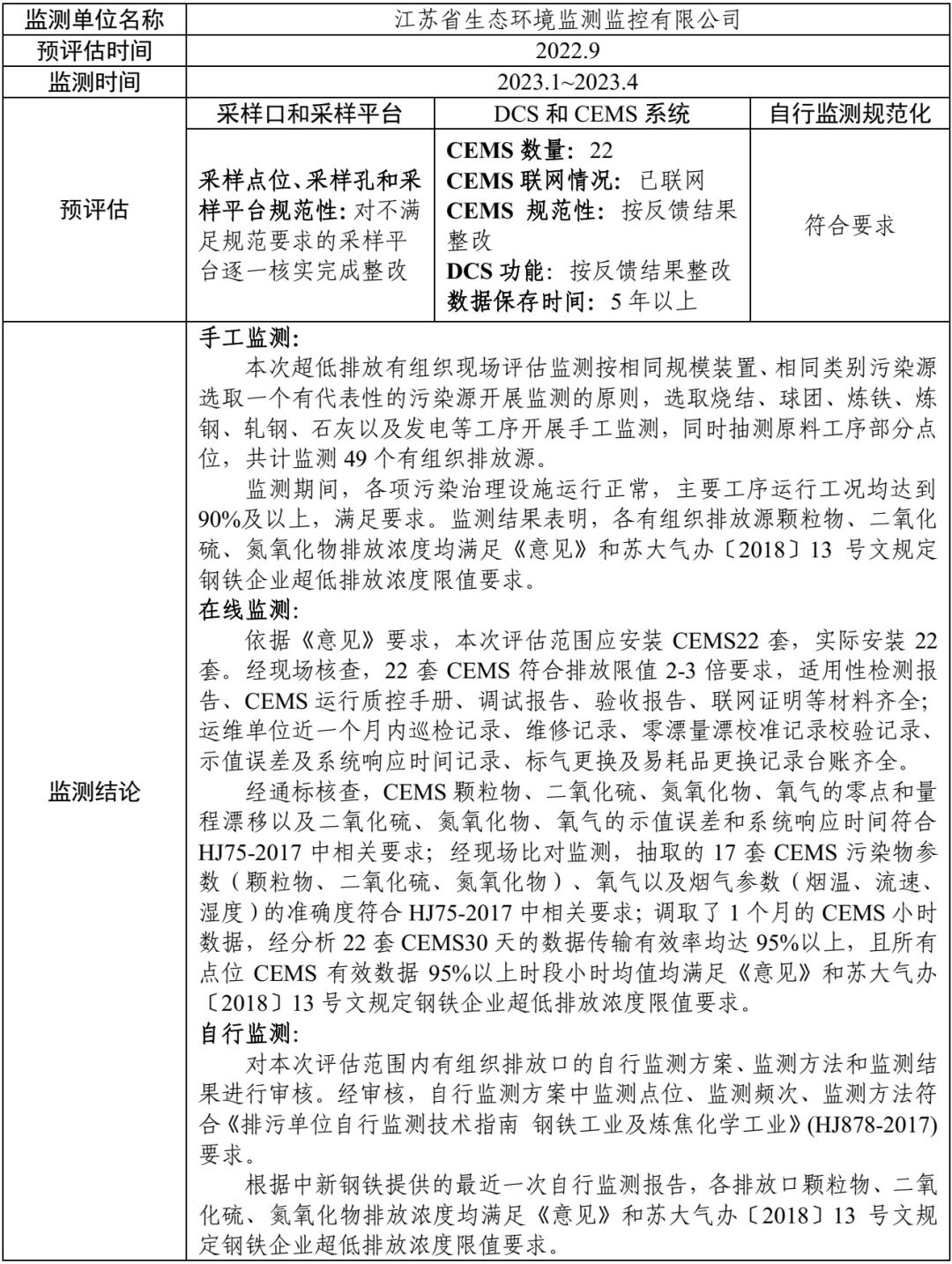
超低排放评估监测情况

(一)有组织排放监测

(二)无组织排放评估

(三)清洁方式运输评估


来源:中钢协网站、冶金工业规划研究院
责任编辑:李妍霏
审核人:吕晓婉

长按识别二维码关注
江苏省钢铁行业协会新媒体矩阵

