危险废物安全处置服务采购公告
作者:本站编辑
2023-11-30 23:30:49
38
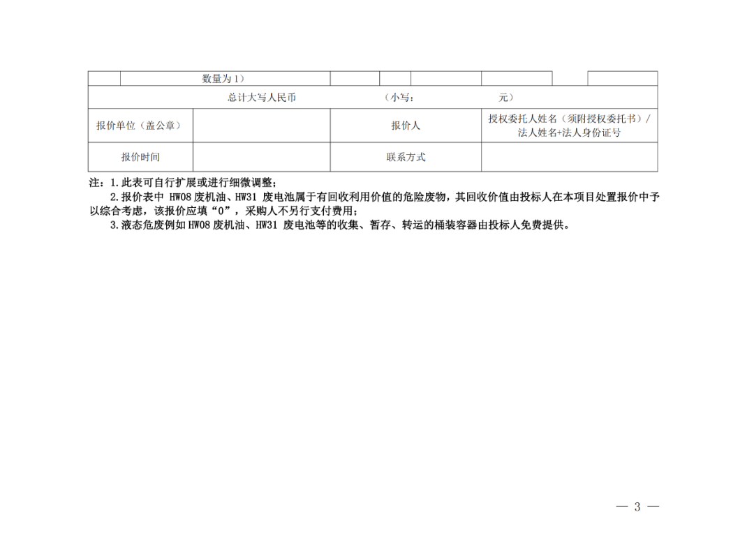
为防治危险废物污染环境,维护生态环境,确保危险废物通过合法、合规的处置,根据国家有关法律法规和我司相关管理制度,我司拟对危险废物处置服务项目进行公开询比价,现邀请符合条件的单位参与比价,投标要求如下:贵州省丹寨县金钟经济开发区锦绣路茅台生态农业园区。1.具备独立法人资格,有独立承担民事责任的能力,具有有效的营业执照【扫描件加盖投标人单位公章】;2.持有有效的《危险废物经营许可证》,其危险废物经营范围须涵盖本项目所有危险废物种类【扫描件加盖投标人单位公章】;3.具有有效的《道路运输经营许可证》(经营范围涵盖危险废物类),如投标人未持有该证,可委托具有该证的第三方进行运输,但需提供第三方相关证件及投标人与第三方签订的承运协议【扫描件加盖投标人单位公章】;4.未被列入失信被执行人名单【提供“信用中国”网站(https://www.creditchina.gov.cn/)或中国执行信息公开网(http://zxgk.court.gov.cn/)查询结果截图,并加盖投标人单位公章,采购人保留在上述网站查询复核的权利】;5.未被列入严重违法失信企业名单(黑名单)【提供国家企业信用信息公示系统(http://www.gsxt.gov.cn/)查询结果截图,并加盖投标人单位公章,采购人保留在上述网站查询复核的权利】;6.具有履行合同所必需的人员、设备、专业技术能力和资金,具有良好的银行资信和商业信誉,没有处于被责令停业、财产被接管、冻结、破产状态,在参加本次采购活动前三年内(即2020年1月1日至今),在经营活动中无重大安全、环保、质量等违法事件记录【附承诺函,格式自拟,扫描件加盖投标人单位公章】;7.投标单位负责人为同一人或存在控股、管理关系、参股关系的不同单位不得同时参与本项目投标【附承诺函,格式自拟,扫描件加盖投标人单位公章】;8.本项目不接受联合体投标,不允许转包、分包【附承诺函,格式自拟,扫描件加盖投标人单位公章】;贵州茅台(集团)生态农业产业发展有限公司生产经营过程中将会产生系列危险废物,根据环保相关要求需对所产生的危险废物进行合法化处置,危险废物主要包含实验室废液、废机油、废电池、废灯管、过期药品、擦机油废抹布及打印机油墨盒等,现需委托第三方具备资质的单位对危险废物进行安全处置。对贵州茅台(集团)生态农业产业发展有限公司(以下简称“采购人”)2024至2026年度不定期产生的危险废物进行不定期转移、贮存、处置,协助完成危险废物台账建立,以保障危废处置符合国家环境保护相关法律法规要求。危险废物包括但不限于HW03、HW08、HW12、HW29、HW31、HW49等其他废物,具体详见报价单。原则上为三年,合同一年一签一考核,价格一年一议,服务期的起止时间以合同签订生效时间为准,续签合同须经采购人根据合同期内供应商履约情况综合考核评估,若考核不合格的,采购人将有权拒绝与其续签下一年度合同。1.投标人必须严格遵守《中华人民共和国环境保护法》、《中华人民共和国固体废物污染环境防治法》《危险废物经营许可证管理办法》等国家相关法律法规规定的要求转移、贮存、处置采购人的危险废物;2.采购人将其生产经营过程中产生的危险废物进行收集与分类,安全堆码暂存在符合规范的厂区设施内,并在各类危险废物包装桶、容器上张贴危险废物标识标签,标明包装物上沾染的或包装桶、容器中含有的危险废物名称、成分(液态危废的收集、暂存、转运的桶装容器由投标人免费提供);3.对于采购人标明的品名、成分等涉及采购人商业秘密的内容,投标人工作人员必须严格保密;4.投标人应在接到采购人通知后5个工作日内,自行组织车辆到采购人指定地点将危险废物转移处置。采购人有义务为投标人装运工作提供相应的便利条件,同时投标人工作人员在采购人场所内应该遵守采购人管理制度;5.投标人所拟派的工作人员存在技术水平低、责任心差等不符合采购人条件时,采购人有权拒绝使用;6.投标人需与采购人核实运输、贮存和处置危险废物种类及数量,交接危险废物时,双方需在移交单据上签字确认,投标人需按生态环境部门要求及时准确填写危险废物转运联单,当危险废物平台出现异常时,投标人应积极协调与配合生态环境部门的相关要求,解决系统异常等问题;7.投标人需确保各项运输、贮存、处置条件和设施符合国家法律、法规对危险废物运输、贮存、处置的技术要求,确保在运输、贮存、处置过程中不产生对环境的二次污染,如投标人未能按照国家法律、法规运输、贮存、处置危险废物的,投标人需承担由此产生的法律责任、经济赔偿;8.投标人将危险废物运出采购人指定地点后,运输、贮存及处置过程中的风险责任均由投标人全部承担(若有第三方责任也由投标人自行追责),与采购人无关;9.采购人有权随时监督检查投标人的处置是否符合相关法律法规要求,投标人在危险废物运输、贮存、处置过程中管理不善、操作不当导致采购人财产损失、人员伤亡或造成其它不良影响的,需履行对采购人的赔偿责任,承担采购人合理赔偿要求;10.针对有回收利用价值的危险废物,其回收价值由投标人在本项目处置报价中予以综合考虑,再生利用收益归投标人;11.投标人应在国家执法机关检查或采购人需要时,对于采购人交投标人处置的危险废物据实出具相应的处置证明;12.投标人须确保已依法制定危险废物意外事故防范措施和应急预案,并依照当地环保部门备案要求执行;13.投标人须对本项目进行整体响应,只对其中任何一部分进行响应的都被视为无效响应。1.投标人应有完整的安全管理组织体制、保证措施,实行安全生产逐级负责制,层层落实安全生产责任,严格遵照现行国家及有关部门的法律法规,抓好安全基础工作。投标人应有专人对本项目进行管理,负责服务期间对采购人的技术指导,杜绝事故的发生;2.投标人必须认真贯彻执行采购人安全管理体系,必须坚持“安全第一,预防为主,综合治理”的方针,坚持安全的长期教育,坚持将安全理念教育和生产作业环节相结合,确保人身、设备、消防等安全;3.采购人进行监督检查时发现投标人人员违反安全管理规定,影响环保、人身、消防等安全的应给予制止,必要时停止作业,其产生的后果由投标人承担。1.采购控制限价为过期药品4.50元/公斤,废液18.00元/公斤,废机油0.00元/公斤,废灯管68.00元/公斤,废电池0.00元/公斤,打印机油墨盒4.50元/公斤,擦机油废抹布4.00元/公斤,其它废物4.15元/公斤,运输费4,500.00元/车次,各投标单位报价不得超出最高限价,若超出最高限价按无效报价处理(超出任意一个控制单价均视为无效投标);2.付款方式:合同签订后按实际产生危废过磅重量乘以成交单价据实进行结算,每次转运危废包装容器以双方确认数量为准,危废转移后凭开具的处置证明材料和合格的增值税专用发票(税率按国家标准执行)在15个工作日内一次性支付当次费用总金额的100%;3.本项目为固定单价合同,所报价格包含人工费、运输费(含过磅费、卸车费、打包费等)、容器及包装物以及工作开展过程中产生的所有费用(合同实施期间,所报价格不因市场和政策变化因素而变动)。(一)各投标单位按照我司本次采购公告内容、投标须知进行投标。(二)本次采用发送至指定邮箱的方式进行一次线上投标,报价币种为人民币。(三)网上投标时需包含以下资料,且以下资料均需加盖投标单位公章(扫描件一并打包发送至指定邮箱mtcggyb163@163.com),无公章或资料不齐全的作无效处理。注:可下载参考附件1响应文件模板格式进行编制投标响应文件,无效标条款及评审办法见附件2。(四)各投标单位可自行到现场踏勘(杨先生:13708558948)。(五)发送邮箱时主题名称统一命名为:危险废物安全处置服务采购+投标单位名称(未按主题名称发送的视为无效投标)。(二)投标截止时间:2023年12月8日10:00。(三)若中标单位提供的危险废物安全处置服务不满足采购人的要求,采购人有权要求中标单位进行整改,若整改后仍不满足要求的,采购人有权选择在此次投标报价中的其他单位作为本项目的新中标单位。(四)关于本次采购有任何疑问可咨询采购指定联系人。贵州茅台(集团)生态农业产业发展有限公司
2023年11月30日
附件1:响应文件模板













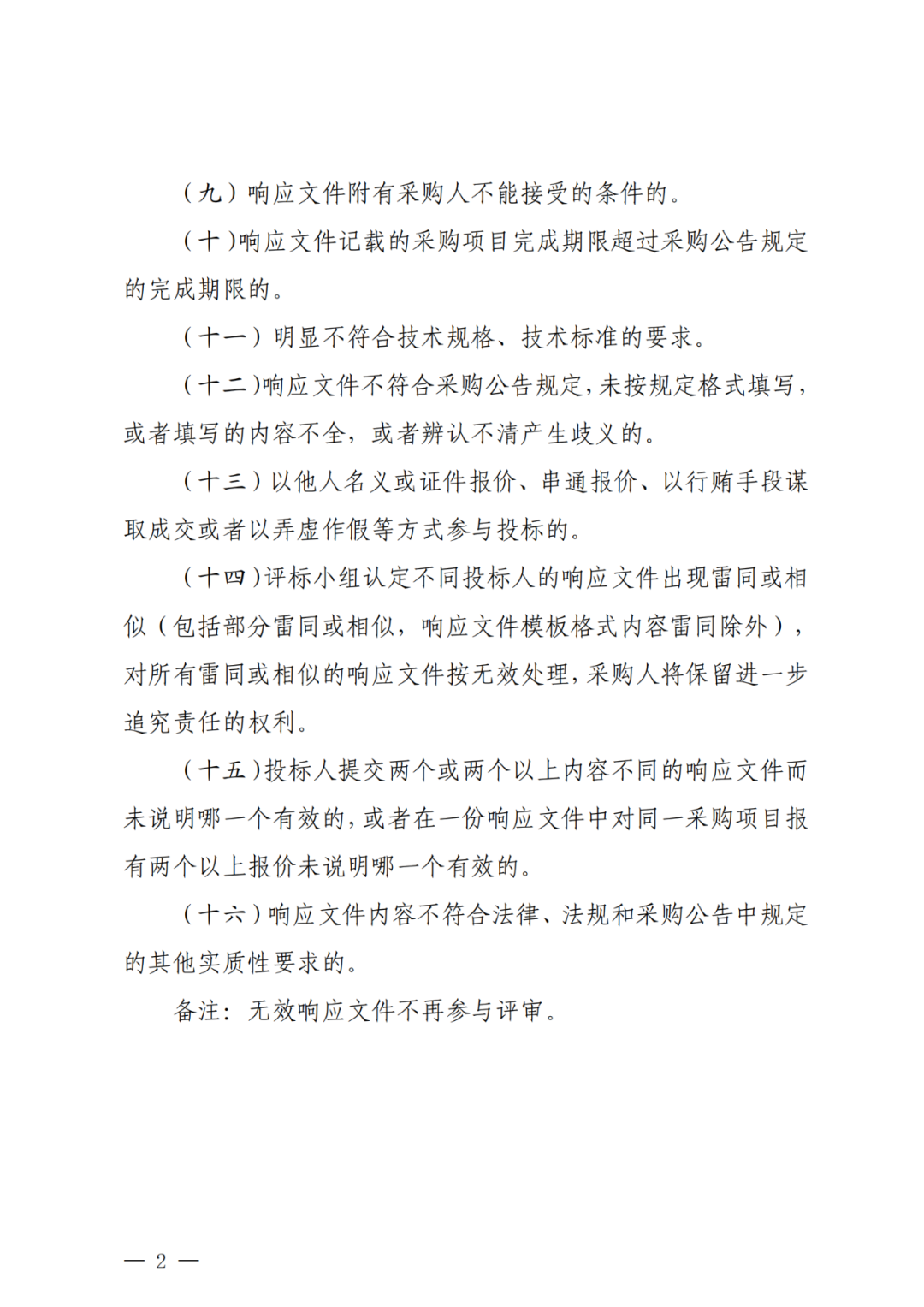
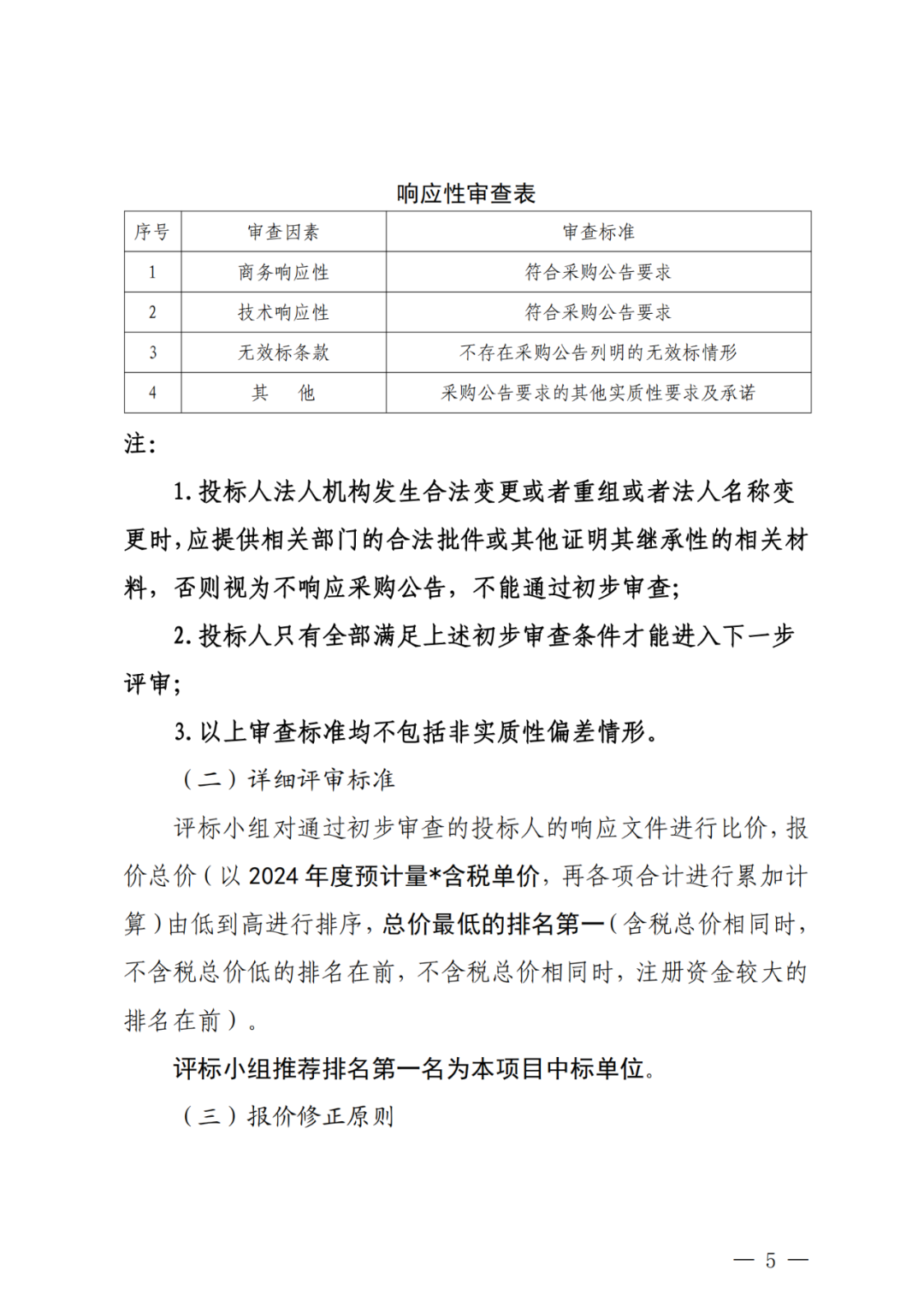
附件2:无效标条款及评审办法






