
点击蓝字 关注我们

导 言
半导体设备是半导体制造的核心支撑,根据其在半导体产品制造过程中使用环节的不同,可分为制造设备和封测设备,其中制造设备是核心设备,具有高技术壁垒、高附加值特点。
中国大陆半导体产业发展起步于1965年,发展较晚,因此在产业链各环节国际竞争力均较弱,尤其是设备环节。同时受《瓦森纳协定》限制、美国制裁升级,国内半导体供应链国产替代势在必行。
中国大陆半导体设备市场规模不断扩大,2021年中国大陆半导体设备市场销售额为296亿美元,同比增长58%,连续两年成为全球最大的半导体设备市场。同时2016-2021年中国大陆半导体设备市场年复合增长率高达30%,远高于产业链其他环节增速,增长势头强劲是半导体优质赛道。
本文研究内容重点由行业认知、行业发展背景、行业发展现状及重点领域机会研判四大板块展开。通过对半导体设备行业特征及产业链分析、行业发展背景及趋势分析、市场发展现状及国产化进程等分析,全方位、系统化了解当前国内半导体设备发展情况。同时,聚焦制造设备,对各细分领域未来发展机会做出研判。

1
半导体设备行业是半导体产业上游支撑行业,助力产品制造流程中制造和封测环节的运转。

点击图片可放大查看
2
根据在半导体产品制造过程中使用环节的不同,分为制造设备和封测设备。
概念:即在半导体产品制造过程中应用到的设备,一般分为制造设备和封测设备。

点击图片可放大查看
3
半导体设备技术壁垒高,随着半导体技术进步,不断向先进工艺制程迭代。
半导体设备研发难度大,涉及多个学科领域,由成千上万个零部件组成,同时产品验证周期较长。
“制程变小” +“硅片尺寸变大” 驱动半导体技术进步,带动半导体设备向先进工艺制程迭代。
方向一:制程越小→晶体管越小→相同面积上的元件数越多→性能越高→产品越好。
方向二:硅片直径越大→硅片面积越大→单个晶圆上芯片数量越多→效率越高→成本越低。

资料来源于《中国集成电路产业投融资研究》周子学,儒余股份整理
根据半导体产业发展规律“一代设备,一代工艺,一代产品”,半导体设备要超前半导体产品制造开发新一代产品,每更新一代工艺制程,则需更新一代更为先进的制程设备。
4
半导体设备产业链以设备零部件为支撑,以半导体设备产品为核心。

点击图片可放大查看

1
半导体产业发展起源于美国,历经半个多世纪的“三次产业转移”,已经形成了美-日-韩-中国稳定的价值链制造体系。
第一阶段(20世纪80年代开始):技术、利润含量较低的封装测试环节转移。由美国本土向日本迁移,成就了东芝、松下、日立等知名品牌。
第二阶段(20世纪90年代末期到21世纪初):制造环节转移。由美国、日本向韩国、中国台湾迁移,造就了三星、海力士、台积电、日月光等大型晶圆代工厂。
第三阶段(当前):制造环节转移。中国台湾向中国大陆迁移。

美国:
从实验室和硅谷风险投资到全球产业巨头。
集成电路产业发源地。
设计、制造、设备、软件具备领先优势。
日本:
技术研发+市场化实现迅速崛起,成就了东芝、松下、日立等知名品牌。
设备、材料领域具备全球竞争力。
韩国:
政府支持+财团逆周期投资。
两大核心企业(三星电子、SK海士力),确立存储器产业霸主。
中国台湾:
开辟代工模式,重塑全球产业链条。
台积电、日月光等大型晶圆厂,晶圆代工地位难以撼动。
中国大陆:
产业转移+客户集群优势。
全球最大消费电子出口国,最具活力的下游产业集群。
2
中国大陆半导体产业发展起步晚,在产业链各环节国际竞争力均较弱。
中国大陆半导体产业发展起步于1965年,中科院上海冶金所成功仿造出国内第一块集成电路。直到2000年,中芯国际的成立,大陆地区才打开了半导体晶圆代工走向世界舞台的步伐。

数据来源于IC Insights,儒余股份整理
3
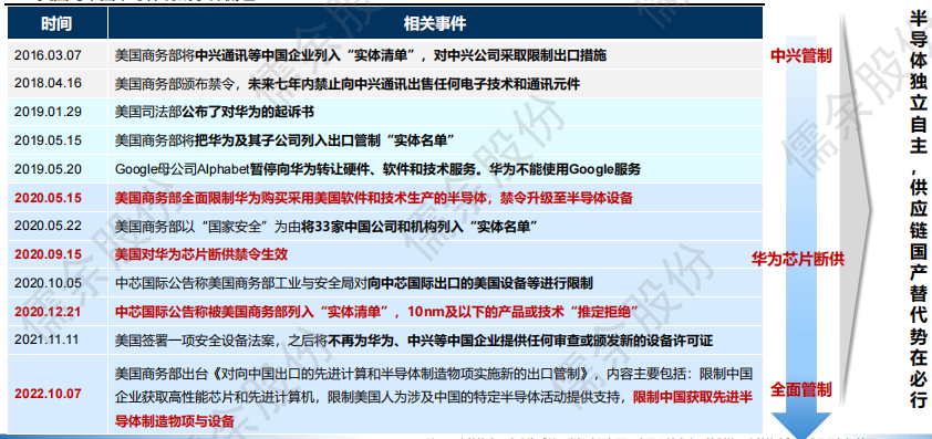
瓦森纳协定、美国对大陆半导体制裁不断升级,半导体供应链国产替代势在必行。
《瓦森纳协定》:协议一直对中国禁售最新的几代设备。目前阶段 EUV 光刻机等高端设备因《瓦森纳协定》而对中国禁售。
美国对中国半导体制裁事件梳理

点击图片可放大查看
4
聚焦设备领域,美国最新禁令主要是对14nm先进制程下的晶圆加工设备进行管制。
美国本次出口管制新规,主要是对14nm制程下先进半导体制造设备进行限制,同时禁令管控范围进一步扩大。

针对中国的先进制程设备主要新增了两条管制措施:
(1)新增ECCN 3B090编码,编码涵盖14nm先进制程下晶圆抛光、光刻、化学刻蚀、薄膜沉积等全流程的设备,其中主要是符合特定技术指标的半导体制造沉积设备。编码内的设备出口到中国需申请许可证,许可证实行推定拒绝。
(2)新增“最终用途和最终用户规则”,禁止了满足以下条件先进制程设备、零部件、元器件、软件技术的出口:
用于生产16/14nm以下制程的非平面晶体管结构逻辑芯片;
用于生产128层或以上NAND;
用于生产18nm以下制程的DRAM。
5
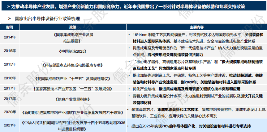
国家持续出台政策推动半导体产业发展,对设备重点工艺与技术突破高度重视。
为推动半导体产业发展,增强产业创新能力和国际竞争力,近年来我国推出了一系列针对半导体设备的鼓励和专项支持政策。
国家出台半导体设备行业政策梳理

点击图片可放大查看
6
二十大报告提出加快实现高水平科技自立自强,设备实现关键技术突破未来可期。

加快实施创新驱动发展战略,加快实现高水平科技自立自强,以国家战略需求为导向,集聚力量进行原创性引领性科技攻关,坚决打赢关键核心技术攻坚战,加快实施一批具有战略性全局性前瞻性的国家重大科技项目,增强自主创新能力。
——摘自二十大报告
在当前美国对华半导体制裁升级背景下,半导体发展成为了中国数字经济和实体经济高质量发展的掣肘,克服“卡脖子”技术迫在眉捷也势在必行。
因此根据二十大据报告指示,未来国家将会进一步加大对半导体产业的相关政策支持力度,而半导体设备是当前半导体产业发展中“卡脖子”技术的关键环节,积聚力量实现设备关键技术突破势不可挡。
7
国家大基金为大陆半导体产业发展提供资本助力,投资领域向设备方向倾斜。
国家大基金是为促进集成电路产业发展设立的,其全称是“国家集成电路产业投资基金”,目前已有两期。

点击图片可放大查看
8
综上所述,当前中国大陆半导体设备发展面临“挑战”与“机遇”并存,设备国产替代将会迎来加速发展期。

点击图片可放大查看

关注我司公众号
我们将在下一篇推文
继续分享本篇专项下部分精彩内容,
敬请期待!


END


作者:李丹
编辑:张雪、CICI
本文为儒余原创,如需转载请联系我司。
推荐阅读

儒余股份成功中标 《无锡万马村乡村振兴项目产业运营策划调研服务》项目

儒余股份成功中标《盐城经开区岷江路、峨眉山西路地块商业策划》项目

儒余股份成功中标《苏州吴中经开区尹山湖运动公园城市设计研究》项目

儒余股份顺利通过《伊尔克什坦口岸园区发展战略规划及产业规划研究》结案汇报

