
考试公告已出!
快来看看你从哪里考试吧!

考试时间
①12月3日上午9:00-12:00
②12月3日下午15:00-18:00
(各省考试专业不同,请仔细查看公告)
(请收到通知考生务必在规定时间内登录招聘平台在“用户登录->待办事项->我的消息”菜单完成确认,逾期未确认者视为自动放弃考试资格)如收到多个单位的考试通知,考生只能选择参加一个单位的笔试。相关选择一经提交,将无法更改,请慎重选择。


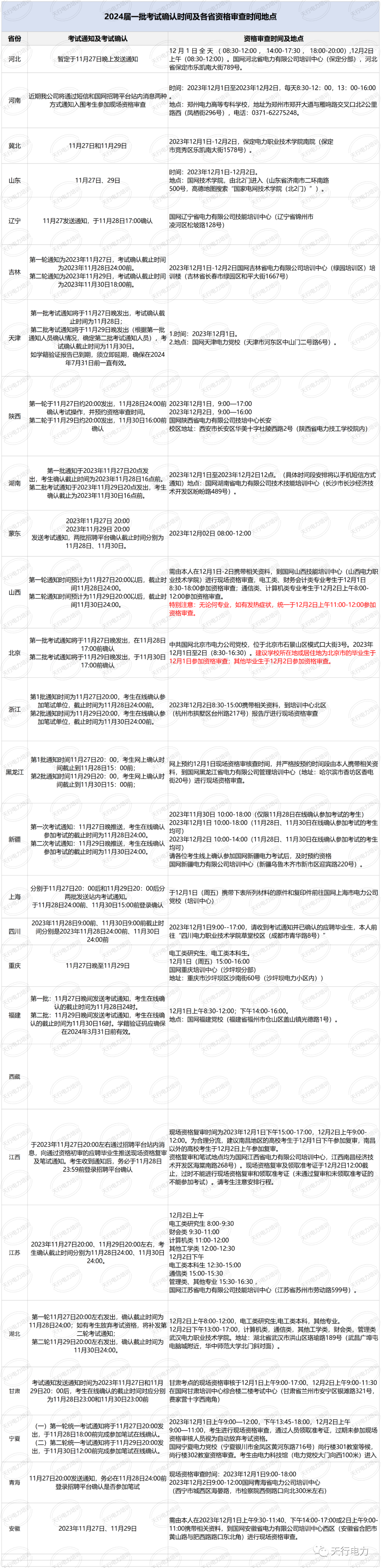
考试确认时间及各省资格审查时间地点


资格审查材料:

上海

天津


考试时间地点及面试时间地点

ps:各省资格审查所需材料、考试时间、考试地点不同,请大家以各省公告为准。


01
分阶段授课

◆ 第一阶段:带你了解面试流程,帮你合理设计形象!
◆ 第二阶段:应对多种题目变化,丰富面试答题语言,攻克各类考试形式。
◆ 第三阶段:梳理真题作答思路,看面试官示范答题。
真题及热点讲解,灵活应对不同情境。
各省面试负责人联系方式如下,有想报名面试班的同学们联系各省负责人咨询详情:

国网蒙东历年面试课程


整洁舒适的上课环境!


舒服干净的住宿环境!





