云南省农业农村厅 云南省财政厅关于印发云南省推进奶业振兴若干政策措施奖补资金申报指南的通知
各州(市)农业农村局、财政局:
根据《云南省农业农村厅 云南省财政厅关于印发云南省推进奶业振兴若干政策措施的通知》(云农牧〔2023〕13号)要求,省农业农村厅、省财政厅共同编制了《支持各地发展奶牛产业奖补申报指南》《引进国外、省外奶牛奖补申报指南》《优质饲草料收贮加工奖补申报指南》《新建奶牛养殖场奖补申报指南》《两病净化场创建奖补申报指南》《权威认证奖补申报指南》等六方面奖补资金申报指南。现印发给你们,请各州(市)相关部门加大政策宣传力度,确保符合条件的农业新型经营主体及时了解相关政策,积极申报奖补资金。
联系人及电话:
云南省农业农村厅张帅,0871-65749524
云南省财政厅朱微娜,0871-63630112
附件:
1.支持各地发展奶牛产业奖补申报指南
2.引进国外、省外奶牛奖补申报指南
3.优质饲草料收贮加工奖补申报指南
4.新建奶牛养殖场奖补申报指南
5.两病净化场创建奖补申报指南
6.权威认证奖补申报指南
云南省农业农村厅
云南省财政厅
2023年11月20日
(此件公开发布)
附件1
支持各地发展奶牛产业奖补申报指南
一、奖补范围及标准
2023—2025年,对年度牛奶产量3万吨以上(含3万吨)且新增牛奶产量(2023年以2022年为基数年,以此类推)排名全省前3位的县(市、区),省财政给予每个县(市、区)一次性奖补500万元。
二、申报材料
国家统计局云南调查总队或州(市)调查队的统计数字(数据)、奖补资金申请表。
三、申报时间
符合条件的县(市、区)农业农村局、财政局于统计部门统计数据发布后1个月内,向所在州(市)农业农村局、财政局提交书面申请。
四、申报及审核程序
州(市)农业农村局会同财政局审核汇总后,填写《支持各地发展奶牛产业奖补资金申请汇总表》(附件1-1),报省农业农村厅进行初核,省农业农村厅将初核结果提交省财政厅,省财政厅委托第三方中介机构进行复核并反馈复核意见,由省农业农村厅按规定对审核结果进行公示,公示期为5个工作日。对公示有异议的项目,由省农业农村厅会同省财政厅调查核实,不符合条件的,不予支持。
五、资金下达
经公示无异议的项目,由省农业农村厅向省财政厅提出资金请拨函,省财政厅根据资金请拨函将奖补资金下达至获得奖补的县(市、区)。
附件:1-1.支持各地发展奶牛产业奖补资金申请汇总表

附件2
引进国外、省外奶牛奖补申报指南
一、申报主体
申报主体为在省内依法经营的奶牛养殖企业或合作社。申报主体防疫、土地、环保等手续齐全,企业经营行为合法合规,财务管理制度健全,在企业诚信、产品质量安全、缴纳税等方面无不良记录。
二、补助标准
2023年1月1日—2025年12月31日期间,从国外引进符合农业农村部标准的纯种奶牛母牛,一批次超过50头的,每头一次性奖补2000元,年内单个补助对象不超过1000万元。从省外引进符合布鲁氏菌病、牛结核病防疫要求的奶牛一批次超过50头的,每头一次性奖补2000元,年内单个补助对象最高不超过1000万元。已享受中央和省级同类补助的不再重复补助。
三、申报材料
1.引进国外(省外)奶牛奖补资金申请表(附件2-1、2-2)。
2.从国外引进奶牛。需提供引牛企业(补助对象)与进口公司签订的合同,《农业农村部种用畜禽遗传资源引进申请表》《中华人民共和国农业农村部动植物种苗进(出)口审批表》《中华人民共和国海关进出口货物征免税证明》,出口国有关机构(组织)出具的出口育种证书或系谱档案,中国海关进口货物报关单,中国出入境检验检疫入境货物检验检疫证明,增值税普通发票等相关证明材料复印件。
3.从省外引进奶牛。需提供购销合同,具有《种畜禽合格证》《种畜系谱》,检疫合格证明(经省级畜禽良种推广机构登记的优良种畜,只需提供《优良种畜登记证》),票据(从企业引进需提供增值税普通发票、从农户引进需提供付款证明),奶牛引进后本年度购买保险佐证材料。
4.申请单位营业执照、法定代表人身份证复印件,申请单位在“信用中国(http://www.creditchina.gov.cn)”网站查询的信用报告、无失信被执行人记录、重大税收违法案件法定代表人记录查询截图。
5.引进时间认定。从国外引进奶牛,引进时间以入境隔离结束之日计算。从省外引进奶牛,引进时间以入场之日计算。
四、申报及审核程序
1.网上申报。符合条件的补助对象于次年3月1日—3月31日(2024年申报2023年度奖补资金,以此类推)登录“阳光云财一网通”平台提交引进奶牛奖补资金申请表,同时向所在地县级农业农村部门提交纸质材料(一式三份),网上录入的项目申报内容要与纸质材料一致。
2.县级审核。县级农业农村部门要开展现场核查,查验引进的奶牛,查看相关佐证原件,留存影像资料。对于从省外引进的奶牛,要跟踪后续购买保险和产犊情况。同时,商有关部门对申报主体及其法人近3年在社会信用、环保、产品质量安全、纳税、涉黑涉恶、诉讼等方面进行核查,申报主体存在以上方面不良记录且未整改的,取消申报资格;已整改的,须由申报主体提供所在地相关主管部门出具的整改完成证明材料。4月20日前会同县级财政部门登录“阳光云财一网通”平台同步在线审核,将符合条件的申报项目上报州(市)农业农村部门和财政部门。
3.州(市)级审核。各州(市)农业农村部门会同财政部门于4月30日前对申报项目进行审核,在“阳光云财一网通”平台提交审核意见。
4.省级审核。省农业农村厅对州(市)农业农村部门汇总申报项目开展初核,并会同相关部门或委托第三方机构对部分申报主体采取抽查的方式进行重点核实。核实完成后将项目初核情况提交省财政厅。省财政厅委托第三方对省农业农村厅提交的初核情况开展复核,并将项目复核情况反馈省农业农村厅。省农业农村厅按规定程序将项目复核情况进行公示,公示期为5个工作日。对公示有异议的项目,由省农业农村厅会同省财政厅调查核实,不符合条件的,不予支持。
五、资金拨付
经公示无异议的项目,由省农业农村厅向省财政厅提出资金请拨函,省财政厅根据资金请拨函将奖补资金下达至省农业农村厅,再由省农业农村厅直接拨付申报主体。
附件:
2-1.引进国外纯种奶牛奖补资金申请表
2-2.引进省外奶牛奖补资金申请表


附件3
优质饲草料收贮加工奖补申报指南
一、申报主体及条件
申报收贮优质青贮饲料奖补的,须为在农业农村部养殖场直联直报系统备案的省内依法经营的奶牛养殖企业(合作社);申报秸秆青(黄)贮发酵饲料奖补的,须为在农业农村部养殖场直联直报系统备案的省内依法经营的奶牛养殖企业(合作社)或在省内依法经营的专业饲草加工企业(合作社)。以上申报主体防疫、土地、环保等手续齐全,企业经营行为合法合规,财务管理制度健全,在企业诚信、产品质量安全、缴纳税等方面无不良记录。
二、补助标准
2023年1月1日—2025年12月31日期间,对奶牛养殖企业(合作社),年收贮优质青贮饲料(全株玉米、苜蓿、燕麦、小黑麦)1500吨以上的,每吨补贴60元。对奶牛养殖企业(合作社)、专业饲草加工企业,年收贮1000吨以上秸秆青(黄)贮发酵饲料的,每吨补助35元。同一年度收贮的饲草料不得重复享受财政资金奖补。对于已经获得过中央“粮改饲”项目或其他财政资金奖补的饲草料不得再次申报收贮奖补。
三、申报材料
1.优质饲草料奖补资金申请表(附件3-1)。
2.申请单位营业执照、法定代表人身份证复印件,申请单位在“信用中国(http://www.creditchina.gov.cn)”网站查询的信用报告和无失信被执行人记录、重大税收违法案件法定代表人记录查询截图。
3.奶牛养殖企业(合作社)提供动物防疫条件合格证等证明材料,专业饲草加工企业提供饲草料生产、加工必备的设施设备(如加工厂房、加工机械等)清单、图片。
4.申请企业(合作社)收储加工现场及草料照片,验收专家组现场验收、测量、称重工作照片及收储饲草料照片,饲草料收储过磅单、支付凭证等佐证资料。
四、申报及审核程序
1.网上申报。符合条件的补助对象于2023年11月30日—12月31日,2024、2025年9月30日—10月30日登录“阳光云财一网通”平台提交相对应的奖补资金申请表,同时向所在地县级农业农村部门提交纸质材料(一式三份),网上录入的项目申报内容要与纸质材料一致。
2.县级审核。县级农业农村部门要商有关部门对申报主体及其法人近3年在社会信用、环保、产品质量安全、纳税、涉黑涉恶、诉讼等方面进行核查,申报主体存在以上方面不良记录且未整改的,取消申报资格;已整改的,须由申报主体提供所在地相关主管部门出具的整改完成证明材料。并会同财政部门组织验收专家组对申请企业(合作社)收储的饲草料品种及收储量进行验收并出具验收报告,验收报告应包含收储饲草料品种、尺寸、数量、折算重量(吨)、奖补金额等内容(可多次验收累计申报,现场验收标准见附件3-2、3-3),验收完成后10日内登录“阳光云财一网通”平台同步在线审核,将符合条件的申报项目上报州(市)农业农村部门和财政部门。
3.州(市)级审核。州(市)农业农村部门会同财政部门,于县级审核完成后对申报项目的真实性和资料完整性、准确性进行审核,如有必要可到现场实地核查,出具项目审核意见,在审核完成后10日内通过“阳光云财一网通”提交审核意见。
4.省级审核。省农业农村厅根据项目申报情况,组织第三方机构或专家对项目开展初审,并将项目初审情况提交省财政厅。省财政厅委托第三方对省农业农村厅提交的初核情况开展复核,并将项目复核情况反馈省农业农村厅。由省农业农村厅将项目复核情况进行公示,公示期为5个工作日。对公示有异议的项目,由省农业农村厅会同省财政厅调查核实,不符合条件的,不予支持。
五、资金拨付
经公示无异议的项目,由省农业农村厅向省财政厅提出资金请拨函,省财政厅根据资金请拨函将奖补资金下达至省农业农村厅,再由省农业农村厅直接拨付申报主体。
附件:
3-1.优质饲草料奖补资金申请表
3-2.优质青贮饲料收储验收程序及标准
3-3.秸秆青(黄)贮发酵饲料收储验收程序及标准

附件3-2
优质青贮饲料收储验收程序及标准
一、验收程序
奶牛养殖企业(合作社)提出申请,提交相关材料。由县级农业农村部门对上报材料进行审核,并会同县级财政部门组成验收小组进行现场验收,县级初验合格后申请州(市)级验收。州(市)级复验合格后,对验收结果进行公示,公示5个工作日无异议后,按程序报上级主管部门。
二、验收标准及方法
1.现场查验。优质青贮饲料必须是全株玉米、苜蓿、燕麦、小黑麦且为当年制作青贮,其中青贮玉米必须是带穗青贮,不包括秸秆青贮、黄贮及氨化。采取用皮尺、磅秤等工具现场测量,测量青贮窖容积(长*宽*高)、测算收贮量,同时查看企业收储台账等相关档案资料是否完整、规范。
2.佐证资料。现场检查收储种类、贮存方式(窖贮、裹包青贮、塑料袋青贮)、收储地点、收储数量、企业及合作社提供的资料。检查企业种植、收贮合同、订单收购发票或收据,同时检查其真实性、准确性、完整性。
3.测算标准。
(1)窖贮。优质青贮饲料按每立方米800公斤计算。
(2)裹包青贮。因裹包打捆规格有多种,以实地称重计算单捆重量,根据单捆平均重量和总捆数计算裹包青贮收储量。
(3)塑料袋青贮。小袋以实地随机抽样5袋及以上称重计算单袋平均重量,总袋数计算袋装青贮收储量;大袋青贮不便称重的,以实地测量体积,每立方米的秸秆青贮按700公斤计算。
(4)补充说明。以现场核验数量为准,不包含现场验收前已销售或使用的部分。对外购或无法证实是否由申报主体自行制作的青贮饲料,不予验收。
(5)验收结论。验收组经过综合评议,得出验收结论并签字。
附件3-3
秸秆青(黄)贮发酵饲料收储验收程序及标准
一、验收程序
奶牛养殖企业(合作社)或专业饲草加工企业提出申请,提交相关材料。由县级农业农村部门对上报材料进行审核,并会同县级财政部门组成验收小组进行现场验收,县级初验合格后申请州(市)级验收。州(市)级复验合格后,对验收结果进行公示,公示5个工作日无异议后,按程序报上级主管部门。
二、验收标准及方法
1.现场查验。秸秆青贮发酵饲料是指青秸秆经过青贮发酵处理的饲料;秸秆黄贮发酵饲料是指干燥秸秆经过发酵处理的饲料。秸秆包括:玉米秸秆、甜高粱秸秆、蚕豆秸秆、巨菌草等多种作物秸秆和低品质饲草。现场采取用皮尺、磅秤等工具现场测量,测量青贮窖容积(长*宽*高)、测算收贮量,同时查看企业收储台账等相关档案资料是否完整、规范。
2.佐证资料。现场检查收储种类、贮存方式(窖贮、裹包、袋贮)、收储地点、收储数量、企业及合作社提供的资料,专业饲草加工企业还需查验是否具备相应的加工设备(如饲草收割、粉碎、裹包青贮机器等)。检查企业种植、订单收购合同、发票或收据,同时检查其真实性,准确性,完整性。
3.测算标准。
(1)窖贮。秸秆青贮按每立方米800公斤计算,秸秆黄贮按每立方米450公斤计算。
(2)裹包收贮。因裹包打捆规格有多种,以实地称重计算单捆重量,根据单捆平均重量和总捆数计算裹包青贮收储量。
(3)塑料袋收贮。小袋以实地随机抽样5袋及以上称重计算单袋平均重量,总袋数计算袋装青贮收储量;大袋青贮不便称重的,以实地测量体积,每立方米的秸秆青贮按700公斤计算。
(4)补充说明。以现场核验数量为准,不包含现场验收前已销售或使用的部分。对外购或无法证实是否由申报主体自行制作的秸秆青(黄)贮发酵饲料,不予验收。
(5)验收结论。验收组经过综合评议,得出验收结论并签字。
附件4
新建奶牛养殖场奖补申报指南
一、申报主体及条件
依法登记注册、具有独立法人资格且在省内依法经营的企业(单位)或农民专业合作社。申报主体防疫、土地、环保等手续齐全,企业经营行为合法合规,财务管理制度健全,在企业诚信、产品质量安全、缴纳税等方面无不良记录。
二、奖补范围及标准
采取“先建后补”方式,对2023年1月1日—2025年12月31日期间完成新建设计存栏1000头以上(含1000头)的奶牛养殖场,实际存栏达到设计存栏60%以上,按照每个卧床2000元给予补助,单个项目不超过1000万元。奖补资金用于动物防疫、粪污处理、养殖环境控制、自动饲喂等设施建设。
三、申报材料
1.新建奶牛养殖场奖补资金申请表(附件4-1)。
2.申请单位营业执照、法定代表人身份证复印件,申请单位在“信用中国(www.creditchina.gov.cn)”网站查询的信用报告和无失信被执行人记录、重大税收违法案件当事人记录查询截图或相关证明材料。
3.奶牛养殖场动物防疫条件合格证、设施农用地备案、环境评估批复、林地征占批复(涉及林地征占的须提供)等批复手续证明文件材料,项目建设开具的发票、银行对公转账凭证。
4.县级专家组提供的养殖场现场评估报告,内容应包括设计存栏量、实际存栏量,项目总投资及建设情况等,并对存栏数据的真实性负责。
四、申报及审核程序
1.网上申报。符合条件的企业(单位)、农民专业合作社按属地管理和自愿申报的原则,于次年3月10日—4月10日(2024年申报2023年度奖补资金,以此类推)登录“阳光云财一网通”平台提交上一年度内建成的奶牛标准化养殖场建设奖补资金申请,同时按要求向申报主体所在地县级农业农村部门提交纸质材料,网上录入的项目申报内容与纸质材料填报内容一致。
2.县级审核。县级农业农村部门要商有关部门对申报主体及其法人近3年在社会信用、环保、产品质量安全、纳税、涉黑涉恶、诉讼等方面进行核查,申报主体存在以上方面不良记录且未整改的,取消申报资格;已整改的,须由申报主体提供所在地相关主管部门出具的整改完成证明材料。并会同财政部门在收到申请后的30日内组织专家对申报项目进行验收,验收后登录“阳光云财一网通”平台同步在线审核,将符合条件的申报项目上报州(市)农业农村部门和财政部门。
3.州(市)级审核。州(市)农业农村部门会同财政部门,在县级审核通过后10日内,对企业项目的合法性、合规性、真实性和资料完整性、准确性进行审核,如有必要可到项目建设现场实地核查,出具项目审核意见,并登录“阳光云财一网通”平台同步在线审核。
4.省级审核。省农业农村厅根据项目申报情况,组织第三方中介机构或专家对项目开展初核,并将项目初核情况提交省财政厅。省财政厅委托第三方对省农业农村厅提交的初核情况开展复核,并将项目复核情况反馈省农业农村厅。由省农业农村厅将项目复核情况进行公示,公示期为5个工作日。对公示有异议的项目,由省农业农村厅会同省财政厅调查核实,不符合条件的,不予支持。
五、资金拨付
经公示无异议的项目,由省农业农村厅向省财政厅提出资金请拨函,省财政厅根据资金请拨函将奖补资金下达至省农业农村厅,再由省农业农村厅直接拨付申报主体。
附件:4-1.新建奶牛养殖场奖补资金申请表


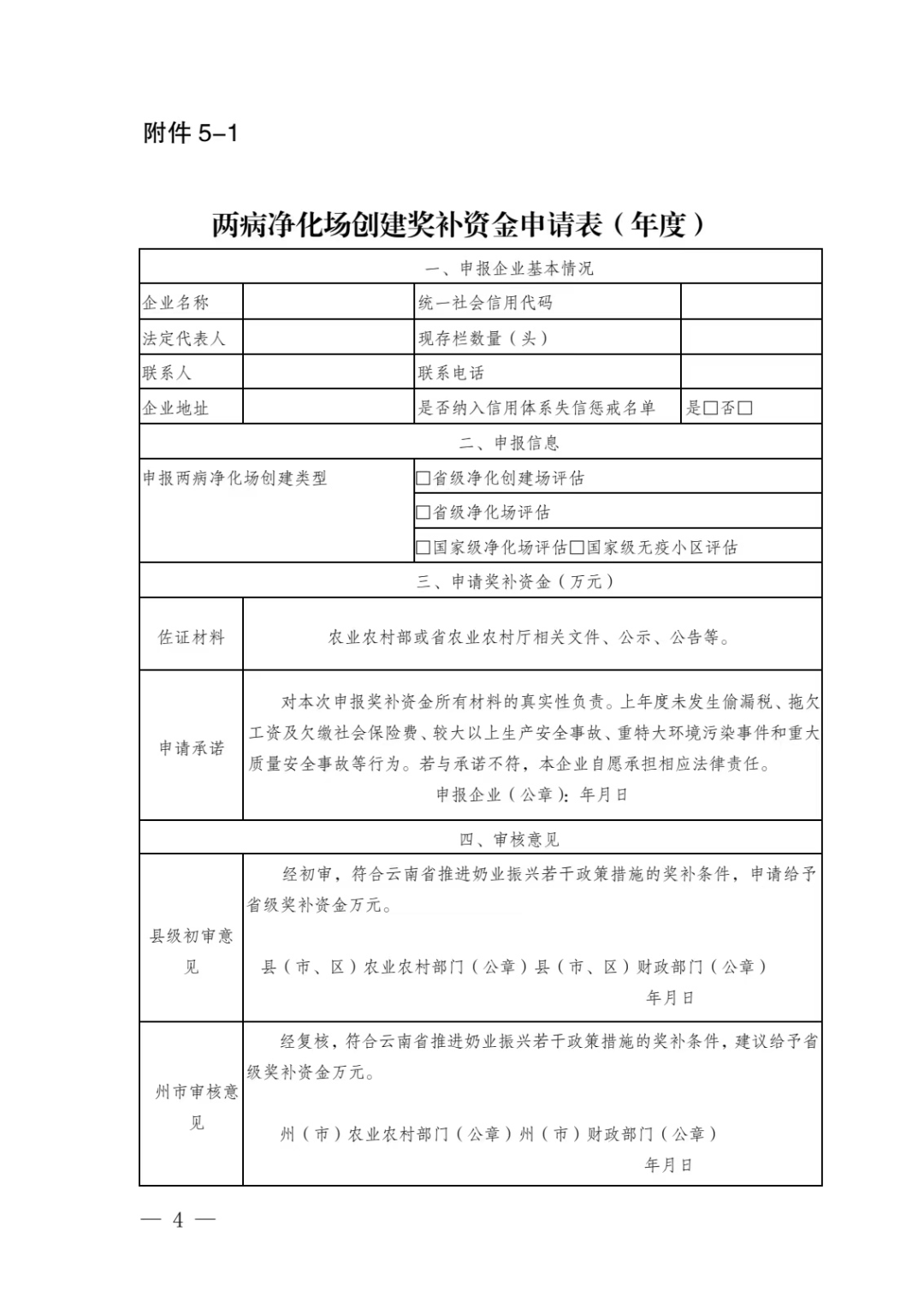
附件5
两病净化场创建奖补申报指南
一、申报主体
依法登记注册,具有独立法人资格,符合我省动物疫病防疫政策,在农业农村部直联直报系统已备案的省内依法经营的奶牛养殖企业(合作社)。申报主体防疫、土地、环保等手续齐全,企业经营行为合法合规,财务管理制度健全,在企业诚信、产品质量安全、缴纳税等方面无不良记录。
二、补助范围及标准
2023年1月1日—2025年12月31日期间,通过布鲁氏菌病或牛结核病省级净化创建场评估的奶牛养殖场奖励20万元,通过省级净化场评估的奶牛养殖场奖励30万元,通过国家级净化场或国家级无疫小区评估的奶牛养殖场奖励50万元。以上3类两病净化场创建奖补只适用于首次通过。
三、申报材料
1.两病净化场创建奖补资金申请表(附件5-1)。
2.动物防疫条件合格证复印件。
3.申报主体的营业执照、税务登记证、统一社会信用代码、法定代表人身份证等复印件。
4.申报主体通过两病净化场创建或评估的证明材料。
5.申请企业在“信用中国(www.creditchina.gov.cn)”网站查询的信用报告和无失信被执行人记录、重大税收违法案件当事人记录查询截图或相关部门证明材料。
四、申报和审核程序
1.网上申报。符合条件的企业(合作社)按属地管理、自愿申报的原则,于当年10月1日—10月30日(2023年可延后至12月10日)登录“阳光云财一网通”平台提交两病净化场创建奖补申请,同时向所在的县级农业农村部门提交纸质材料(一式三份),网上录入的项目申报内容要与纸质材料内容一致。
2.县级审核。县级农业农村部门要商有关部门对申报主体及其法人近3年在社会信用、环保、产品质量安全、纳税、涉黑涉恶、诉讼等方面进行核查,申报主体存在以上方面不良记录且未整改的,取消申报资格;已整改的,须由申报主体提供所在地相关主管部门出具的整改完成证明材料。并会同财政部门对两病净化场创建奖补申报项目进行审核,于当年12月1日前(2023年可延后至12月20日前)登录“阳光云财一网通”平台同步在线审核,将符合条件的申报项目上报州(市)农业农村部门和财政部门。
3.州(市)级审核。州(市)农业农村部门会同财政部门于当年12月10日前(2023年可延后至12月30日前)对申报项目进行审核,在“阳光云财一网通”平台提交审核意见。
4.省级审核。省农业农村厅对州(市)农业农村部门汇总申报项目开展初核,会同相关部门或委托第三方机构对部分申报主体采取抽查的方式进行重点核实。核实完成后将项目初核情况提交省财政厅。省财政厅委托第三方对省农业农村厅提交的初核情况开展复核,并将项目复核情况反馈省农业农村厅。省农业农村厅按规定程序将项目复核情况进行公示,公示期为5个工作日。对公示有异议的项目,由省农业农村厅会同省财政厅调查核实,不符合条件的,不予支持。
五、资金拨付
经公示无异议的项目,由省农业农村厅向省财政厅提出资金请拨函,省财政厅根据资金请拨函将奖补资金下达至省农业农村厅,再由省农业农村厅直接拨付申报主体。
附件:5-1.两病净化场创建奖补资金申请表

附件6
权威认证奖补申报指南
一、申报主体
依法登记注册,具有独立法人资格,在省内依法经营且从事奶牛养殖、乳制品生产加工的企业(单位)、农民专业合作社等新型农业经营主体。申报主体防疫、土地、环保等手续齐全,企业经营行为合法合规,财务管理制度健全,在企业诚信、产品质量安全、缴纳税等方面无不良记录。
二、申报范围及补助标准
1.申报范围。2023年1月1日—2025年12月31日期间,首次通过GLOBAL GAP认证或国家奶业科技创新联盟“优质乳工程示范牧场”认证的奶牛养殖场,获得中国绿色食品发展中心绿色食品认证或国内具有有机产品认证资质的机构认证的有机产品认证,且证书在有效期范围内的乳制品(转换期产品除外)。
2.补助标准。对符合条件的牧场(产品),每个给予一次性奖励5万元,续展或再次认证同一牧场(产品)不予奖补。
3.申报条件。
(1)符合支持范围的新型农业经营主体。
(2)申报主体所提供的认证证书持有人名称需与申报主体保持一致。
(3)申报主体依法经营,在信用、环保、产品质量安全、纳税等方面无不良记录。
三、申报材料
1.权威认证申报奖补资金申报表(附件6-1)。
2.证明材料。
(1)申报主体(单位)的营业执照、税务登记证等副本复印件。
(2)认证证书。提供有效期内的GLOBAL GAP认证、“优质乳工程示范牧场”认证、绿色食品、有机产品认证证书(有机转换证书除外)证书复印件。
(3)申报主体在“信用中国(www.creditchina.gov.cn)”查询的信用报告。
(4)近一年内州(市)级或省级以上有资质的检测机构按绿色食品或有机产品标准全项检测的合格产品检验报告。
(5)其他材料。包括但不限于生产销售贴标产品的生产记录、销售合同、财务记录、有关图片等。
四、申报和审核程序
1.网上申报。符合申报条件的主体,按照指南和网上申报要求,于当年10月31日—11月30日前(2023年可延后至12月10日)登录“阳光云财一网通”平台提交权威认证奖补申请,同时向所在地县级农业农村部门提交纸质材料(一式三份),网上录入的项目申报内容要与纸质材料内容一致。
2.县级审核。县级农业农村部门要商有关部门对申报主体及其法人近3年在社会信用、环保、产品质量安全、纳税、涉黑涉恶、诉讼等方面进行核查,申报主体存在以上方面不良记录且未整改的,取消申报资格;已整改的,须由申报主体提供所在地相关主管部门出具的整改完成证明材料。并会同财政部门对两病净化场创建奖补申报项目进行审核把关,于当年12月10日前(2023年可延后至12月20日)登录“阳光云财一网通”平台同步在线审核,将符合条件的申报项目上报州(市)农业农村部门和财政部门。
3.州(市)级审核。各州(市)农业农村部门会同财政部门于当年12月20日前(2023年可延后至12月30日)对申报项目进行审核,在“阳光云财一网通”平台提交审核意见。
4.省级审核。省农业农村厅对州(市)农业农村部门汇总申报项目开展初核,并会同市场监管部门或委托第三方机构对部分申报主体采取抽查的方式进行重点核实。核实完成后将项目初核情况提交省财政厅。省财政厅委托第三方机构对省农业农村厅提交的初核情况开展复核,并将项目复核情况反馈省农业农村厅。由省农业农村厅按规定程序将项目复核情况进行公示,公示期为5个工作日。对公示有异议的项目,由省农业农村厅会同省财政厅调查核实,不符合条件的,不予支持。
五、资金拨付
经公示无异议的项目,由省农业农村厅向省财政厅提出资金请拨函,省财政厅根据资金请拨函将奖补资金下达至省农业农村厅,再由省农业农村厅直接拨付申报主体。
附件:6-1.权威认证申报奖补资金申请表

(来源:云南省农业农村厅)
