
LiveReport大数据
|港美IPO投研专家|
白酒在中国有着悠久的消费历史和文化传统。近年来,随着消费者对品质和口感的追求不断提高,白酒行业也在不断创新和发展。特别是在高端市场领域,白酒的需求量不断增加,也吸引了越来越多的消费者。同时,随着中国经济的不断发展和消费升级,白酒行业也在逐步走向品牌化和集中化,企业之间的竞争也日趋激烈。此外,商用车能耗量大、污染排放量高,是落实“双碳”战略的关键一环。在“双碳”战略的推动下,新能源商用车潜藏巨大商机。
啤酒是现代社会中的一种普及化、大众化的饮料,在中国也有着广泛的消费群体。随着消费者对品质和口感的追求不断提高,啤酒行业也在不断创新和发展。特别是在夏季,啤酒的消费量会有明显的增长。同时,随着中国市场对外开放程度的不断提高,国际品牌的啤酒也在逐步进入中国市场,也给国内啤酒企业带来了竞争压力。
在中国市场,现制饮品的需求量也非常大,特别是在年轻人中有着广泛的消费群体。随着消费者对健康和生活品质的追求不断提高,以现磨咖啡和现制茶饮为代表的现制饮品行业也在逐步走向健康化、营养化和功能化。同时,随着国内市场的不断扩大和消费升级,行业中各品牌的竞争愈加激烈,各大现制饮品品牌在加强供应链建设、打造差异化的竞争优势方面寻求破局之道。
基于对现制饮品的关注,11月22日,头豹研究院发布2023年白酒、啤酒、现制饮品行业的研究成果,挖掘其中潜在的投资机会,以下为第一手直播回顾,期待与您共同探讨。
2023年中国啤酒与白酒市场发展动向洞察
同雯颢
头豹研究院消费行业高级分析师
● 白酒行业
近年来,白酒行业得到了快速发展,市场规模不断扩大,竞争也日趋激烈。尤其是在高端白酒市场,品牌、品质和文化的竞争成为关键。因此,对于投资者来说,把握住白酒市场的整体趋势和高端市场的竞争格局至关重要。
在这个背景下,白酒市场呈现出多元化的投资机会。从行业的角度来看,白酒行业的发展推动了供应链的完善和升级,为投资者提供了更多的合作与投资机会。同时,在子行业中,如啤酒、软饮料等领域也有不少投资机会。这些子行业在历史发展过程中经历了起起伏伏,但随着消费者需求的不断变化和市场环境的调整,它们也展现出了新的增长潜力。
啤酒行业目前发展现状呈现出市场规模庞大、品牌竞争激烈、市场结构变化、产业链完善、国际化扩张和可持续发展等特征。随着消费观念的转变和健康需求的增加,高端啤酒市场逐渐崛起,消费者对产品的品质和口感要求更高。同时,中国啤酒企业正积极推动产业链整合和升级,提高资源利用效率,减少排放,推动循环经济,实现可持续发展。虽然面临一些挑战,但啤酒行业仍具有较大的市场前景和发展潜力,为投资者提供了更多的投资机会。
然而,面对投资机会,也需要谨慎对待。在选择投资目标时,需要关注企业的基本面、市场前景以及风险控制等因素。同时,还需要密切关注政策、经济环境、消费者需求等变化,如此一来才能真正把握住未来投资市场的机会。
首先,来看股票市场。上周,沪深300的市盈率值为11.23,非白酒食品饮料的市盈率值为24.23,白酒的市盈率值为26.80。白酒行业的市盈率较高,并且明显高于沪深300的市盈率,这表示市场整体对于白酒行业的估值相对较高,投资者对该行业未来的业绩或者增长前景的预期较高,从而更愿意投入更多资金。从整体来看,市场整体估值偏低,但非白酒食品饮料和白酒行业的估值偏高;子行业中啤酒、调味品、乳制品等行业的投资风险较大,而白酒、软饮料等行业的投资回报相对较高。

在股票市场,白酒行业的表现强势,啤酒行业存在一定风险。从产量上来看,中国白酒中酱酒产值持续攀升,从2018年的735亿元上涨至2022年的1,526亿元,年复合增长率为20%。酱酒延续扩容趋势,中长期盈利确定性强。这一趋势不仅反映了消费者对于高品质、口感独特的白酒产品的追求,也体现了酱酒企业在品牌建设、品质提升、市场拓展等方面的努力。首先,酱酒的扩容趋势源于其独特的口感和品质。酱酒以其浓郁的酱香、醇厚的口感、丰富的层次感而备受消费者青睐。在生产过程中,酱酒采用高温制曲、多次发酵、长期贮藏等独特工艺,使得其口感更加丰富、品质更加卓越。同时,酱酒在酿造过程中对于原料、水源、工艺等方面的严格要求,也进一步提升了其品质和口感。其次,随着消费者对于白酒品质和口感的追求不断提升,酱酒以其独特的风格和品味满足了消费者的需求。酱酒企业在品牌建设、品质提升、市场拓展等方面的努力,也进一步推动了酱酒市场的繁荣。许多酱酒企业注重产品研发、创新,不断提升产品的品质和口感,同时也加强了品牌营销和推广,提高了消费者对于酱酒品牌的认知度和忠诚度。
此外,酱酒市场的扩容趋势也得到了行业的支持和认可。各级政府对于白酒产业的发展给予了大力支持,为酱酒企业的发展提供了良好的政策环境。同时,行业协会、媒体等也积极推动酱酒产业的发展,为消费者提供了更多优质的酱酒产品和服务。
白酒行业中酱酒将会是未来的一个投资点。除此之外,食品饮料中的啤酒产量也在今年内不断攀升,今年10月份累计产量已经达到3,180.4万千升,和去年10月份累计产量水平几乎持平,啤酒行业近几年内发展较为稳定。中国啤酒行业的发展现状呈现出一些趋势和变化。首先,行业供给量在持续下跌,但已经逐渐止住跌势,产量逐渐回升。这可能与行业整合、企业效率提升以及市场需求变化等因素有关。其次,啤酒行业的产业链上游为大麦芽、小麦芽、啤酒花、淀粉、酵母、酿造用水等原材料以及各种辅助原料和食品添加剂。中游为啤酒制造厂商,中国从二十世纪初开始酿造啤酒,经过一百多年的发展,我国啤酒种类繁多。下游为商超、电商等销售渠道。此外,精酿啤酒市场呈现出快速增长的趋势,吸引了越来越多的消费者。同时,高端啤酒市场也逐渐崛起,消费者对啤酒品质和口感的追求不断提高。另外,中国啤酒企业开始关注环保和可持续发展,采取更多的环保措施和节能技术,以降低生产过程中的环境污染和资源浪费。总的来说,中国啤酒行业的发展现状呈现出结构调整、品质提升、环保和可持续发展等趋势。同时,行业竞争激烈,企业需要不断提升产品品质和服务水平,以满足市场需求。
那么在白酒和啤酒行业都呈现一片向好的趋势之下,还需要结合市场发展现状,去考虑投资的具体决策。

白酒行业的产销增长,头部企业优势强劲,行业整体趋于品质化方向发展。中国白酒销量和产量逐年下降,到2022年,中国白酒销量仅为657.8万千升,产量为671.2万千升,白酒销量变化比率为-6.5%;同时白酒整体的产销比基本维持在98%左右。目前,我国白酒行业形成了以遵义、宜宾、宿迁、泸州、吕梁、亳州六大产区为主的产业结构,六大产区白酒产销量占白酒产业的一半,利润达八成以上,名酒企业时常成为所在地区财政的主要贡献者之一。在政策激励情况下,中国白酒行业整体从产业链集中向产区集中方向发展。
从规模以上酒企销售情况来看,中国白酒的销售收入在2022年达到6,626.5亿元,利润为2,201.7亿元,呈现出逐年攀升的趋势。尽管中国白酒产量和销量不断下降,中国规模以上酒企的利润和销售额水平不断上涨,其中主要原因在于消费者对高价位白酒的需求增加,体现出白酒消费的品质化趋势。2022年中国白酒规模以上企业共亏损18.8亿元,截止2022年,中国白酒规模以上企业一共963家,亏损面为17.55%。尽管白酒行业整体持续盈利,但是白酒行业的亏损面数值也不断上涨,行业中仅有部分头部企业持续盈利,多数企业依旧面临改革调整。

从白酒的市场规模数据上看,中国白酒行业市场规模从2018年起稳定上涨,从5,364亿元增长到2022年6,211亿元,年复合增长率为3.7%。中国白酒行业预计至2027年市场规模将会增长至8,236亿元,未来五年的年复合增长率预计为5.8%。
中国白酒是弱周期行业,行业发展的早期主要受宏观经济周期影响,发展后期则主要受人均财富分配和消费升级影响。从供给侧来看,中国白酒产出量偏低,但是其中高端和次高端白酒的产量增加,这导致白酒行业的需求整体呈现出品质化、高端化趋势。从需求侧来看,白酒的消费人群集中在35-50岁之间,依照中国人口统计数据,由于人口出生率不断下降,该部分群体数量在未来将会缓慢下降。对比供给侧和需求侧的现状,未来白酒行业整体将呈现供需增速同比缓慢下降的状态,但是考虑到白酒单价不断上涨,预计未来五年内白酒市场规模的增长幅度和前五年基本相近。
从年复合增长率(CAGR)来看,酱香型白酒从2018年至2022年之间CAGR为24.7%,而白酒行业整体市场规模仅为3.7%。酱酒市场近年的增长速度非常快,其中原因主要在于:
一是,酱香型白酒酿造工艺复杂,其酒质更绿色纯天然、无添加,消费者的认可度偏高;
二是,酱酒的产原地资源稀缺,全国仅有三个酱酒生产基地,但是光是茅台镇产出就占比87%,整个茅台镇所能够承载的酱酒产能仅有60万吨,意味着酱酒资源并不是无限的;
三是,酱香型白酒的口感相比较浓香和清香等白酒而言更为优质,随着消费水平不断攀升,消费者也就更愿意消费口感更好的酱香型白酒。在这些原因主导下,近五年内酱香型白酒的市场份额从2018年的15%上升至2022年的32%,其中,有约5%的浓香型白酒的市场份额被酱香型白酒所占据。随着未来消费升级和酱酒产能的不断扩张,酱酒市场规模有望不断上升。

中国白酒市场规模增长,而中国白酒行业中的制造商数量逐年增长,但自从疫情之后,企业数量的增长幅度逐年在下降。中国白酒企业在2016年注册数量出现顶峰之后,企业新注册数量不断下降,且注册企业中多数为制造企业,其次是白酒的零售企业。中国白酒行业中的制造商数量逐年增长,但自从疫情之后,企业数量的增长幅度逐年在下降,行业中多数企业处于资源整合和改革的阶段。
从中国白酒注册企业的规模数据来看,多数企业的注册规模低于100万元人民币,从整体来看,中国白酒企业注册资本在500万以下的企业超过80%,注册资本在1,000万以上的企业约为10%。
并且,中国白酒企业的地域性特征较为明显,其中主要集中在四川、贵州和山东地区,从数据来看,四川酒业企业的集中度最高,占全国酒业企业数量的20.7%。酒企地域集中度如此之高的原因在于:一是,酒的酿造过程需要特殊的天然环境,四川和贵州的气候条件适合酿酒,因此多数企业会选择在四川和贵州地区建设工厂;二是,中国白酒企业多数是地方性的企业,常年深耕于某一个地区的消费市场,因此大范围的推广较为困难。
中国白酒市场主要呈现较为集中,且存在明显的地域特征的局面。接下来来看具体的竞争格局情况。中国白酒市场的竞争格局较为集中,头部两家企业的市占率为31.8%,并且未来头部企业仍很难被逾越。中国白酒第一梯队的企业包括贵州茅台和五粮液,市占率总和为31.8%;第二梯队企业包括洋河股份、山西汾酒和古井贡酒,市占率总和为12.9%;第三梯队企业包括顺鑫农业、今世缘、舍得酒业、迎驾贡酒、口子窖、水井坊、老白干酒等。
中国白酒行业的竞争集中度不断提升,行业CR5从2018年的32.1%上涨至目前的44.9%,实现五年间的持续增长。疫情爆发后,中国白酒部分企业利润承压,白酒行业因此加速分化,行业CR5在2020年至2021年出现较大的增长。但对比国外不同烈酒行业的集中度,中国白酒市场集中度有进一步提升的空间。2022年,我国白酒市场CR5为44.9%,韩国高达 91%,日本、美国以及全球平均CR5均在45%以上。未来中国白酒市场的集中度有望不断提升,市场分化程度不断加剧。
另外,中国白酒市场中优秀企业的竞争优势越来越明显,白酒龙头企业发展稳步增长。头部白酒企业的优势基本围绕在产品品质、品牌力运营和渠道部署上,中部和尾部企业则很难直接和头部企业竞争,因此多数中部和尾部企业纷纷采取差异化竞争战略。

从白酒产品类型来看,中国白酒企业白酒产品类型多样,形成了多元化产品竞争体系。中国白酒行业竞争格局依照企业的营收水平维度划分,分别是五百亿级及以上规模、五百亿以下百亿及以上规模、百亿以下十亿及以上规模、十亿以下规模,一共可以划分成四个梯队。
白酒行业的上市企业中,贵州茅台和五粮液的白酒业务布局最广、营业收入最高,是中国白酒行业中的第一梯队龙头企业。
第二梯队企业包括洋河股份、山西汾酒、泸州老窖、古井贡酒、顺鑫农业等,第三梯队的代表企业有舍得酒业、迎驾贡酒、口子窖、上海贵酒等。
第一梯队到第二梯队的酒业企业多数都是全国布局的白酒品牌,但第三梯队及以下企业中多数为区域性的地方企业,这类企业的发展局限性在于渠道拓展能力上,尽管客群的区域粘性很强,但是区域外客群获取成本较大。
当将白酒划分成浓香和酱香,两个主要的白酒类别时。中国浓香白酒的市场竞争格局呈现出较均衡竞争的局面,并且浓香型白酒赛道中的上市企业众多。第一梯队企业处于浓香酒行业领先的位置,布局高端价格带,企业重点瞄准在高端、次高端市场。第二、三梯队主要布局次高端价格带且多为区域性酒企,该类型酒企的产品受众有限,发展较为局限。其他酒企主要是三四线酒企,代表品牌有金徽酒、迎驾贡酒、舍得酒业等,营收规模较低,仅在几个区域市场进行重点布局。
中国酱酒竞争格局呈现“一超多强”的局面,市场中充斥大量的小规模酒企业。由于在信息高度碎片化的情况下打造出高端品牌的难度非常大,因此未来很难有机会诞生大量有强实力的新玩家。目前,茅台作为超高端酒企独占酱酒细分赛道的鳌头,并且未来很难被逾越。从茅台供给侧看,强大品牌力叠加严格品控下的高品质,以及稀缺的基酒产能,奠定了其在超高端价格带难以撼动的优势地位。酱酒龙头企业茅台持续抬高价格,酱酒的第二梯队企业也借助价格上涨的势头通过差异化的战略打造新型的轻奢品牌,同时推出新轻奢大单品。酱酒赛道中的小企业主要集中在中低端白酒的市场中,重点瞄准自饮需求,并且向宴请场合渗透。

白酒的消费场景从自饮向宴请场合渗透,宴请场合对白酒本身的品质要求较高,白酒的高品质化发展趋势越发明显。
当下中国白酒产品结构和消费者结构呈现出明显的两极分化,追求高端白酒产品的消费者愿意支付更多的产品溢价购买好产品。从被调查消费者数据来看,尽管消费价格更高的白酒产品的消费者占比较低,但是其中78%的追求高端白酒产品消费者对白酒产品的高端化需求将不断增长。白酒行业高端化趋势的底层逻辑在于消费者收入提高,生活水平提升,消费者开始更关注健康、品质生活,这也促使白酒行业将真正回归重视于它的产品本质,“产品为先”将是白酒行业未来发展的主旋律。
同时,当下不同档位价格白酒的销售额和销售量呈现出“沙漏状”。从销售量来看,主要销售量集中在100元以下,占比达到91.1%。但从销售额规模来看,100元以下、800元以上和100-300元价格的产品市占率占比分别为36.6%、25.7%、25.7%。白酒“沙漏”特征的本质是价格持续提升及消费场景分化,中低端白酒保障白酒行业的基本消费量,高端消费则以投资收藏和高端商务需求为主,高端白酒消费代表了白酒消费规模的发展空间。次高端白酒消费市场的增长空间依旧较大,次高端白酒市场的龙头企业发展速度较快。

近几年来,中国酱香型白酒需求攀升,大小酱酒企纷纷扩产,酱酒品类产量有望持续增长,酱香型白酒的市占率或将进一步攀升,中国白酒行业产品不断向酱酒类别上发展。行业内外资本入场,加码酱酒发展。酱酒行业的高回报率吸引了一批业内外资本进驻茅台镇,金东集团、天士力集团、巨人集团等产业资本斥资布局酱酒产业,加之贵州酱酒集团和仁怀酒投等国有资本集中注入,将带动酱香长期高效发展。同时,大小酱酒企业纷纷扩产,酱酒品类产量将增长。中国白酒行业中的酱酒企业纷纷在2022年至2023年之间制定了酱香型白酒扩产计划,其中企业包括贵州茅台、习酒、郎酒、国台酒业、金沙酒业、贵州珍酒和金沙古酒等,产能扩建平均在5万吨至10万吨之间,粗略预计在十四五规划年末酱香型白酒的扩建产能将会在120万吨左右,实现产能为当下的两倍左右。未来酱香型白酒的市占率将进一步增长。

当下消费者不断年轻化,白酒行业中也不例外,白酒消费者也不断年轻化。尽管中国白酒消费者是存在典型的年龄圈层集中特点,但是当下的白酒消费者存在年轻化的趋势。中国白酒的主要消费人群年龄出现更替变化。当消费者的年龄不断增长,工作经验不断得到积累,85年至94年出生的人群开始成为社会的中流砥柱之后,随着该年龄段消费者不断成熟,白酒的主要消费群体也开始从85年前出生的人开始变成85年至94年出生的人。人群占比34%。在对未来一年白酒消费意愿调查中,85后消费者的白酒消费意愿普遍更强。当85后消费者的年龄不断增长之后,白酒消费需求和消费量会不断下降,白酒消费者群体将会偏转至95后的新一代消费者。
未来中国白酒企业需要注重产品研发、品质提升、品牌营销等方面的努力,以满足消费者的需求并保持市场竞争力。同时,也需要加强行业合作、政策支持等方面的协同发展,以促进整个行业的持续繁荣和发展。

● 啤酒行业
从啤酒行业的进出口市场来看,中国啤酒行业进出口数量级均价反映出中国啤酒品牌已开始优化产品结构,向中高端化转型来挖掘市场需求,提高品牌产品力和利润空间。在2010年至2018年期间,中国的啤酒进口量持续上升,主要集中在高端产品线。这期间,进口啤酒的平均价格远高于出口啤酒,反映出中国高端啤酒市场存在一定的供需缺口,部分需求需要依靠进口来满足。随着中国啤酒品牌加速高端化进程,积极开拓中高端市场,2018年至2021年期间,啤酒进口量逐年下降,复合年增长率为-13.9%。这表明行业高端化的趋势正在得到验证。
同时,中国啤酒的出口量和出口均价也在稳步提升,整体呈现上升态势。这反映出中国啤酒品牌的国际竞争力正在不断提高,其产品力得到了持续增强。

中国啤酒行业市场规模于2020年触底反弹,量价齐增,叠加消费升级赋能行业向更高端化发展,未来零售价格有望持续增加,预计2027年规模将达到随着人口老龄化趋势的加剧,以及白酒、葡萄酒等其他酒类产品对市场份额的挤占,中国啤酒行业的规模在2013年之后开始逐渐见顶,产销量双双下降,市场规模也呈现出不断萎缩的趋势。
然而,尽管面临着这些挑战,中国啤酒行业近年来也在努力进行转型升级,推动行业向高端化方向发展。随着消费升级的趋势不断加强,啤酒品牌开始从低端向中高端转型,推动啤酒零售价持续上升,为行业市场规模的稳步扩张提供了空间。
预计未来五年,中国啤酒行业将迎来稳步增长。一方面,随着消费升级的趋势不断加强,消费者对于中高端啤酒的需求将不断增加;另一方面,随着中国经济的持续发展和人民生活水平的提高,啤酒行业的市场规模也将进一步扩大。
根据市场调研机构的数据显示,预计到2026年,中国啤酒行业市场规模将达到4,178.6亿元,未来五年复合增长率为3.9%。这一趋势将为啤酒企业带来新的发展机遇,同时也对企业的产品研发、品牌建设、市场营销等方面提出了更高的要求。
当下,中国啤酒行业虽然面临着一些挑战,但同时也存在着巨大的发展潜力。在消费升级的趋势下,啤酒企业需要不断创新和改进,提高产品品质和服务水平,以满足消费者的需求,并实现可持续发展。

目前的中国啤酒市场形成了五大龙头公司割据市场的寡头竞争格局,市场集中度持续提高:中国啤酒行业经过多年发展与整合已进入成熟阶段,已形成以华润啤酒、青岛啤酒、百威英博、燕京啤酒、重庆啤酒五家龙头企业,众多区域性本土啤酒品牌瓜分剩余的市场份额,如珠江啤酒、兰州黄河等。前五啤酒品牌市场集中度自2017年的75.6%增长至2021年的92.9%,瓜分了中国啤酒行业的主要市场份额,竞争格局基本稳定,未来集中度仍存在提升空间但增速预计将较为平缓,同业整合并购事件相较以往将有所减少。
中国啤酒市场的高集中度是多种因素共同作用的结果。首先,历史原因使得中国啤酒市场中存在大量的中小型啤酒厂商,但随着行业成熟度的提高和市场增长稳定的局面形成,大型厂商凭借规模经济和渠道成本优势,通过并购等方式淘汰了绝大多数的中小型啤酒厂商,从而提高了行业的集中度。其次,规模经济使得大型啤酒厂商通过大规模生产降低单位产品的生产成本,提高市场竞争力,同时多元化产品线满足消费者对不同口味和品牌的需求,进一步巩固市场份额。此外,品牌效应也使得大型啤酒厂商在市场竞争中占据优势地位,提高市场集中度。行业政策和法规也起到了推动作用,政府对于啤酒行业的税收政策、环保法规等都促使厂商扩大规模、提高效率,从而提高了市场集中度。最后,中国啤酒市场具有明显的区域性特征,不同地区的市场竞争格局和消费者偏好存在差异,大型啤酒厂商通常能够在某一区域市场中占据主导地位,从而提高了该市场的集中度。综上所述,中国啤酒市场的高集中度是由历史、规模经济、品牌效应、行业政策和法规以及区域市场特性等多方面因素共同作用的结果。

中国啤酒行业现位于存量博弈阶段,高端化成为啤酒行业的发展趋势,而消费升级正式背后的核心驱动力。随着中国经济的持续发展和人民生活水平的提高,消费者对于啤酒品质和口感的要求也在不断提高,这促使啤酒厂商不断进行产品研发和创新,提高产品的品质和口感,以满足消费者对于品质化的需求。
其中,精酿啤酒市场的迅速扩容是啤酒高端化的一个重要体现。精酿啤酒以其独特的口感和酿造工艺赢得了消费者的青睐,成为啤酒高端化的一个重要方向。此外,国潮和IP联名市场也得到了迅速发展,这些市场不仅满足了消费者的个性化需求,也提高了啤酒产品的附加值和市场竞争力。
为了满足不同人群的个性化需求,啤酒厂商不断进行产品研发和创新,推出不同类型、不同口味、不同包装的啤酒产品,以适应不同消费群体的需求。同时,啤酒厂商也在不断提升产品的单价,通过推出高端产品、提高产品品质和口感等方式来提高产品的附加值和市场竞争力,从而有效增强盈利能力。
另外,悦己消费和宅家文化的兴起也极大地丰富了啤酒消费场景。在悦己消费的推动下,消费者更加注重个人享受和体验,这促使啤酒厂商更加关注产品的口感和品质,推出更加适合个人消费的产品。同时,宅家文化的兴起也让消费者更加倾向于在家中饮用啤酒,这推动了啤酒厂商革新销售渠道,将销售重心向非现饮转移。
在疫情影响下,啤酒消费的渠道重心已经出现了向非现饮转移的趋势。未来,随着新消费趋势的推动和新零售平台的不断发展,线上电商和新零售平台的规模将进一步扩大,成为啤酒销售的重要渠道。同时,随着消费者对于便捷性和个性化需求的不断提高,啤酒厂商也需要不断创新和改进销售渠道和营销策略,以更好地满足消费者的需求并实现可持续发展。

白酒行业呈现高端化趋势,酱香型白酒市场持续扩容,而浓香型白酒面临较大的压力。啤酒行业则处于存量博弈阶段,行业集中度不断提高,高端化成为发展趋势。消费升级是背后的核心驱动力,啤酒厂商不断进行产品研发和创新,以满足消费者对于品质化的需求。同时,新消费趋势推动下,啤酒消费的场景化增强,并向个人享受型转变,叠加疫情影响,啤酒消费的渠道重心已经出现了向非现饮转移的趋势。
在未来,白酒和啤酒行业将继续面临挑战和机遇。白酒行业需要关注消费者需求的变化,持续进行产品创新和品牌建设,以保持市场竞争力。啤酒行业则需要加强产品研发和渠道创新,以满足消费者对于品质化和个性化的需求。同时,随着新零售平台的不断发展,线上电商和新零售平台将成为啤酒销售的重要渠道,啤酒厂商需要不断创新和改进销售渠道和营销策略,以更好地满足消费者的需求并实现可持续发展。
2023年中国现制饮品市场发展与趋势洞察
王佰容
头豹研究院消费行业高级分析师
中国现制饮品市场规模庞大,目前已超千亿,其中现制茶饮占比超过50%,现磨咖啡占比近40%,其余约10%的市场则持续涌现例如酸奶饮品、椰子饮品等更加细分的新兴专业类品牌。在资本注入、供应链成熟等供给端因素以及市场下沉、人群代际更迭、消费频次提升等需求端因素的共同驱动下,预计未来5年市场将继续保持较高增速。

● 现制茶饮行业
现制茶饮通常以上等茶叶、奶制品和新鲜水果为主要原料,通过压榨、粉碎等方法调制而成并出售。我国饮茶习惯历史悠久,现制茶饮主要从上世纪90年代开始出现,由用奶茶粉冲泡的单体奶茶小店逐渐发展成为连锁奶茶品牌。2015年前后,内资品牌逐渐成熟,以喜茶、奈雪的茶为代表的茶饮品牌走进大众视野,为茶饮市场的发展带来巨大的想象空间。这一时期的现制茶饮在原叶茶的基础上进行组合与创新,采用优质茶叶、鲜奶、新鲜水果等天然、优质食材,主打健康、时尚、社交,强调原材料选择、研发制作、门店运营以及空间体验上的升级和创新,从而打造独特的品牌文化,并提升品牌价值。这一阶段,现制茶饮备受资本和市场关注,头部品牌效应凸显,茶饮消费走向常态化。
历经了三十余年的发展,目前,中国现制茶饮行业逐渐迈入成熟期的上半段,进入存量竞争的阶段。从市场增速和门店增速来看,经历高速发展阶段后,中国现制茶饮行业市场规模于2021年已突破千亿元;2020-2022年受外部因素影响,现制茶饮的市场增速和门店增速双双放缓,2022年,中国茶饮品类门店增速显著低于咖啡品类,但茶饮品类连锁化率进一步提升,这一年现制茶饮品牌连锁化率达55%,远高于咖啡和餐饮品类,现阶段茶饮连锁品牌成为市场主流。从门店发展来看,一线及新一线茶饮市场趋于饱和,三线城市及以下的下沉市场稳步发展。以上种种迹象表明,现阶段中国现制茶饮行业趋于成熟,进入下半场竞争阶段,存量市场的竞争将更为激烈。

现制茶饮产业链路长,参与主体众多,目前已形成完整的产业生态体系。中国现制茶饮行业的产业链上游为茶叶、奶制品、水果、糖、包装材料等原材料供应商。中游环节为现制茶饮品牌方,经营模式包括直营模式和加盟模式。下游环节为茶饮门店、小程序和外卖等销售渠道,现制茶饮产品通过这些渠道流向终端消费者。
茶叶作为现制茶饮中最主要的原材料之一,在原材料成本中占比较高。中国茶叶企业众多,市场集中度低,主要供应商有新荣阳、半兵卫等;新鲜水果及水果制品在茶饮中原材料成本占比为20%~25%,水果市场集中度低,企业较为分散,主要供应商有鲜活饮品、田野创新等;奶制品供应链市场集中度较高,茶饮品牌通常选择与中国本土的头部企业合作。
茶饮品牌位于产业链中游核心位置,主要有直营和加盟两种经营模式。直营模式下,门店由现制茶饮品牌总部统一管理及运营,有利于门店标准化制度的实施,但管理成本较高,企业扩张速度较慢;加盟模式下,现制茶饮品牌主要提供技术和管理培训,各加盟店为独立运营模式,门店扩张速度较快,但总部对门店产品及服务把控力弱。从现制茶饮行业的平均成本构成来看,原材料占比较高,约为35%~45%,毛利率为55%~65%。人力成本占比为16%~18%,租金成本占比为11%~15%。在激烈的竞争环境中,品牌力、供应链和产品力已成为茶饮品牌的核心竞争要素。
从消费端来看,现制茶饮消费者基数大,下沉市场成为现制茶饮市场的新兴驱动力。学生和白领是现制茶饮的主要消费人群,女性消费者对现制茶饮的偏爱程度更高,现制茶饮的消费人群总体呈现出年轻化的特征。但由于消费者可选择的茶饮品牌多,转换成本较低,因此茶饮行业的用户粘性较低。
在消费升级趋势下,产品品质正成为现制茶饮品牌和消费者的关注重点,为保证原料品质及稳定供应,现制茶饮品牌通过自建种植基地、投资入股供应商以及与供应商合作研发等方式,加强对上游供应链的渗透。与此同时,当前的现制茶饮行业存在爆品容易模仿等问题,产品同质化严重,加强供应链建设也成为了现制茶饮品牌提升竞争力的重要举措。

供应链是现制茶饮行业竞争的关键,这已成为各现制茶饮品牌方的共识。伴随着现制茶饮行业的蓬勃发展,相关供应链企业也享受到了现制茶饮行业的发展红利,快速崛起,更多供应链企业从幕后走到台前,寻求上市融资,以加快产能建设和数字化升级,满足茶饮客户对供应链更高的要求。
2022年,随着消费投资热潮褪去,消费投资逐渐回归理性,更看重行业发展的确定性。供应链相比现制茶饮品牌业务,具有更高的稳定性和资产的安全性,因此在新消费品牌投融资热度下降的2022年,仍有多家现制茶饮供应链企业受到资本关注。与此同时,现制茶饮行业连锁化率和成熟度的提高也释放了供应链企业的投资价值。

现制茶饮供应链企业享受到行业发展的红利逐渐扩大规模,多家供应商登陆资本市场或者冲刺IPO,供应端的竞争进一步加剧:现制茶饮市场发展给供应商带来更多的订单量,推动上游供应商业绩上涨,同时产能不足也成为企业发展的一大掣肘,于是更多供应链企业从幕后走到台前,希望通过上市融资扩充产能,以占领先发优势。由此可见,现制茶饮业的竞争已延续至产业链上游。
此外,供应商企业对核心客户存在一定依赖性。现制茶饮上游原材料市场相对分散、技术壁垒不高,相对于茶饮品牌方,原材料供应商议价能力弱。大部分供应链企业的前五大客户集中度高,具有客户稳定性风险,若未来主要客户流失,将会影响公司营收,这样的压力驱动供应商陆续登陆资本市场,提升抗风险能力。

从产品上新动态来看,进入2023年第三季度,茶饮品牌创意方向以经典水果元素为主,结合秋季热点,主打差异化饮品。近50家现制茶饮头部品牌每月合计上新款数量,在剔除咖啡类新品后,分别为180款、155款和155款。新品创意方向以柠檬、椰子、桃子等经典元素为主,应用方向灵活,蓝莓、青提等新水果元素频繁上架。石榴、柿子等秋季水果热度上升,牛油果、榴莲等高价水果元素延伸至下沉市场。此外,进入秋冬季节,新品茶底特征突出,轻乳茶抢先上架,茉莉绿茶底最为经典,栀子绿茶关注度上升,茶饮品牌集中推广,奶茶新品数量大幅增加。

以奈雪的茶为例,9月 奈雪的茶联名薄盒“范特西音乐宇宙”,推出新品“金色山脉蛋糕奶茶”。通过营销“一杯充满青春回忆的奶茶”,上线首日销量超出146万杯,其爆品逻辑主要是联名周边及品牌折扣:奶茶上新的日期为周杰伦《范特西》专辑发行22周年,与联名奶茶上线的周边还包括联名纸袋、保温袋、杯垫等;并且联名奶茶同时参与“周周9.9元喝奈雪鲜奶茶”活动,半个月吸引近200万名用户领券,复购率近30%。

从新增门店数量来看,我国现制茶饮扩店势头不减,蜜雪冰城、喜茶、古茗、甜啦啦第三季度拓店数量达500家以上,蜜雪冰城拓店数量明显多于其他品牌,达1,660家。书亦烧仙草、益禾堂、沪上阿姨、茶百道拓店数量在400-500家。
在2023年扩张计划方面,古茗与甜啦啦均表示希望在2023年实现门店数突破万家,蜜雪冰城则计划在2023年大力发展“集装箱店型”,进一步加大在中国市场的门店密度。随着喜茶开放加盟和各现制茶饮品牌公开的2023年拓店计划来看,现制茶饮行业的竞争激烈程度将进一步提升。

从品牌营销动态来看,茶饮品牌产品上新结合跨界联名、限量周边、主题门店,反响热烈。2023年第三季度热门IP类型包括动画、漫画、潮玩、游戏等。受众范围较广,更贴近消费者,实现流量带动销量。

抖音平台销售额随着关联直播、关联视频、关联达人投入变化。近30天,蜜雪冰城关联视频及达人数量减少,关联直播数量增加,相关活动处于预热阶段。另外,喜茶及奈雪的茶营销热度不减。
另外,抖音本地生活已经成为现制茶饮品牌逐鹿的另一战场。
中国现制茶饮的竞争蔓延至抖音团购,并且围绕价格及内容方面展开。在价格方面,包括喜茶、蜜雪冰城在内的众多茶饮品牌,纷纷开启价格战,例如蜜雪冰城推出满杯百香果特惠价格低至4.81元的活动。在内容方面,喜茶为新品一大桶黄金桃准备符合主题的金喜试听盛宴直播,以新颖的直播方式为产品推广增加话题度。各品牌在抖音平台销售额随着关联直播、关联视频、关联达人的投入而变化。我们可以看到在7-10月期间,蜜雪冰城关联视频及达人数量减少,关联直播数量增加,相关活动处于预热阶段。另外,喜茶及奈雪的茶营销热度不减。

从行业融资动态来看,2023年第三季度,中国现制茶饮行业共发生6起投融资事件,茶饮赛道投资热度仍在延续。过去一年中国现制茶饮行业投融资轮次集中在天使轮、Pre-A/A轮/A+轮、战略融资,累计占比达92%。
在中国现制茶饮行业竞争白热化的背景下,于近期获得融资的新兴茶饮品牌通常从一个较细分的市场切入,在获得融资后,进一步扩大产品矩阵和门店数量。国风茶饮为2023年第三季度热门细分市场,如茶亭序以营养健康的维记鲜奶搭配拼配中国鲜茶为主,汉唐序以汉风新中式茶饮为主配销中式茶点,差异化品牌形象使得品牌在细分市场竞争中脱颖而出,被资本看好。

我国现制茶饮品牌日益重视供应链建设,茶饮供应链已进入3.0时期,上下游联动日趋紧密。
在茶饮供应链1.0时期,品牌主要使用食品工业的流水线产品,无法满足日益多元化的消费需求;随着品牌对消费需求和产品差异化日益重视,定制化生产逐渐加强,进入茶饮供应链2.0时期—定制时代,品牌方通过原料定制促成产品差异化;在茶饮品牌规模化发展、全国性扩张过程中,供应链建设重要性日益凸显,愈来愈多的茶饮品牌重视供应链管理,通过设立供应链管理公司、自建茶园和果园、布局数字化供应链等方式强化供应链建设,加强原料品控、采购、库存、配送等环节管理,供应链创新升级提速,产业上下游联动日益紧密,各方协同效率提高。

大型现制茶饮连锁品牌凭借着供应链优势、品牌效应和研发优势,发展势头良好。2020年至2022年,现制茶饮品牌连锁化率从41%上升至55%。从茶饮品类门店数规模分布来看,10家以内的门店规模的茶饮品牌数量占比显著下降,5,000-1,0000家及万店规模的茶饮门店数占比有所增长。这是由于大型连锁品牌具有供应链优势、品牌效应和研发优势,从而实现规模化发展。
随着市场竞争加剧,预计品牌连锁化率将进一步提升。在市场竞争中,具有品牌势能、强大供应链管理能力的品牌在市场中更具有竞争优势,长尾品牌在竞争中或将加速出清,预计品牌连锁化率将进一步提高。

伴随高频高质的产品迭代和茶饮消费频率提升,茶饮消费市场市场规模有望进一步扩大。调研结果显示,超80%的受访者倾向于认为未来会保持和增加现制茶饮的消费频率,新口味和健康新品的推出以及更高性价比是驱动其增加消费的主要因素,而不健康、价格贵制约了现有消费者消费频率的提升,品牌方可在产品创新和健康化等方向持续发力,为消费者提供更具性价比的产品。现制茶饮消费具有高频、高人群基数的特征,且具有较高的成瘾性,伴随着高频高质的产品迭代和消费习惯的进一步培育,消费频率的提升将推动现制茶饮市场扩容。

● 现磨咖啡行业
我国现制饮品行业的另一大细分赛道是现磨咖啡行业。
现磨咖啡是指选用新鲜烘焙的优质咖啡豆,由店员或咖啡师在门店进行现场手工制作的咖啡,从而能够最大限度保留咖啡的原始香气和纯正口感,不同于冲泡类和冲煮类,现磨咖啡需要专业培训的店员或咖啡师在门店对咖啡豆进行现场研磨,再向萃取出的咖啡原液中加入牛奶等新鲜原料调配。不同于其他咖啡产品的固定形态,现磨咖啡可在原有的基础类型之上进行创意特调,从而可对产品矩阵进行灵活调整,进而使产品类型更加丰富多元、更加适合国人口味,但同时现磨咖啡的价格也相对较高,且不易于携带。随着消费者饮用咖啡习惯的养成、对咖啡品质要求的提升和消费能力的提升,以及现制咖啡行业的渠道布局趋向丰富多元(咖啡连锁店、便利店、茶饮店、精品店和即时配送等),现制咖啡将成为咖啡消费的主流。
现磨咖啡行业采用线上和线下点单兼容的方式提供商品服务,消费者更多为一二线的年轻人,消费时为了节约时间倾向线上点单。该行业的进入门槛不高,但市场集中度较高,有轻微的垄断,品牌效应强。目前来看,现磨咖啡的供给端和需求端都在上升,供给端在扩大市场,加大渗透率,而需求端则对咖啡的认可度和接受程度增加,需求较大,且中国人均现磨咖啡消费量很低,仍有很大的增长空间。为了扩大市场,现磨咖啡行业正在将市场下沉至三四线城市,推出平价商品,咖啡日常化是当前的趋势。
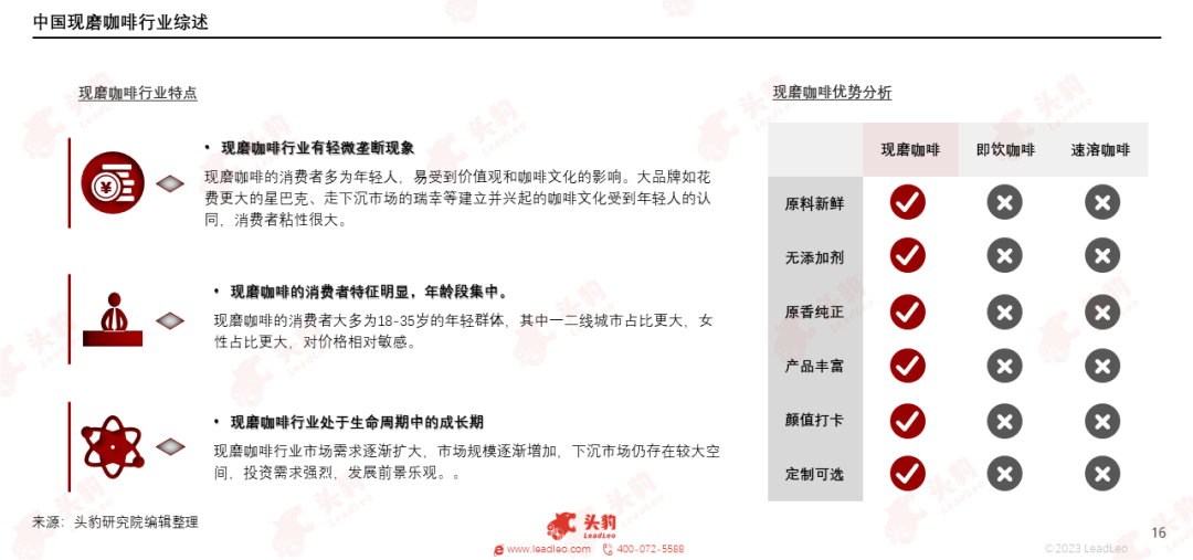
具体来看,我国现磨咖啡行业具有以下几个突出特点:
1)磨咖啡行业有轻微垄断现象。现磨咖啡的消费者多为年轻人,易受到价值观和咖啡文化的影响。大品牌如花费更大的星巴克、走下沉市场的瑞幸等建立并兴起的咖啡文化受到年轻人的认同,消费者粘性很大。中国现磨咖啡门店中星巴克、瑞幸等品牌在市场份额中占据较大比例。大品牌不断地渗透自己的咖啡文化,扩大店面,宣传带来品牌效应,使得人们更加倾向于已经熟知且认可的现磨咖啡品牌;
2)现磨咖啡的消费者特征明显,年龄段集中。现磨咖啡的消费者大多为18-35岁的年轻群体,其中一二线城市占比更大,女性占比更大,对价格相对敏感。z时代成为消费主体,年轻人的消费观念倾向于新颖,追求生活品质,对咖啡文化的认同感增强。18-35岁大多为年轻白领和大学生,特点是可支配收入不多,对价格较敏感,所以高端线的咖啡产品并不适合中国市场。年轻的工作白领和学生对提神醒脑功能的需求较大,所以对咖啡的消费会更多,回头购买的次数也会相对较多,而大城市的现磨咖啡门店更多,咖啡文化宣传渗透更强,所以消费主体集中在一二线大城市;
3)我国现磨咖啡行业处于生命周期中的成长期。现磨咖啡行业市场需求逐渐扩大,市场规模逐渐增加,下沉市场仍存在较大空间,投资需求强烈,发展前景乐观。

星巴克、瑞幸咖啡等大品牌在扩大门店,推出更多创新产品,而小品牌也在不断进入市场;消费者对咖啡文化的认同和对咖啡本身的需求也在增大。供求端和需求端同时驱动,现磨咖啡行业正在进入高速发展期。由于当前现磨咖啡的消费者大多集中在一二线城市,三四线城市的门店少,还有很大的渗透空间。今年星巴克将市场转移达三四线城市,促进现磨咖啡引向日常化,现磨咖啡的消费端需求将继续增量。
我国现磨咖啡行业经历四个阶段的发展,在上个世纪90年代,现制咖啡进入中国大陆市场,市场份额较小,主要是线下点单,传统的堂食,人们更青睐奶咖等口味较淡的种类,咖啡更多被认为是一种提神的工具,社交属性不明显。2010年后,行业进入高速发展期,喜士多和全家推出便利店咖啡,现制咖啡经营主体呈现多元化趋势,市场渗透率稳定提升。2017年后,行业进入震荡期,借助互联网与新零售东,现制咖啡发展迅速,国产咖啡品牌抢占海外品牌市场份额。2019年至今,行业进入成熟期,消费者对现制咖啡的认知加深,消费习惯逐渐养成,现制咖啡赛道竞争激烈,茶饮店、便利店、海外品牌、本土新兴品牌等玩家呈百花齐放态势。

中国的现磨咖啡行业发展前景明朗,开发潜力较大。市场规模由2017年的284亿元增长到2022年的1,220亿元,年复合增长率达33.85%,市场呈现迅猛发展态势。随着人们消费观念的转变以及消费主体的更新,新中式咖啡解锁文化消费需求,加上互联网的宣传,现磨咖啡行业将有望进一步增长。预计2027年市场增长至2,897亿元,5年年复合增长率为18.88%。

从产品上新动态来看,2023年第三季度,中国现磨咖啡品牌产品上新节奏加快,统计的11家连锁咖啡品牌总计上新120款饮品,与第二季度相比增加了11款,与第一季度相比增加了28款,延续了上新数量增长的趋势,但上新速度有所减缓。各类品牌总体保持稳定的上新频率,大部分咖啡品牌保持着平均每月上新3-4款新品的速度。
从品牌来看,库迪咖啡、Tims咖啡、瑞幸咖啡及星巴克是第三季度上新数量最多的四个品牌,其中库迪咖啡与Tims咖啡以16款新品成为三季度“上新王”。从上新趋势看,库迪咖啡与Tims咖啡的产品上新速度加快,星巴克保持稳定,瑞幸咖啡则有所减缓,与一季度相比减少了近一半的上新数量,但在数量上仍超大多数品牌。
在统计的11家品牌共计120款产品中,所有品牌均上新果咖相关产品,总计60款新品,占比达到50%;有10家品牌上新花咖,总计33款新品,占比超25%。从数据上看,花果咖仍是不变的新品主流创新方向。2023年第三季度,米咖、酒咖、气泡咖啡成为各大品牌的创意开发地,其中有7家品牌上新了13款酒咖类产品,5家品牌上新了19款带气泡水的咖啡产品,如瑞幸咖啡的酱香拿铁、库迪咖啡的米乳拿铁、Manner的干姜美式等,这些新品凭借米、酒、气泡水新元素成为三季度的爆品。
库迪咖啡成为三季度“扩店王”,其他品牌扩店趋势相对稳定。

从2023年Q3新增门店数量来看,库迪咖啡新增2,674家门店,环比增长超100%,成为三季度的“扩店王”。瑞幸咖啡、星巴克新增门店数量分别为262及231家,且9月份扩店数量最多,其他品牌则稳扎稳打,根据自身的拓店计划进行有序开店。2023年9月份已无单月开店数量在500家以上的咖啡品牌,预计第四季度开始,稳步有增将成为咖啡品牌拓店的主流趋势。
从头部四家咖啡品牌不同线级城市分布占比变化看,一线及新一线城市占比仍延续下降趋势,合计占比已减少至47.3%,同一季度相比减少约10%,二、三线及以下线级城市占比均呈不同幅度上升,合计占比为49.5%,预计四季度将超50%。从扩张数量看,二、三线城市成为咖啡品牌争夺的主战场,三季度四家品牌在二、三线城市新增门店1,568家,占比45.3%,定位于高端品牌的星巴克三季度有32.5%的新增门店开设在二、三线城市。多重数据表明现磨咖啡品牌对下沉市场的渗透仍未结束,且出现加速倾向。
得益于乡村振兴战略,我国低线城市及农村居民消费实力不断提升、农村青年对咖啡文化的普及得到强化,消费者对于饮料化咖啡接受度提高,同时叠加咖啡品牌正如火如荼地进行价格战,县城咖啡消费潜力进一步释放。瑞幸咖啡、星巴克、幸运咖等6家头部品牌2023年三季度乡镇店占比增长明显,与此同时,星巴克亦加入乡镇咖啡市场争夺战,相较于瑞幸咖啡、库迪咖啡、幸运咖、挪瓦咖啡等咖啡品牌,星巴克的入局意味着下沉市场的吸引力正在增大。

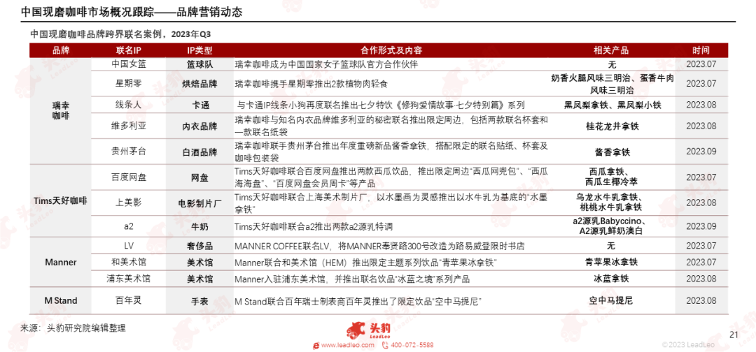
连锁现磨咖啡品牌的跨界联名成为营销、上新的常态化手段,相比于上半年每季度1-2次跨界联名的频率,三季度的联名频率进一步加快,头部品牌基本实现每月一次的跨界联名,其中瑞幸咖啡、Manner等品牌合计与超过5个品牌进行联名。从联名品牌看,三季度的联名品牌反差感极强,令消费者出其不意,如瑞幸咖啡与贵州茅台、瑞幸咖啡与维多利亚的秘密、Manner与LV、M Stand与百年灵等联名,其特征是联名品牌均为高端品牌,与走平价路线的咖啡品牌形成极大反差感,为消费者带来独特的体验和全新的元素感知,从而帮助咖啡品牌提升品牌形象,加强不同消费圈层之间的联系,弥补因价格战带来的品牌廉价感。

咖啡市场价格战或将成为“持久战”,大量小品牌门店倒闭,头部品牌开始卷向供应链。
现磨咖啡品牌今年打响的价格战仍未结束,7月份库迪咖啡曾短暂提价,而后为配合大量新开门店的运营,开始新一轮价格战。库迪咖啡的美团团购券最低价格低至5.8元一杯,8.8元的团购券更是作为常规券发放,目前仍未看到价格战停止的苗头,预计本次价格战将长期延续。长久的价格战导致大量小品牌倒闭,根据窄门餐眼数据,截至9月13日,现磨咖啡赛道近一年来新开门店77,083家,净增长42,450家,意味着将近3.5万家咖啡品牌门店倒闭。头部品牌为降低成本以应对价格战开始卷向供应链,三季度星巴克产业园开园,库迪咖啡供应链基地预计下半年投入运营,瑞幸咖啡第二家烘焙基地也预计将于2024年投产。

整体来看,在2023年第三季度现磨咖啡赛道投融资热度仍在延续,5起披露金额的投融资事件皆为千万元级别以上,亿元级别占比将近30%。资本对于早期项目更加青睐,天使轮的数量占比为42.9%,且投融资金额均在5,000万元以上。获投的新兴咖啡品牌主要布局咖啡的细分赛道,其中默啡咖啡和两瑞咖啡皆为主打意式咖啡的品牌,啡途咖啡和Peekoo Coffee则为特色咖啡品牌。
除投融资机构外,零食品牌良品铺子亦通过旗下的宁波广源聚亿投资有限公司对武汉本土咖啡品牌“啡行家”进行股权融资,加入现磨咖啡赛道中。跨界玩家的加入在Q3并非个例,8月初,零食品牌来伊份宣布正式将旗下咖啡品牌“来咖”升级为独立品牌,以店中店的形式开设,“来咖”目前已在上海、浙江、江苏等地开设400家门店。9月中旬,快餐品牌老乡鸡开出了一家“老乡茶咖”,以“店中店”的形式进一步试水咖啡和茶饮业态。预计未来将有更多的食品赛道头部品牌跨界进入现磨咖啡赛道。

咖啡赛道竞争激烈,如何在头部品牌的挤压及众多品牌的竞争中脱颖而出,成为各咖啡品牌的生存重点,而当下同质化的咖啡饮品及门店设计显然已不具备竞争优势,在此背景下,打造形式多样的营销活动吸引新消费者已成为咖啡品牌所关注的重点,“咖啡+”模式成为品牌打造差异化优势的破局之法。
头部品牌“咖啡+”打法较为固定,多以跨界联名形式进行,与其余品牌共同推出新品,如“瑞幸咖啡+贵州茅台”、“库迪咖啡+五常大米”等组合。对于新兴品牌而言,跨界联名的形式成本过高,且难以促成合作,因此通过“咖啡+食品”打造新消费组合与“咖啡+场景”打造新消费场景成为新品牌差异化打法,如“咖啡+简餐”打造早餐组合,“咖啡+中药”打造地方特色咖啡,“咖啡+麻将馆”、“咖啡+书店”打造新的消费场景等。

温馨提示:目前微信推送文章不再按照发布时间排序,而是会优先显示“设为星标”或者点击过“在看”文章的订阅号推送。广大读者朋友们可以点击上方蓝字“活报告”,然后再点击右上角“...”点选“设为星标”;或对喜欢的文章点击“在看”,方便查阅。感谢您的关注。

关于活报告
活报告运营主体为沙利文捷利(深圳)云科技有限公司,由弗若斯特沙利文与捷利交易宝两家公司的内地附属公司联合创立,两家公司均在新股市场特别是香港IPO市场担任重要角色。
云科技公司特别的将为港股拟上市公司及已上市公司提供精准宣传路演、公开发行辅助、一站式全周期投资者关系管理服务及综合性投融资支持,全心致力于公司价值的传播和实现。
联系邮箱:livereport@livereport8.com
活报告官方客户端:https://cloud.livereport8.com/
官网地址:www.tradegomart.com
版权声明、转载须知
在公众号对话框留言,告知转载机构的名称、介绍及微信公众号ID; 在编辑页作者处填写“LiveReport大数据”; 所有转载不得对原文进行任何篡改、曲解、诠释和改编。活报告保留对所有原创文章的版权及解释权。如有违反,活报告保留依法追究相应法律责任的权利。
部分文章推送时未能与原作者或公众号平台取得联系,若涉及版权问题,敬请原作者联系我们。




