
公司介绍中国融通农业发展集团有限公司(简称“融通农发”)是中国融通资产管理集团有限公司全资子公司,经营管理土地资产面积610万亩。资产分布30个省区市,目前下辖33家法人公司,其中11家区域公司、2家全资专业子公司5家合资公司。经营范围包括粮食作物、经济作物、草、林木的种植及销售;畜禽水产的饲养、养殖及销售;农副产品和食品的生产加工、仓储、物流、销售,以及进出口贸易;农业生产资料生产、销售及服务,农业科研及技术服务,农业金融服务,智慧农业管理服务;土地及房屋租赁;涉农观光旅游项目及非农项目开发建设、管理服务。
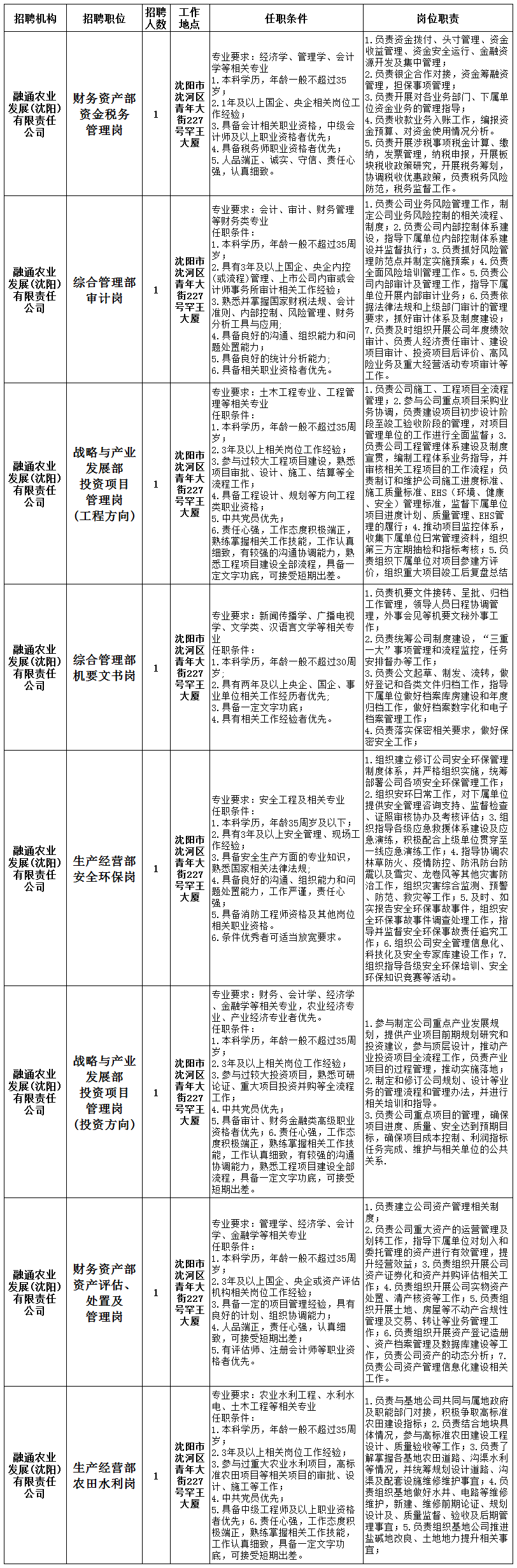
招聘岗位如下:(列出辽宁地区招聘岗位信息)











