白酒香型的区别和由来
来自在能力圈内做事的雪球专栏
知道白酒有各种香型,但由于自己不喝酒,对于各种香型有什么区别、为何会形成这些香型,不太了解。于是搜集汇总了些资料。
一、香型的由来
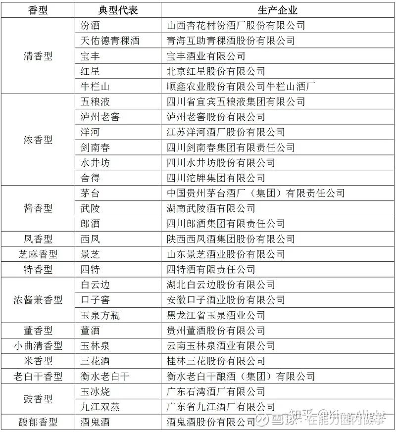
酒自诞生开始,就有香味的区别,不同地域、不同技艺,形成了各自的代表酒。但在1979年以前,中国白酒是不分香型,统称为蒸馏酒。香型正式区分,是1979年在大连召开的全国名优白酒协作会议及第三届全国评酒会上提出的,在第三届大会的时候分别从气味、成分、微生物、酿造工艺等方面综合评价:确认了5类香型:清香、浓香、酱香、米香、其他香型(不属于其他香型的统统归在这)。随后,经过进一步研究,扩展为12种香型:清香型、浓香型、酱香型、米香型、兼香型、药香型、凤香型、特香型、芝麻香型、老白干、馥郁香和豉香型。
二、各个香型的工艺、特点和代表品牌
香型的名称应该反映出本香型产品的个性和内涵,但是香型的划分并不统一:有的按照香味的浓烈程度来判断:比如浓香型,判断标准是酒体中的窖香突出。有的根据香味所体现的口感特征来判断:比如酱香型,判断标准酱香、焦香、糊香的复合香气。还有以产品名称来划分:比如凤香型、老白干香型、特香型。
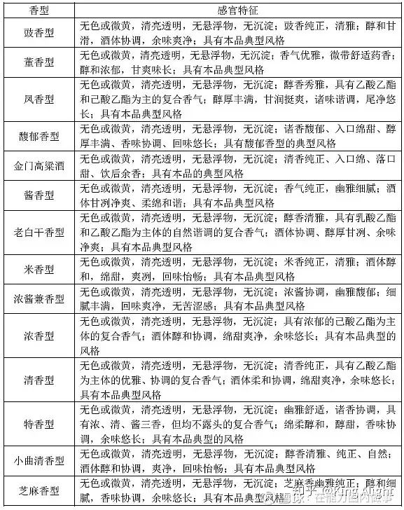
为了统一标准,要求必须在每个香型后面加入其工艺、风味特征的描述,于是有了下图:

从风味特征上看,还是有些抽象、难以理解。这里整理了知酒僧比较形象的描述:
1)酱香味道重,颜色以无色透明或微黄为佳,带有酱油、塑料、油漆味儿,如果你偶尔喝出点醋酸味 也不要奇怪,特别是空杯留香剩下的酸馊味,他们说这个是"香"。很多人喝惯了重口味的酱香再喝 其他酒会觉得寡淡无味,就像吃惯了重油重辣的菜品,偶尔喝点儿白粥,吃点淮扬菜也会觉得爽 口,但出门点菜,爱吃的还是川湘菜。
2)浓香白酒注重香气,闻香未必有酱香那么重,也没那么持久,但香气确实要更浓烈些,口感方面也 不尽相同,川派浓香的五粮液讲究多粮爆香,泸州老窖注重老窖泥带来的窖香与绵甜,而江淮一带 比较注重入口的绵柔。
3)清香型则是另一种风格,他们喜欢"干净",比如汾酒地缸发酵,微生物群较少,不像浓香那般依赖窖池、窖泥丰富的菌群,口感方面带点果香,虽然我喝不出来是什么水果香气,但汾酒的"干净"确实与伏特加追求的"纯"不同,口感更宜人。
4)兼香型白酒虽然日渐式微,远远比不上浓香、酱香和清香的影响力,但这种集各家之长的做法原 本该大放异彩的,再加上考虑到各方诉求,对兼香的定义较为狭窄。原本兼香这个词包罗万象才 对,但制定标准时既要便于评比,也要兼顾各大酒厂的利益和面子,搞出了馥郁香、凤香、特香、药香等香型分类。现在的兼香主要指浓酱兼香。
如果以菜类比,清香型白酒更像是清蒸白灼的菜品,吃其本色本味,在一桌菜里不抢戏;浓香型白酒添加了些调料,色香味俱全,但不失为美味佳肴;酱香型白酒似老汤,花椒、八角、桂 皮等香料用的很足,再辅以味精、老抽等佐料,熬出来的汤香飘整条街。但这种表述还是粗糙了点儿,因为哪怕是同一种香型也有诸多不同,比如五粮液、泸州老窖、洋河均属浓香,可是他们风格迥异,常喝酒的人入口就能辨别。浓香型白酒的工艺不尽相同,有原窖、跑窖之分,典型代表是泸州老窖和五粮液,不同的工艺、环境和原料带来了不同风格的酒。浓香白酒里,泸州老窖和古井贡酒都突出窖香,这也跟他们的窖池家底厚实有关,不同的是泸州 老窖单粮,古井贡酒多粮,尤其是后者近些年的酿酒原料也有很多变化,和洋河酒有相似之处。但洋河、五粮液、剑南春等知名浓香白酒体现的更多是粮香和曲香,洋河定位商务场合讲究帛柔,五粮液一贯突出爆香,剑南春也有爆香感,还多一点陈香,很多人用"凛冽""挺拔"来形容。


三、形成各种香型的原因
为什么中国的白酒香型如此之多?总的来说分为以下原因:
1、历史原因
中国多次民族分裂和民族融合,使我国成为多民族文化共存的国家,各民族的地理环境、风俗习惯,饮食习惯的差异,各地人口味千差万别,形成了“食有千种,味有千样”的华夏饮食体系,由此体系衍生出来的白酒,就变成多种香型共存的口感需求。
2、技术发展
由于生产工艺的创新发展,酿造原料的多样性,各个区域形成了特色、风格不同的各种香型的白酒,加上地理环境的差异性,导致不同区域的酒曲、窖泥、酒醅和地域环境,都对微生物有不同的影响,从而影响到发酵的速度,香味,口感等。例如:
1)在用曲方面:茅台用高温曲,五粮液/泸州老窖用中温曲,汾酒用低温曲。
2)在容器方面:茅台用石窖,五粮液/泸州老窖用泥窖,汾酒用地窖。
3)在工艺方面:茅台讲四高一长,汾酒讲究一清到底。
d)在环境方面:各个地区有自身独特的气候条件,造成酿酒微生物的不同,哪怕是相同微生物,代谢也有差异。
基于这些方方面面的差异,形成了不同品类的酒。从这些形成不同香型的原因看,处于宜宾的五粮液,和处于泸州的泸州老窖,都在四川,相隔不过100公里,环境和文化很类似了,产生的工艺总体相同也是很好理解的,但毕竟在不同区域,在总体相同之上又有些差异。剑南春在绵竹,和宜宾隔300多公里;水井坊在成都,和宜宾隔200多公里;舍得在四川遂宁,和宜宾隔200多公里。古井贡、洋河隔着比较远了,一个在江苏宿迁,一个在安徽亳州,盲猜它们和川酒工艺的差异也要更大些吧。
各种香型的酒是不是完全独立呢?也不是,它们之间也是有着联系,

出处来源:主要资料摘自知乎这个问答网页链接,答主有:知酒话酒、知酒僧、King Alight。